SCA Flashcards

(231 cards)

1
Q

O q é MINOCA?

A

Infarto do miocárdio sem lesões obstrutivas coronariana < 50%

How well did you know this?
1
Not at all
2
3
4
5
Perfectly
2
Q

O que é TINOCA?

A

Lesão miocárdica de etiologia não cardíaca

How well did you know this?
1
Not at all
2
3
4
5
Perfectly
3
Q

Quais as causas de MINOCA?

A
  • Causas aterosclerótica - ruptura ou erosão de placa
  • Causas não aterosceroticas - desbalanço de oferta demanda, dissecação espontanea de coronárias, disfunção microvascular coronariana, vasoespasmo coronariano, trombose e embolia coronariana.
How well did you know this?
1
Not at all
2
3
4
5
Perfectly
4
Q

Na investigação de MINOCA o q deve ser excluido?

A
  • Excluir obstrução de pequeno ramo ou oclusão de leito distal fino
  • Dissecção ou trombose coronariana
  • Takotsubo através de ventriculografia
  • IAM tipo 2
How well did you know this?
1
Not at all
2
3
4
5
Perfectly
5
Q

Como investigar MINOCA?

A

Teste não invasivo - RMC- principal exame para diferenciar causa isquemica de não isquêmica

Invasivo - teste de vasoespasmo coronariano e imagem intravascular

How well did you know this?
1
Not at all
2
3
4
5
Perfectly
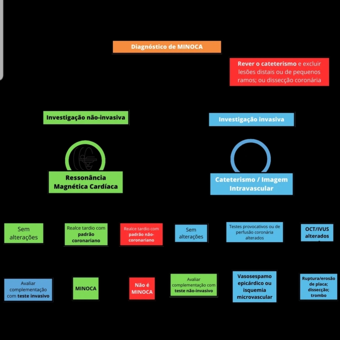
6
Q

Qual o fluxograma de investigação de MINOCA?

A
How well did you know this?
1
Not at all
2
3
4
5
Perfectly
7
Q

Qual o padrão em RMC de alterações isquêmicas?

A

Presença de edema e/ou fibrose miocárdica correspondente a um território coronariano.
Apresentam padrão subendocárdico ou transmural na avaliação do realce tardio

How well did you know this?
1
Not at all
2
3
4
5
Perfectly
8
Q

Qual o padrão não coronariano na RMC?

A

Lesões não isquêmicas não costumam apresentar relação com anatomia coronária e a presença de realce tardio ocorre principalmente no meso ou epicárdio

How well did you know this?
1
Not at all
2
3
4
5
Perfectly
9
Q

Como é realizado o teste de vasoespasmo coronariano?

A

por meio de testes provocativos com acetilcolina ou ergonovina intracoronáros.

How well did you know this?
1
Not at all
2
3
4
5
Perfectly
10
Q

Disseccao espontânea de coronárias.
Epidemiologia

A

Mulheres <50 anos
Maior risco em gestantes

How well did you know this?
1
Not at all
2
3
4
5
Perfectly
11
Q

Como investigar disseccao de coronárias?

A

Exige a revisão cuidadosa do cateterismo ou requer o estudo por meio de imagem intravascular

How well did you know this?
1
Not at all
2
3
4
5
Perfectly
12
Q

Como avaliar disfunção microvascular coronariana DMC no CATE?

A

aumento no tempo de enchimento coronariano com a injeção de contraste (> 3 batimentos para o enchimento) pode ser sugestivo da CMD.

How well did you know this?
1
Not at all
2
3
4
5
Perfectly
13
Q

Como avaliar disfunção microvascular?

A

Por meio da avaliação funcional com o cálculo da Reserva de Fluxo Coronário (CFR) durante o cateterismo, que estima o quanto o fluxo coronário é capaz de aumentar sob hiperemia máxima.
Uma CFR ≤ 2 ou 2,5 indica disfunção microvascular e/ou fluxo limitado por um estenose (no caso de MINOCA, não tem estenose significativa).

How well did you know this?
1
Not at all
2
3
4
5
Perfectly
14
Q

Etiologia de MINOCA?

A
How well did you know this?
1
Not at all
2
3
4
5
Perfectly
15
Q

Qual a definição de IAM tipo 1?

A

Instabilidade aguda de uma placa aterosclerótica que irrita uma região do miocárdio

How well did you know this?
1
Not at all
2
3
4
5
Perfectly
16
Q

Qual a definição de IAM tipo 2?

A

Desequilíbrio entre a oferta e demanda de O2 no miocárdio
Não está relacionado a ateroteombose aguda

How well did you know this?
1
Not at all
2
3
4
5
Perfectly
17
Q

Qual a definição de IAM tipo 3?

A

Quadro sugestivo de IAM que evoluiu com morte subita

How well did you know this?
1
Not at all
2
3
4
5
Perfectly
18
Q

Qual a definição de IAM tipo 4a?

A
  • Alteração de troponina >5x o valor normalidade ou aumento de 20% se valores prévios já alterados
  • Alterações eletrocardiograficas
  • Apos 48h de uma ICP (intervenção coronariana percutânea)
How well did you know this?
1
Not at all
2
3
4
5
Perfectly
19
Q

Qual a definição de IAM tipo 4b?

A

Novo IAM relacionado a trombose intra stent

How well did you know this?
1
Not at all
2
3
4
5
Perfectly
20
Q

Qual a definição de IAM tipo 4c?

A

Novo IAM relacionado a reestenose de stent

How well did you know this?
1
Not at all
2
3
4
5
Perfectly
21
Q

Qual a definição de IAM tipo 5?

A

Alteração de troponina >10x o valor normalidade ou aumento de 20% do basal se valores prévios já alterados
- Alterações eletrocardiograficas
- Apos 48h de uma CRVM

How well did you know this?
1
Not at all
2
3
4
5
Perfectly
22
Q

Como diferenciar a troponina ultrassensivel da convencional?

A
  • Pela unidade
  • Tropo US - ng/L
  • Tropo convencional - ng/ml
How well did you know this?
1
Not at all
2
3
4
5
Perfectly
23
Q

Qual a indicação de TE na SCA?

A
  • Pacientes de baixo risco (Clínica e ECG) com biomarcadores normais podem fazer TE após 9 a 12h de observação
  • Pode ser usado como critério de alta
How well did you know this?
1
Not at all
2
3
4
5
Perfectly
24
Q

Dose de ataque e manutenção do Prasugrel?

A

Ataque 60 mg
Manutenção 10mg/dia
Contra indicado: menos de 60 kg e mais de 75 anos, AVC prévio

Só fazer após conhecer a anatomia coronariana

How well did you know this?
1
Not at all
2
3
4
5
Perfectly
25
Dose de ataque e manutenção do ticagrelor?
Ataque 180mg Manutenção 90mg de 12x12h
26
Prasugrel ou ticagrelor?
ESC recomenda Prasugrel como primeira escolha na SCA com proposta de estratificação invasiva
27
Características da angina típica?
- Dor retroesternal em aperto ou queimação - Desencadeada pelo esforço físico ou estresse emocional - Melhora ao repouso ou uso de nitrato
28
Classe funciona da angina CCS I
Angina aos grandes esforços
29
Classe funciona da angina CCS II
Angina a atividades moderadas- subir 1 lance de escadas
30
Classe funciona da angina CCS III
Angina aos pequenos esforços- subir menos de 1 lance de escadas
31
Classe funciona da angina CCS IV
Angina em qualquer atividade. Até msm em repouso
32
Fatores de risco da SCA?
- Idade >60 anos - HAS - DM - Tabagismo - Dislipidemia - DAC conhecida - História familiar de coronariopatia precoce (H<55 anos e M<65 anos) Baixa probabilidade- até 1 FR (exceto DM, DAC ou idade >60 anos) Intermediária probabilidade - 2 FR (exceto DM, DAC ou idade >60 anos) Alta probabilidade - mais de 2 FR ou DM ou DAC (coronariopatia, insuf arterial periférica, doença carotidea) ou >60 anos
33
Killip I?
Sem sinais de congestão
34
Killip II
Presença de B3 ou creptos basais
35
Killip III
Exteriores em todo pulmão EAP
36
Killip IV
Choque cardiogênico
37
Qual a dose de enoxaparina a ser realizada no IAMCSST?
- Enoxaparina 30 mg EV em bônus - Manutenção com 1mg/kg de 12x12h
38
Ajuste de dose da enoxaparina?
- >75 anos - 0.75mg/kg SC de 12x12h - sem dose de ataque - ClCr entre 15 e 30 - 1mg/kg 1x dia - ClCr <15 -
39
Qual o ajuste de dose de manutenção do Prasugrel e quando é indicado?
Prasugrel 5 mg/dia Indicado quando menos de 60 kg e mais de 75 anos
40
Qual a classe farmacológica do Clopidogrel?
Inibidor tienopiridínico de 2° geração
41
Qual a classe farmacológica do Prasugrel?
Inibidor tienopiridínico de 3° geração
42
Qual a classe farmacológica do ticagrelor?
Inibidor da ciclopentil triazolopirimidinas
43
Quando liberar o paciente coronariopata para atividade sexual?
- Pós IAM não complicado- >1 semana do eventos e sem sintomas - Pós ATC completa - Dias após ( não especifica) - Pós CRVM completa- 6 a 8 semana após - Pós revascularização incompleta- avaliar com prova isquêmicas antes
44
O q significa o escore TIMI?
Avalia óbito, IAM e revascularizacao de urgência
45
Como calcular o TIMI risk?
NASFILA N - Aumento de MNM A - Uso de AAS no últimos 7 dias S - Desvio do ST >0.5 F- 3 ou mais fatores de risco ( HAS, DLP, DM2, HF para DAC, tabagismo) I- Idade >65 anos L- Lesão coronaria > 50% A- 2 crises de angina em 24h
46
Como interpretar o TIMI risk?
- 0 a 2 pts - baixo risco - 3 a 4 pts - intermediário risco - 5 a 7 pts - alto risco
47
Quis parâmetros são avaliados no escore GRACE?
Idade FC PAS Creatinina PCR na admissão IC Desvio do segmento ST Alteração de MNM
48
Qual os pontos de corte na avaliação de risco do GRACE?
- Baixo risco - < 108 - Risco intermediário - 109 a 140 - Alto risco >140
49
O q avalia o escore Heart ?
- História clínica- altamente suspeito 2pts, moderadamente suspeito 1 pts, pouco suspeito 0 pts. - ECG- desvio significativo 2 pts, alteração inespecifica da repolarizacao, BRE, MP 1 pt, normal 0 pts - Idade >65 anos 2 pts, 45 a 65 1 pt, <45 anos 0 pts. - Fatores de risco - >3 FR ou aterosclerose 2 pts, 1 ou 2 FR 1pt, nenhum FR 0 pts ( FR - colesterol alto, HAS, DM, tabagista, HF, obesidade IMC>30
50
Como interpretar o heart score?
0 a 3 pts - baixo risco 4 a 6 pts - intermediário risco 7 a 10 pts- alto risco
51
Qual o tempo em que positiva troponina US e a convencional ?
- Troponina US --> 1 ou 2h - Troponina convencional --> 3 a 6h
52
Como é o escore TIMI no IAMSST?
Troponina elevada Idade > 65 anos Mais de 1 episódio de angina em 24h Infra ST >0,5 Fatores de risco (3 ou mais) AAS nos últimos 7 dias CATE com lesão >50%
53
Quanto o ponto de corte no escore TIMI para baixa, intermediário e alto risco?
- Baixo risco 0 a 2 - Intermediário 3 a 4 - Alto risco 5 a 7
54
Quais os pontos de corte de intermediário e alto risco no GRACE escore?
- Baixo risco < 108 - Intermediário risco 109 a 140 - Alto risco >140
55
Quais os critérios de alto e intermediário risco na SCA ?
56
Quais os critérios de muito alto risco?
57
Como avaliar o risco de sangramento?
Escore Cruzade Risco intermediário - 21 a 40 Alto risco - 41a 50 Muito alto risco - >50
58
Em quanto tempo deve ser estratificado invasivamente na SCA?
59
Quais tipos de dor torácica implicam em risco de morte?
60
Quais os tipos de IAM?
61
Quais os tipos de IAM?
62
Quais os tipos de IAM?
63
Quais os sintomas de instabilizacao de placas?
64
Qual o perfil q tende a ter sintomas atípicos?
65
Quando e como usar o TE na SCA?
66
Como usar a CIMI na SCA?
67
Como é a atuação geral dos antiagregantes e anticoagulantes?
68
Qual o mecanismo dos antiagregantes plaquetarios?
69
Quais as causas de resistência ao AAS?
70
Por quanto tempo usar AAS pós SCA?
Resto da vida!
71
Qual o mecanismo dos inibidores do P2Y12?
72
Qual o mecanismo, efeitos colaterais e dose do clopidogrel?
73
Quais os problemas do uso do clopidogrel?
Efeito lento- cerca de 6 a 12h para iniciar pico de efeito
74
Pq é indicado uso de dose de 600 mg de clopidogrel na ATC de IAMCSST?
- Para encurtar o pico de ação do clopidogrel
75
Quais as causas de má resposta ao clopidogrel?
- Alterações no citocromo P450 hepático (CYP2C19) - Absorção intestinal --> glicoproteína P intestinal - Interações medicamentosas (cetoconazol - cai efeito do clopidogrel ou rifampicina - reforça o efeito do clopidogrel)
76
Qual o efeito do cetoconazol no clopidogrel?
CAI EFEITO
77
Qual o efeito da rifampicina no clopidogrel?
REFORÇA O EFEITO
78
Qual o efeito do omeprazol com clopidogrel?
Polêmico Algumas diretrizes/ estudos mostram redução da disponibilidade de clopidogrel
79
Quando pode ser considerado uso de clopidogrel e omeprazol?
80
Quais as particularidades, efeito e dose do prasugrel?
81
Quais as contra indicações ao prasugrel?
- AVC/ AIT - CI absoluta - Idade > 75 anos - Peso < 60 kg 2 últimos CI relativa --> não houve diferença com clopidogrel com mais risco de sangramento Diretriz europeia recomenda q pode ser usada metade da dose em >75 anos e <60 kg
82
Quais as particularidades do prasugrel?
Se trombolise não usar ticagrelor - não foi validado nesse contexto
83
Qual a dose do ticagrelor?
- Dose de ataque --> 180 mg - Dose de manutenção--> 90 mg de 12x12h por 12 meses
84
Pq o ticagrelor tem q ser suspenso 5 dias antes de cirurgias se é um inibidor reversível?
A droga é se solta do receptor mas não é inativada. Podendo associar com outros receptores
85
Qual efeito colateral do ticagrelor mais comum?
- Dispneia (liberação de adenosina?) - Não é associado a doença estrutural cardíaca e pulmonar - Geralmente é espontânea - Pode causar pausas sinusais --> Cautela em DNS e BAV de 2 e 3 grau
86
Asma/DPOC são contraindicações ao uso de ticagrelor?
Não Usar com cautela Se doença controlada é sem broncoespasmo pode usar
87
Quais contra indicações ao ticagrelor?
88
Por quanto tempo usar DAPT pós SCA?
Por 12 meses
89
Como é a comparação entre os segundos anti agregações?
90
Quando administrar ou o 2° antiplaquetario na emergência?
91
Como fazer anticoagulacao com HNF?
Bomba de heparina
92
Quais os ajustes de dose da enoxaparina em >75 anos e ajuste renal?
ClCr < 15 e dialiticos - HNF em BIC
93
Quando dosar fator Xa ativado?
Enoxaparina--> Atua no fator Xa * Quando Clcr entre 15 e 30 com dose de enoxaparina ajustada para 1 mg/kg/dia. * Quando peso do paciente entre 100 e 150 kg Faixa terapeutica 0.6 e 1 do Fator Xa ativado.
94
Qual a dose e mecanismo de ação do Fondaparinux ?
95
Quais os benefícios do fondaparinux em relação a hepatina?
- Posologia - Molécula sintética - Não causa plaquetopenia induzida por heparina - Precisa fazer HNF no CATE pra evitar trombose de cateter
96
Qual a relação do fondaparinux com disfunção renal e CATE?
97
Qual a relação do fondaparinux com disfunção renal e CATE?
98
Mandamentos da anticoagulacao no doente renal cronico?
99
Quais os mecanismos do IAMCST?
100
Qual o tempo entre a oclusão parcial e total e isquemia irreversível miocardica?
101
Qual o padrão de IAMCST hiperagudo?
102
Qual o padrão de IAMCST agudo?
103
Qual o padrão de IAMCST subagudo?
104
Qual o padrão de IAMCST cronico?
105
Qual a correlação entre paredes e derivações?
106
Além de acometimento septal, supra em V1, pode indicar o q mais?
107
Quais os critérios para IAM?
108
Pode usar TIMI FACIL no IAMCST ?
Não
109
Como é a classificação TIMI no IAMCST ?
110
Como é a classificação de forrester?
111
Quais as Condutas em cada classificação de forrester?
112
Quais os fatores de pior prognóstico no IAMCSST?
113
Quando prolongar a DAPT?
Alguns pacientes podem se beneficiar em prolongar dapt por 30 meses. Usar dapt risk e precise dapt
114
Como manejar a DAPT diante do alto risco de sangramento?
115
Quais os critérios envolvidos no chadsvasc?
116
Quando considerar anticoagulacao de acordo com chadsvac?
Pontuação de 1 para homens e 2 para mulheres
117
Quando devo anticoagular de acordo com chadsvasc?
Acima de 2 para homens e 3 para mulheres
118
Como estimar o risco de sangramento?
119
Como manejar anticoagulacao de ICP na SCA?
120
Como manejar o 2° antiagregantes em paciente que usam ACO e tem SCA?
121
Anticoagulacao de longa data é indicação de stent convencional x Farmacológico?
Naoo Isso mudou Indicado stent farmacológico e pode ser reduzido o tempo de DAPT
122
Qual perfil de pacientes com maior risco isquemico e necessidade de DAPT mais prolongada?
123
Como fica a DAPT em pacientes q tiveram SCA e já usavam ACO ?
124
Qual a objetivo da troponina no IAMCST?
- Prognóstico - Diagnóstico de reinfarto - Suspeita da SCA sem supra de ST?
125
Quais marcadores podem ser usados como prognóstico na SCA?
- Troponina Ia - BNP IIb - PCR IIb
126
Qual a diferença entre reinfarto e IAM recorrente?
- Reinfarto --> IAM q ocorre < 28 dias do IAM inicial - IAM recorrente --> ocorre com > 28 dias
127
Qual a dose de ataque do clopidogre no IAMCST ?
- Se trombolise há < 24h --> AAS + clopidogrel 300 mg e vai pra ATC - Se trombólise há >24 --> AAS + clopidogrel 600 mg e vai pra ATC - Se angio primaria --> AAS + clopidogrel 600 mg
128
Quando considerar uso de inibidor GP IIb/IIIa?
- Fluxo lentificado após ATC (Slow e no reflow) - Alta carga trombótica ou outras complicações trombóticas.
129
Qual a dose de HBPM no IAMCST?
130
Qual esquema de heparina no IAMCST? Se trombolise e se ATC primaria
131
Quais as indicações de nitrato no IAMCSST?
132
Quais as contra indicações ao nitrato no IAMCST?
133
Quais as contra indicações ao beta bloqueador?
134
Em quanto tempo no IAMCST deve ser feito angioplastia primaria? E trombolise?
90 min se hemodinamica no hospital 120 min se necessário transferir - Trombolise em 30 min
135
BCC reduzem mortalidade e reinfato?
Não 2 ° linha
136
Quais os grupos q mas se beneficiam de IECA?
137
Qual a dose de estatina no IAM?
Atorva 40 a 89 mg Rosuva 20 a 40 mg Sinva 40 mg
138
Quando é indicado terapia de reperfusao?
Para todos com dor torácica, até 12h, na presença de supra de ST bloqueio de ramo novo
139
Quando avaliar reperfusao após 12h de dor?
Se presença de instabilidade elétrica, instabilidade clínica (dor) e instabilidade hemodinâmica
140
Qual o mecanismo de ação dos tromboliticos?
141
Quais as diferenças entre os trombolíticos?
142
Quais os critérios de repercussão pos trombolítico.?
143
O que é angioplastia de resgate?
144
Quais as contra indicações absolutas a trombolítico?
145
Quais as contra indicações relativas a trombolítico?
146
Deve ser realizado CATE pos trombolise com critérios de repercussão?
147
Em pacientes que trombolizaram, tem benefício em CATE precoce.?
148
Tem diferença de mortalidade entre angioplastia primária e trombolise seguido de CATE precoce?
149
Quais as indicações para transferência e estratificação invasiva pos trombolise?
150
O que é a estratégia farmaco invasiva?
151
Quais estudos avaliaram ATC completa X apenas lesão culpada?
152
Os estudos que avaliam ATC de lesão culpada X completa, o que foi identificado?
153
É melhor fazer revascularização completa ou só tratar lesao culpada?
154
É melhor tratar,na SCA, as lesões no procedimento index ou em até 6 sem?
155
Na SCA, é melhor tratar tudo no mesmo tempo ou em ATC seriada?
156
Na SCA, é melhor tratar tudo no mesmo tempo ou em ATC seriada?
157
Quais os problemas da ATC com balão?
158
Quais os benefícios do stent farmacológico ?
159
Qual stent a diretriz brasileira recomenda? Quando não é indicado stent farmacológico?
160
É indicado fazer aspiração de trombo?
161
Qual acesso é melhor? Radial ou femoral?
162
Quais as vantagens do acesso radial?
163
Qual o perfil dos pacientes com maior dificuldade acesso radial?
164
Quais as características do IAM de VD?
165
Qual o prognóstico do IAM de VD?
166
Quais as questões anatômicas relacionadas ao IAM de VD?
167
Qual a fisiopatologia e quadro clínico do IAM de VD?
168
O que é o sinal de kussmaul?
169
Causas de sinal de kussmaul?
170
Como é o manejo do IAM de VD?
171
Quais são outras CD que podem ser feitas no IAM de VD?
172
O que deve ser feito para liberar o paciente pos IAM para atividade física?
Estratificação de risco
173
Quando liberar a atividade sexual pos IAM?
174
Quando liberar atividade física pós IAM?
175
Quais os benefícios da reabilitação cardiovascular?
176
Quais as contra indicações a reabilitação cardiovascular?
177
Como fazer atividade física pós IAM?
178
Qual a utilidade do TE nos pós IAM? Quando pode ser feito?
179
Qual período em que mais ocorrem complicações mecânicas do IAM? Quais fatores estão associados?
180
Quais são as complicações mecânicas do IAM?
181
Quando suspeitar de uma complicação mecânica do IAM?
182
Como fazer o diagnóstico das complicações do IAM?
183
Como é a imagem da rotura da parede livre do VE?
184
Qual a epidemiologia da rotura de parede livre do VE?
185
A incidência de rotura de parede do VE muda com tempo de reperfusão?
186
Onde ocorre geralmente a ruptura de parede livre do VE? Qual tipo de IAM é mais frequente?
187
Quais os fatores de risco para ruptura de parede livre de VE?
188
Quais as formas de ruptura de parede de VE que podem ocorrer?
189
O que é um aneurisma ventricular verdadeiro?
190
O que é um pseudoaneurisma?
191
Qualno quadro clínico da ruptura de VE?
192
Como é a evolução da ruptura de parede livre do VE?
193
Como é o manejo na ruptura de parede livre do VE?
194
Como é a imagem da rotura de septo interventricular?
195
Como é a epidemiologia da rotura de septo interventricular.?
196
Quando é mais frequente a rotura de septo IV?
197
Quais os fatores de risco para rotura de septo IV?
198
No IAM anterior onde geralmente ocorre a ruptura de septo IV? E no IAM inferior?
199
Qualno quadro clínico da ruptura de septo IV?
200
Como diagnosticar ruptura de septo IV pelo Swan ganz?
201
Como é o manejo da ruptura de septo IV?
202
Como é feita a estabilização clínica na ruptura de septo IV?
203
Qual a mortalidade na ruptura de septo IV?
204
Qual a mortalidade na ruptura de septo IV?
205
Ruptura de septo IV pode ser abordada eletivamente?
206
Ruptura de septo IV pode ser abordado eletivamente?
207
Resumo rotura de septo IV?
208
Quais as causas de IM aguda?
209
IM aguda discreta a moderada pos IAM tem repercussão hemodinâmica?
210
Qual a prevalência e mortalidade de IM aguda grave?
211
Qual o pico de aparecimento de ruptura de músculos papilar? E a taxa de mortalidade?
212
IAMSST pode causar ruptura de músculos papilar?
213
Como é a anatomia e a irrigação do músculo papilar?
214
Qual músculo papilar se ro pé com mais frequência? O postero medial ou anterolareal .
215
Quais os fatores de risco para ruptura de músculo papilar?
216
Qual o quadro clínico da ruptura de músculo papilar?
217
O sopro na IM aguda correlaciona com gravidade?
218
Como é o padrão de ruptura do músculo papilar e IM aguda no Swan ganz?
219
Como é o padraode pulso venoso na ruptura de músculo papilar?
220
Como é o manejo clínico na ruptura de músculo papilar?
221
Qual a diferença de mortalidade entre o tto clínico X cirúrgico na IM aguda?
222
Qual a diferença de mortalidade entre o tto clínico X cirúrgico na IM aguda?
223
Como é a cirurgia de correção de ruptura de músculos papilar?
224
Como é o manejo da IM aguda sem ruptura de músculo papilar?
225
Diferenças entre ruptura de parede Live X septo IV X músculo papilar?
226
Causas de angina instável secundaria?
- Hipoxia - Anemia - Hipotensão-- reduz o DC - Stress - Estenose aortica - Febre - Hipertensão arterial - Disseccao de aorta tipo A - Tireotoxicose
227
Como as tromboses de stents podem ser classificadas?
- Trombose aguda --> imediatamente ao implante - Trombose subaguda--> no 1° mês de implante - Trombose tardia --> a partir de 1 mês Mortalidade de 20 a 45%
228
O q previne trombose de stent?
Dupla anti agregação plaquetaria
229
Nos pacientes acima de 75 anos q serão submetidos a ATC primaria deve fazer ataque de clopidogrel?
Simm A dose de ataque só não deve ser realizada naqueles submetidos a trombólise. Se ATC primaria fazer dose de ataque independente da idade
230
Pq o nitrato é contra indicado no IAM de VD?
Devido efeito de redução de pré carga Piorando colapso do VD
231
Pq o nitrato é contra indicado no IAM de VD?
Devido efeito de redução de pré carga Piorando colapso do VD