NBS: High arginine
Check PAA, orotic acid, ammonia

NBS: Elevated Citrulline
Actions: Ammonia, PAA, UAA

NBS: high citrulline
PAA: high cit, Ala, Lys, Pro
UOA: 2 oxoglutaic acid
High lactate, decreased ketones
Pyruvate Carboxylase Deficiency
Biochem: High lactate, pyruvate, ketones, ammonia
Clinical: Acidosis, neurological, FTT

NBS: high Leu
Action: Send urine ketones, PAA, UOA
MSUD (increased Val, Ile, Leu and brached chain oxo/OH acids)
Hydroyprolinemia (high hydroxyproline, BCAA normal)

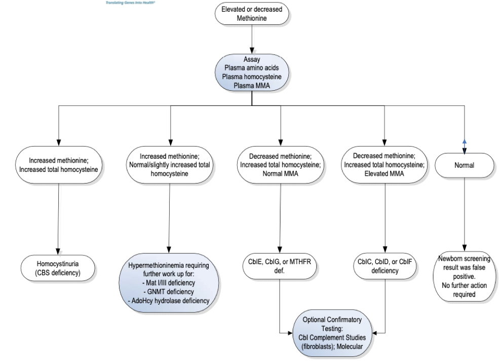
NBS: Abnormal Methionine
Action: PAA, Plama homocysteine, Plasma MMA
Homocystinuria (Met high, Hcy high)
MAT, GNMT, SAHH (Met high, Hcy normal)
MTHFR/CblE/CblG (Met low, Hcy high, MMA normal)
CblC/CblD/CblF (Met low, Hcy high, MMA high)

NBS: high methionine
Action: PAA, Hcy, MAA
Homocystinruia (high Hcy)
MAT/GNMT/SAHH (n-mildly elevated Hcy)

NBS: Low Met
Action: PAA, Hcy, MMA
CblE, CblG, MTHFR (High Hcy, normal MMA)
CblC, CblD, CblF (High Hcy, high MMA)

NBS: high Phe
Action : PAA -> if Phe high start diet, get urine pterins and RBC DHPR
PKU (pterins normal)
DHPR (pterins, DHPR assay abnormal)
GTPCH, PTPS, SR, PCD (pterins abnormal)

NBS: high tyrosinie, normal SUAC
Action: PAA
Tyrosinemia type II (Tyr very high)
Tyrosinemia type III or TPN (Tyr high)

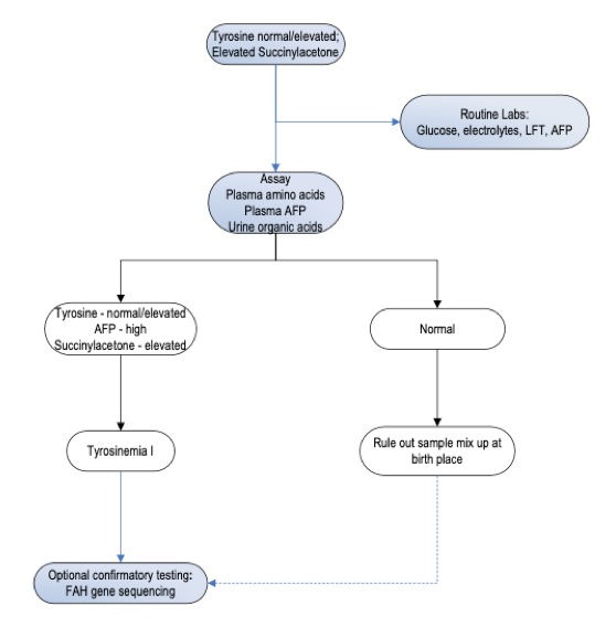
NBS: SUAC high, normal or mildly elevated Tyr
Action: Routine labs, PAA, UOA, AFP
Tyrosinemia type I (Tyr n-high, AFP high, SUAC high)

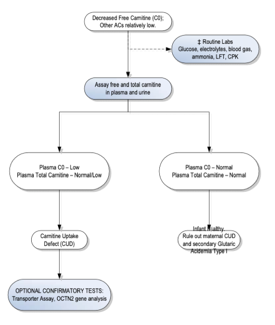
NBS: low C0, Acyl-carnitines low-nl
Action: Routine labs, Total and Free carnitine (plasma and urine)
Carnitine uptake defect (C0 low, total carnitine low-nl) - get OCTN2 gene analysis or tranporster assay
If C0 and total carnitine normal - consider maternal CUD and rule out GA1

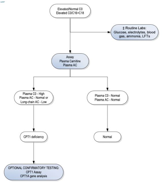
NBS: High C0/C16+C18
Action: routine labs, ACP, F/T Carnitine
CPT1 (C0 high, long chain AC low)

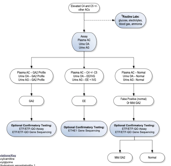
NBS: high C4, +/- C5
Action: Routine labs, ACP, UOA
GA2
Ethylmalonic encephalopathy (C4 high, Ethylmalonic acid, methylsuccinic acid, isovalerylglycine)
If all normal can still be mild GA2

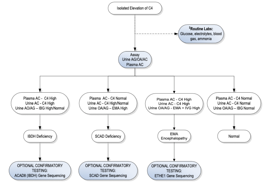
NBS: High C4
Action: Routine labs, UOA, ACP
IBDH deficiency (C4 high, Isobutrylglycine high) - ACAD8 (ABDH) sequencing
SCAD (C4 high, EMA) - SCAD sequencing
Ethylmalonic encephalopathy (C4 high, EMA, Isovaleryl glycine, methylsuccinic acid) - ETHE sequencing

NBS: high C4OH, normal C5OH/C5:1
Action: Routine labs, ACP, UOA, Insulin level, confirm C5OH/C5:1 are normal (if high consider organic acidurias)
SCHAD (C4OH high, OH-dicarboxylic acids, 3hydroxy glutarate) - Can get molecular testing

NBS: High C8, C6, or C10
Action: Labs, ACP, UOA
MCAD (C8 high, dicarboxycilic acids high, hexanoylglycine)

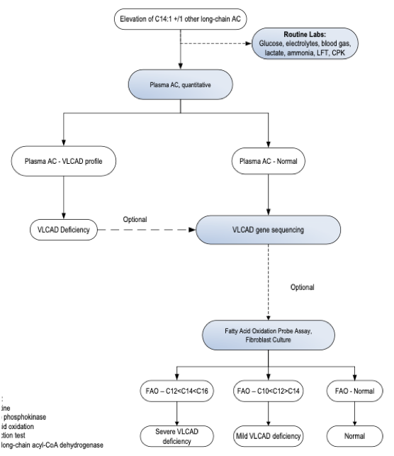
NBS: high C14:1
Action : Labs, CPK, ACP
VLCAD (elevated C14, C16, C18s OR Gene sequencing)

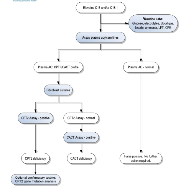
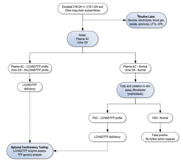
NBS: high C16 or C18:1
Action: Routine labs, CPK, ACP
CPT2 (high C16 and C18s, VLC/C0 ratio + fibroblast assay or CPT2 sequencing)
CACT (high C16 and C18s, VLC/C0 ratio + fibroblast assay or sequencing)

NBS: High C16OH, C18OH
Action: Routine labs, CPK, ACP, UOA
LCAD/TFP (C14OH, C16OH, C18OH, C18:1OH; C6-C14 dicarboxylic acids on UOA OR fibroblast/molecular analysis)

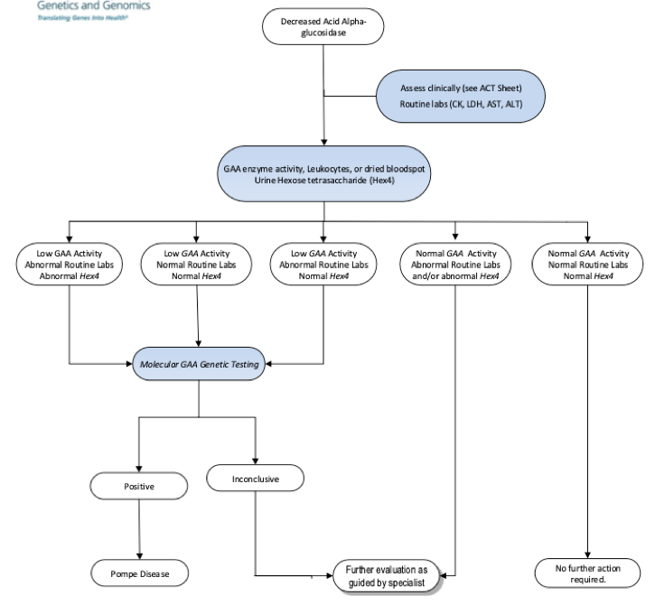
NBS: Low GAA
Action: Routin e labs, GAA enzyme activity, urine Hex4
Pompe (GAA activity low AND confirmed by GAA genetic testing)

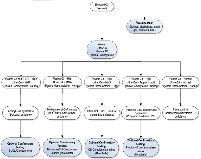
NBS: high C3 (isolated)
Action: routine labs, UOA, ACP, Homocysteine
Succinyl-CoA Synthetase (high C3 and C4DC, MMA, Hcy normal)
MMA, CblA, CblB (High C3, MMA, Hcy normal)
CblC, CblD, CblF, TC, B12 deficiency (high C3, MMA, Hcy high)
PA (High C3, PA, Hcy normal)
Matenal B12 deficiency/False Postive (All normal)

NBS: High C3
ACP: High C3 and C4DC
UOA: MMA
Succinyl-CoA Synthetase Deficiency
SUCLA2

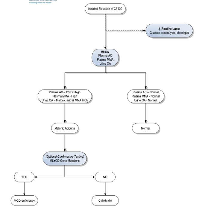
NBS: high C3DC
Action: Labs, ACP, UOA, MMA
Malonic Aciduria (C3-DC = malonyl CoA, MMA high); ID, seizures. MA > MMA
CMAMMA (C3DC, MMA high, MLYCD mutation negative) - MMA > MA

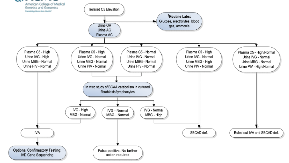
NBS: High C5 (isolated)
Action: Routine labs, UOA, ACP
Isovaleric Aciduria (high C5, IVG)
SBCAD (high C5, methylbutyrlglycine)
Pivalic acid (antibiotic) use (pivalic acid high in urine, C5 high)
