Données VS informations
Données: Ensemble de faits objectifs ou d’observations
Informations: Données traitées et présentées de façon utile et compréhensible pour les êtres humains
Qu’est-ce que la connaissance?
Tacite/Explicite?
Structuré/Semi-structuré?
Savoir-faire et compétences acquis par une personne à travers des expériences ou son éducation. La connaissance est un bien intangible, donc limites de transmission.
Connaissance tacite :
Connaissance explicite :
Connaissances structurées
Connaissances semi-structurées
Connaissances (tacites) en réseau

Données VS Informations VS Connaissances
Schéma

Gestion des données
Système traditionnel
Redondance des données:
Incohérence des données:
Les données sont dépendantes d’un programme:
Gestion des données
Base de données
Collection de données organisée pour servir plusieurs applications
Les données sont stockés dans un seul endroit
Système de gestion de base de données (SGBD)
Logiciel pour créer et maintenir des bases de données

Datawarehouse

Création des connaissances
Gestion des connaissances?
Pourquoi gestion des connaissances?
L’ensemble des processus relatifs à la création, à la mémorisation, au transfert et à l’utilisation des connaissances dans les organisations.
Pourquoi?
Partage des “Best Practices”:
Globalisation:
Licenciements et démissions:
Symptômes du manque de gestion de connaissances?
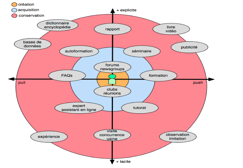
Comment acquérir ces connaissances?

L’oral est le mode préféré de transfert de savoir.
Pourquoi?
Et ses limites
Préféré parce que:
Limites:
Comment inciter les gens à partager leurs connaissances?
McKinsey : Turn-over élevé des employés => Incitation à partager connaissances pour prime
Méthodes pour la gestion des connaissances
Outils pour la
gestion des
connaissances
Outils de gestion des connaissances
Communautés de pratique
réseaux sociaux informels de professionnels et de collaborateurs dans et hors de l’entreprise qui ont des champs de compétences et des intérêts communs
elle favorisent la gestion des connaissances
Outils pour la gestion des connaissances
Système expert
Moteur d’inférence
Chaînage avant
Chaînage arrière

Outils pour la gestion des connaissances
Raisonnement par cas
Système expert > connaissance individuelle
Raisonnement par cas > intelligence organisationnelle

Outils pour la gestion des connaissances
Réseau neuronal
et leur usage
matériel et logiciel inspirés du fonctionnement des neurones
auto-organisation
Mettre en place système de neurones qui vont s’organiser. Un neurone va observer un certain nombre de phénomènes. Il a un seuil pour s’activer, dès qu’il dépasse s’active. Ex : la climatisation s’active seulement si certaine température, baromètre de tel et tel…
Usage
Exemple: Game of life, explique épidémies. Une cellule avec au moins 2 voisines survit.

Outils pour la gestion des connaissances
Logique floue

Agent intelligent

Outils pour la gestion de connaissances
D’autres outils Web 2.0
L’utilisateur peut aussi être producteur de contenu. 1.0 l’utilisateur ne peut que lire. 2.0 on peut commenter, réagir, etc.
Quora menace wikipédia. Organisé par questions, experts certifiés. Comme un forum. Plus la réponse est bonne, plus on la voit.
Nouvelles tendances en collaborations
ont permis…