Shoulder Dystocia Flashcards

(13 cards)

1
Q

Definition of shoulder dystocia. When does it occur

A
  • A vaginal cephalic delivery that requires additional obstetric manoeuvres to deliver the foetus after the head has delivered and gentle traction has failed
  • Occurs when either the anterior, or less commonly the posterior, foetal shoulder impacts on the maternal symphysis or sacral promontory respectively.
How well did you know this?
1
Not at all
2
3
4
5
Perfectly
2
Q

What alternative definition exists

A
  • An objective definition of prolongation of head-to-body delivery time of more than 60 seconds has been proposed, but is not widely used.
How well did you know this?
1
Not at all
2
3
4
5
Perfectly
3
Q

Incidence of shoulder dystocia

A

Between 0.56-0.7% of births

How well did you know this?
1
Not at all
2
3
4
5
Perfectly
4
Q

Risk factors for shoulder dystocia

A
  • Pre-labour: previous shoulder dystocia, Macrosomia >4.5Kg, Diabetes Mellitus (2x increased risk), Maternal BMI >30Kg/m2, Induction of labour
  • Intrapartum: Prolonged first stage of labour, secondary arrest, prolonged second stage of labour, oxytocin augmentation, assisted vaginal delivery

Risk assessments for the prediction of shoulder dystocia are insufficiently predictive to allow prevention of the large majority of cases- conventional risk factors only account for 16% of dystocias that result in infant morbidity.

How well did you know this?
1
Not at all
2
3
4
5
Perfectly
5
Q

Presentation of shoulder dystocia

A
  • Presents with difficulty delivering the face and head and obstruction in delivering the shoulders after delivery of the head
  • There may be failure of restitution, where the head remains face downwards (occipito-anterior) and does not turn as expected
  • Turtle-neck sign: head is delivered but then retracts back into the vagina
How well did you know this?
1
Not at all
2
3
4
5
Perfectly
6
Q

Complications of shoulder dystocia

A
  • A delay in delivery of the foetal shoulder leads to foetal hypoxia proportional to the time delay to complete delivery- associated with significant perinatal morbidity and mortality
  • Traction applied to the foetal head can result In BRACHIAL PLEXUS INJURY (Erb’s Palsy- most common reason for litigation in O&G)- complicated 2.3-16% of shoulder dystocia deliveries. Most cases resolve without permanent disability, with fewer than 10% resulting in permanent neurological dysfunction
  • Larger babies are more likely to suffer a permanent BPI
  • Maternal: Increased incidence of PPH (11%) and third and fourth-degree perineal tears (3.8%)
How well did you know this?
1
Not at all
2
3
4
5
Perfectly
7
Q

How can shoulder dystocia be prevented

A
  • Induction of labour at term can reduce the incidence of shoulder dystocia in women with GDM, however it does not prevent it In suspected macrosomic foetuses
  • Elective caesarean section should be considered to reduce the potential morbidity for pregnancies complicated by pre-existing or gestational diabetes, regardless of treatment, with an estimated foetal weight>4.5Kg
  • Either C-section or vaginal delivery can be appropriate after a previous shoulder dystocia (should be a two-way decision)

In labour, should routinely observe for:
* Difficulty in delivery of the face or chin
* The head remaining applied to the vulva or retracting (turtle-neck sign)
* Failure of restitution or shoulder descent

How well did you know this?
1
Not at all
2
3
4
5
Perfectly
8
Q

What manouvre can be used to diagnose shoulder dystocia

A
  • Routine traction in the axial direction
  • Any other traction should be avoided since associated with BPI (i.e traction in line with the foetal sign without lateral deviation)
How well did you know this?
1
Not at all
2
3
4
5
Perfectly
9
Q

Immediate management of shoulder dystocia

A
  • Immediately after recognition of shoulder dystocia, additional help should be called for
  • Fundal pressure should not be used (associated with uterine rupture) and maternal pushing should be discouraged since this may exacerbate impaction of the shoulders
  • McRoberts’ manoeuvre is a simple, rapid and effective intervention and should be performed first. (successful in 90% of cases)
  • Woman should be laid flat, then legs hyperflexed- routine traction should then be applied
  • May apply suprapubic pressure at the same time as McRobert’s. Suprapubic pressure should be used to improve the effectiveness of the McRoberts’ manoeuvre.
  • Internal manoeuvres or ‘all-fours’ position should be used if the McRoberts’ manoeuvre and suprapubic pressure fail. Internal manourvres: RUBIN II (hand to anterior shoulder, press to babys chest), WOODS SCREW (pressure to posterior shoulder)
How well did you know this?
1
Not at all
2
3
4
5
Perfectly
10
Q

When should an epiiotomy be considered in shoulder dystocia

A
  • An episiotomy is not always necessary- but may be useful in allowing more space to facilitate internal vaginal manoeuvres
How well did you know this?
1
Not at all
2
3
4
5
Perfectly
11
Q

When can third-line manouvres be considered in shoulder dystocia

A

Third-line manoeuvres should be considered very carefully to avoid unnecessary maternal morbidity and mortality, particularly by inexperienced practitioners
* These include cleidotomy (surgical division or bending of the clavicle with a finger)
* Symphysiotomy
* Zavanelli manoeuvre (vaginal replacement of the head for C-section)

Should bear in mind that the foetus likely has irreversible hypoxic-acidosis at this stage

How well did you know this?
1
Not at all
2
3
4
5
Perfectly
12
Q

Postpartum management following shoulder dystocia

A

o Should be aware of the risk of PPH and severe perineal tears
o Should examine the baby for injury

How well did you know this?
1
Not at all
2
3
4
5
Perfectly
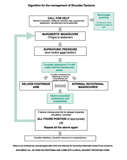
13
Q

Summary of the management of shoulder dystocia

A
How well did you know this?
1
Not at all
2
3
4
5
Perfectly