VTE and PE Flashcards

(24 cards)

1
Q

What is the leading cause of maternal death in the UK

A

Pulmonary Embolism (0.7 deaths per 100,000 maternities in the UK), despite significant reductions in maternal mortality

How well did you know this?
1
Not at all
2
3
4
5
Perfectly
2
Q

How does use of LMWH affect risk of VTE

A

Reduces the risk of VTE by 88% in obstetric patients with one previous VTE

How well did you know this?
1
Not at all
2
3
4
5
Perfectly
3
Q

When is risk of VTE highest during pregnancy

A
  • Though there is significant risk of VTE in the first trimester, risk increases with gestational age, reaching a peak in the first 3 weeks following delivery (RR postpartum is five-fold higher compared to antepartum)
  • C-section is a significant risk factor
How well did you know this?
1
Not at all
2
3
4
5
Perfectly
4
Q

Pathophysiology of VTE in pregnancy

A
  • Pregnancy is a hypercoagulable state due to physiological alteration in the thrombotic and fibrinolytic systems (reduces risk of haemorrhage following delivery)
  • Increase in factors 8,9,10 and fibrinogen
  • Decrease in protein S and antithrombin III
  • The weight of the gravid uterus places pressure on the IVC leading to venous stasis, further increasing the risk of VTE
  • Immobility further contributes to risk
How well did you know this?
1
Not at all
2
3
4
5
Perfectly
5
Q

When should a risk assessment for VTE be undertaken

A
  • All women should undergo an assessment of risk factors for VTE in early pregnancy, after admission for hospital and intrapartum or immediately postpartum
How well did you know this?
1
Not at all
2
3
4
5
Perfectly
6
Q

Who should be considered for LMWH

A
  • Any woman with four or more current risk factors (other than previous VTE or thrombophilia) should be considered for prophylactic LMWH throughout the antenatal period and will usually require prophylactic LMWH for 6 weeks postnatally (Should have a postnatal risk assessment)
  • Any woman with three current risk factors should be considered for prophylactic LMWH from 28 weeks and will usually require prophylactic postnatal LMWH
  • Women admitted to hospital when pregnant should be offed thromboprophylaxis with LMWH unless there is a specific contraindication such as risk of labour or active bleeding
How well did you know this?
1
Not at all
2
3
4
5
Perfectly
7
Q

Pre-existing risk factors for VTE

A
  • Previous VTE
  • Thrombophilia: Heritable (Antithrombin deficiency, Protein C,S deficiency, Factor V Leiden, Prothrombin gene mutation), Acquired (antiphospholipid antibodies)
  • Medical comorbidities- Cancer, HF, active SLE, IBD,, nephrotic syndrome, T1DM with nephropathy, SCD, Current IV drug user
  • Age > 35 years (Data is conflicting)
  • Obesity (BMI >30Kg/m2) either prepregnancy or in early pregnancy (60% of women who died from PE in the UK (2003/4) were obese)
  • Smoking
  • Gross varicose veins (symptomatic or above knee with associated phlebitis, oedema/skin changes)
  • Paraplegia
How well did you know this?
1
Not at all
2
3
4
5
Perfectly
8
Q

Obstetric risk factors for VTE

A
  • Multiple pregnancy, current PET
  • C-section, prolonged labour (>24 hrs), preterm birth, PPH
How well did you know this?
1
Not at all
2
3
4
5
Perfectly
9
Q

New onset/ transient risk factors for VTE

A

(potentially reversible and may develop at later stages in gestation than the initial risk assessment)
* Any surgical procedure in pregnancy or puerperium except immediate repair of the perineum
* Hyperemesis, dehydration
* Ovarian hyperstimulation syndrome (first trimester only)
* Assisted reproductive technology (ART) or IVF
* Admission or immobility (>3 days’ bed rest)
* Current systemic infection (requiring IV antibiotics or admission to hospital)
* Long distance travel (>4 hours)

How well did you know this?
1
Not at all
2
3
4
5
Perfectly
10
Q

How should women who have had a previous VTE be managed

A
  • All women with a previous history of confirmed VTE should be offered prepregnancy counselling and given a prospective management plan for thromboprophylaxis
  • Women with previous VTE (except those with a single previous VTE related to major surgery and no other risk factors) should be given LMWH throughout the antenatal period
  • Recurrence rate is around 2-11%
  • Some women with previous recurrent VTE require higher doses of LMWH
  • Women on long-term warfarin should be counselled on its risks in pregnancy and advised to switch to LMWH as soon as pregnancy is confirmed
  • Warfarin causes a characteristic warfarin embryopathy (hypoplasia of nasal bridge, congenital heart defects, ventriculomegaly, agenesis of the corpus callosum, stippled epiphyses) in approximately 5% of fetuses exposed between 6 and 12 weeks of gestation
  • Can be safely used after delivery and when breastfeeding (does carry risk of PPH compared to LMWH)
How well did you know this?
1
Not at all
2
3
4
5
Perfectly
11
Q

What is a thrombophilia, what are soe hereditary forms

A

Inherited or acquired changes in the coagulation/ fibrinolytic system
* Hereditary forms include protein S,C deficiency, antithrombin III deficiency, factor V leiden

How well did you know this?
1
Not at all
2
3
4
5
Perfectly
12
Q

How should women with antithrombin deficiency be managed, how does this differ from other thrombophilias

A
  • Women with previous VTE associated with antithrombin deficiency (will be on long-term oral anticoagulation) should be offered thromboprophylaxis at **higher doses of LMWH **(either 50% or 75% or full treatment dose) antenatally and for 6 weeks postpartum
  • Other heritable thrombophilic defects are lower risk and can be managed with a standard dose of thromboprophylaxis
How well did you know this?
1
Not at all
2
3
4
5
Perfectly
13
Q

How should women with antiphospholipid syndrome be managed

A
  • Women with VTE associated with antiphospholipid syndrome (APS- acquired thrombophilia) should also be offered thromboprophylaxis with higher dose LMWH antenatally and for 6 weeks postpartum
  • Women with an unprovoked VTE should be tested for the presence of antiphospholipid antibodies
How well did you know this?
1
Not at all
2
3
4
5
Perfectly
14
Q

What factors affect the timing of VTE prophylaxis

A
  • Antenatal thromboprophylaxis for those with previous VTE should begin as early in pregnancy as practical
  • Women without previous VTE and without particular first trimester risk factors or admission to hospital, but with four other risk factors should be considered for antenatal prophylaxis throughout pregnancy
  • Women without previous VTE and without particular first trimester risk factors or admission to hospital, but with three other risk factors, can start antenatal prophylaxis at 28 weeks of gestation

First trimester risk factors include: hyperemesis, ovarian hyperstimulation, IVF
* Women admitted with hyperemesis should be considered for LMWH, which can be discontinued when the hyperemesis resolves
* Women with hyperstimulation should be considered for LMWH in the 1st trimester
* Women with IVF pregnancy should be considered for LMWH in the 1st trimester

How well did you know this?
1
Not at all
2
3
4
5
Perfectly
15
Q

Should thromboprophylaxis continue during labour

A
  • Women using LMWH should be advised not to inject any further LMWH once labour begins or if they have any vaginal bleeding (should be reassessed on admission to hospital)
  • Regional anaesthesia should be avoided if possible until at least 12 hours after previous prophylactic dose of LMWH (24 hours if on therapeutic dose)
  • LMWH should not be given for 4 hours after use of spinal anaesthesia
  • Women having an elective c-section should receive a thromboprophlactic dose of LMWH on the day prior to delivery and should not take a dose on the day of delivery
  • The first dose of LMWH should be given as soon as possible after delivery provided there is no PPH and regional anaesthesia has not been used
  • Women at high risk of haemorrhage (major antepartum haemorrhage, coagulopathy, progressive wound haematoma, suspected intra-abdominal bleeding or PPH) should be managed with anti-embolism stockings. Can also considered unfractionated heparin

(Thromboprophylaxis should be started or reinstituted as soon as the immediate risk of haemorrhage is reduced)

How well did you know this?
1
Not at all
2
3
4
5
Perfectly
16
Q

Postpartum prevention of VTE

A
  • All women with BMI >40Kg/m2 should be considered for prophylactic LMWH in doses appropriate for their weight for 10 days after delivery
  • Women with two or more persisting risk factors should be considered for LMWH in doses appropriate for their weight for 10 days afar delivery
    (Additional RFs relevant for postpartum risk include prolonged labour, immobility, infection, haemorrhage and blood transfusion)
  • All women with a previous history of confirmed VTE should be offered thromboprophylaxis with LMWH or warfarin for at least 6 weeks postpartum regardless of the mode of delivery
  • Women with a family history of VTE and an identifie thrombophilia should be considered for 6 weeks postnatal throboprophylaxis
  • All women who have had caesarean section should be considered for thromboprophylaxis with LMWH for 10 days after delivery unless elective, in which case should be considered if they have additional risk factors
  • Most women who suffer a VTE after caesarean section have other risk factors including twin pregnancy, obesity, severe pre-eclampsia, reoperation, immobilisation and placenta praevia
17
Q

What are the therapuetic options for thromboprophylaxis

A
  • LMWHs are the agents of choice for antenatal and postnatal thromboprophylaxis
  • Doses of LMWH are based on weight- booking or most recent weight can be used to guide dosing
  • It is only necessary to monitor the platelet count if the woman has had prior exposure to unfractionated heparin (UFH).
  • Monitoring of anti-Xa levels is not required when LMWH is used
  • Doses of LMWH should be reduced in women with renal impairment.
  • LMWH is safe in breastfeeding (does not require monitoring in the postpartum)
  • In women at very high risk of thrombosis (see Appendix IV), UFH may be used peripartum in preference to LMWH where there is an increased risk of haemorrhage or where regional anaesthetic techniques may be required (should consider monitoring platelet count) advantage is that it has a shorter half-life so can be given as interim prophylaxis
  • The use of properly applied anti-embolism stockings (AES) of appropriate size is recommended in pregnancy and the puerperium for women who are hospitalised and have a contraindication to LMWH
18
Q

What are some contraindications to use of LMWH

A

Risk of bleeding, previous or current allergy to LMWH

19
Q

Summary of obstetric thromboprophylactic risk assessment and management

20
Q

What is the presentation of VTE in pregnancy

A
  • DVT: pain in calf, varying degrees of redness or swelling, unliateral symptoms (more likely to be pathological), nearly all DVTs are left sided due to anatomical changes in pregnancy
  • PE: Mild breathlessness or inspiratory chest pain, Subjective SOB is normal in pregnancy but actual tachypnoea is unusual, no cyanosis but may have slight tachycardia (>90) with mild pyrexia, massive PE may present with sudden cardiorespiratory collapse
  • Many of these symptoms are normal in pregnancy (subjective SOB, chest pain, tachycardia, lower limb swelling)
21
Q

How should suspected VTE be immediately managed

A

Treatment with LMWH should be given until diagnosis is excluded

22
Q

How can DVT be diagnosed

A
  • Compression duplex USS
  • If the USS is negative and there is a low level of clinical suspicion, anticoagulation treatment can be discontinued. IF USS is negative but there is high clinical suspicion, anticoagulation therapy should be discontinued, but the USS should be repeated on days 3 and 7
23
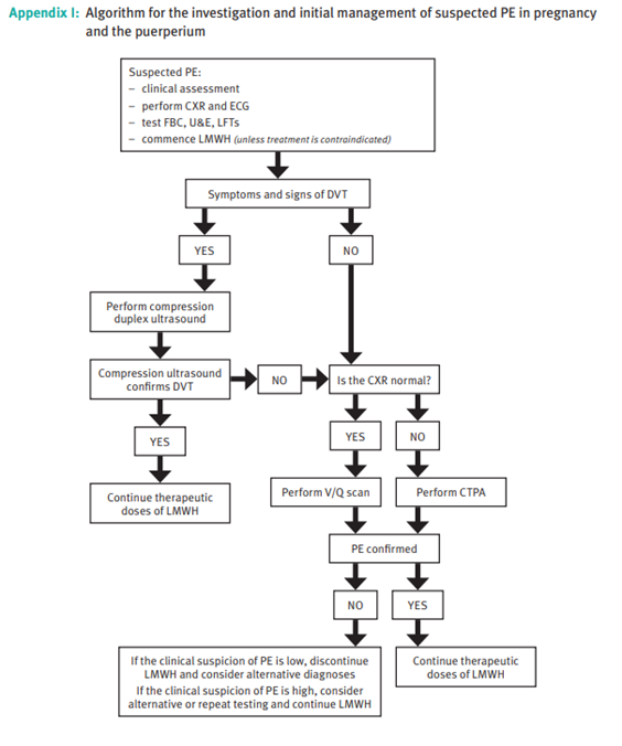
Q

How can an acute PE be diagnosed

A
  • Women should have an ECG and CXR
  • In women with suspected PE who also have symptoms and signs of DVT, compression duplex ultrasound should be performed.
  • In women with suspected PE without signs of DVT- ventilation/perfusion (V/Q) lung scan or CT pulmonary angiogram (CTPA) should be performed
  • When the chest X-ray is abnormal and there is a clinical suspicion of PE, CTPA should be performed in preference to a V/Q scan
  • When clinical suspicion is high, but scans are abnormal repeat testing should be carried out and anticoagulation treatment continued until PE is definitively ecluded
  • Compared with CTPA, V/Q scanning may carry a slightly increased risk of childhood cancer but is associated with a lower risk of maternal breast cancer; in both situations, the absolute risk is very small
  • D-Dimer testing SHOULD NOT be performed in the investigation of acute VTE in pregnancy
  • Before anticoagulant therapy is commenced, blood should be taken for FBC, coagulation screen, U&Es, LFTs
24
Q

Management of VTE in pregnancy

A
  • Initial treatment is with LMWH (initiated immediately) given in doses titrated against the woman’s booking or early pregnancy weight
  • IV unfractionated heparin is the preferred initial treatment in PE with cardiovascular compromise
  • The on-call medical team should be contacted immediately and an urgent CTPA should be arranged within 1 hour of admission
  • In the initial management of DVT, the leg should be elevated and graduated elastic compression stockings applied to reduce oedema. Mobilisation and graduated elastic compression stockings should be encouraged
  • Consideration should be given to the use of temporary inferior vena cava filters in the peripartum for patients with iliac vein VTE or in patients with proven DVT who have recurrent PE

Maintenance treatment:
* Treatment with therapeutic doses of subcutaneous LMWH should be employed during the remainder of the pregnancy and for at least 6 weeks postnatally and until at least 3 months of treatment has been given in total
* Consideration can be given to use of fondaparineux, argatroban or r-hirudin in women unable to tolerate heparin
* When VTE occurs at term, consideration should be given to the use of intravenous unfractionated heparin which is more easily manipulated (LMWH should be discontinued 24 hours prior to planned delivery and LA should not be given until 24 hours after last dose)