1.3 Pressure Control Flashcards

(18 cards)

1
Q

Cracking Pressure

A

The pressure at which the valve begins to divert flow

How well did you know this?
1
Not at all
2
3
4
5
Perfectly
2
Q

Full Flow Pressure

A

The pressure at which the valve starts dumping the full output of hte pump back to the tank

How well did you know this?
1
Not at all
2
3
4
5
Perfectly
3
Q

Pressure Override

A

The difference between flull flow pressure and cracking pressure

How well did you know this?
1
Not at all
2
3
4
5
Perfectly
4
Q
A
How well did you know this?
1
Not at all
2
3
4
5
Perfectly
5
Q
A
How well did you know this?
1
Not at all
2
3
4
5
Perfectly
6
Q
A
How well did you know this?
1
Not at all
2
3
4
5
Perfectly
7
Q

What type of PCV?

A

Relief Valve

Placed at the pump outlet to protect the pump from excess pressure.

How well did you know this?
1
Not at all
2
3
4
5
Perfectly
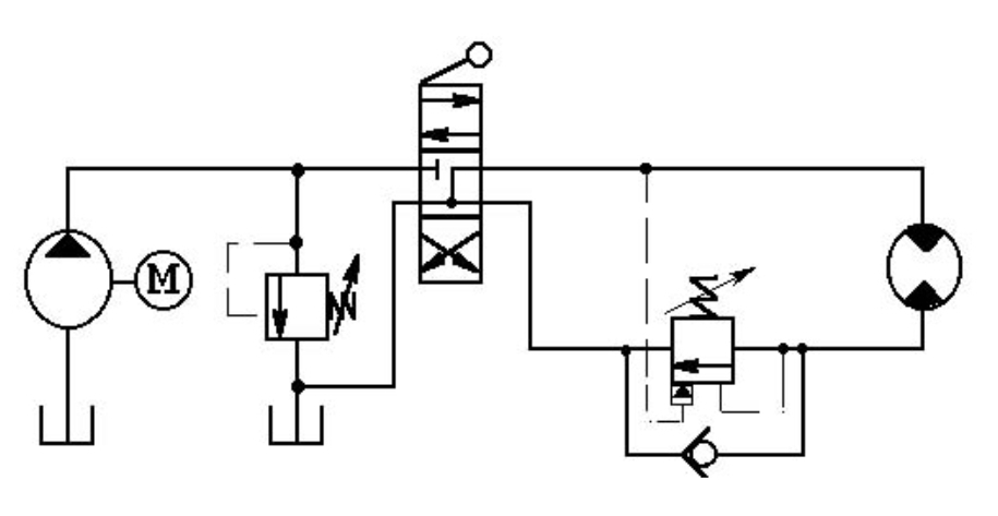
8
Q

What type of PCV?

A

Unloading Valve

Two pumps may be used in parallel to quickly charge the circuit. Once the pressure reaches threshold, the unloading valve will relieve the fluid from one of the pumps so that only one pump is charging the circuit but the other is still running and able to take over as soon as the pressure drops. The direction of the arrow here is wrong.

How well did you know this?
1
Not at all
2
3
4
5
Perfectly
9
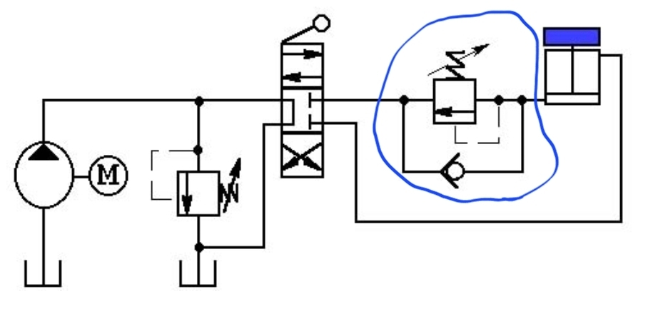
Q

What type of PCV?

A

Pressure Reducing Valve

Normally Open, hence the pressure is measured after the valve. Ensures the pressure remains below 100psi. Placed before the load.

How well did you know this?
1
Not at all
2
3
4
5
Perfectly
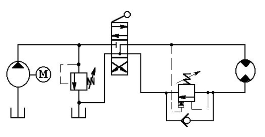
10
Q

What kind of valves? What does this circuit do?

A

Left: Unloading Valve
Right: Relief Valve

Excess pressure is diverted to the sump.

How well did you know this?
1
Not at all
2
3
4
5
Perfectly
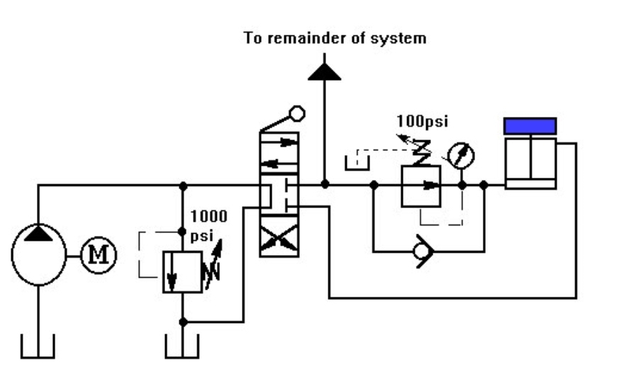
11
Q

What kind of valve? What does this circuit do?

A

Pressure Reducing Valve

Reduces the pressure to 100psi before the load.

How well did you know this?
1
Not at all
2
3
4
5
Perfectly
12
Q

What type of PCV?

A

Sequence Valve

These are normally closed and so they must measure before the valve.

How well did you know this?
1
Not at all
2
3
4
5
Perfectly
13
Q

What type of PCV? What does this circuit do?

A

Sequence Valve

This sequences the pistons one after the other.

How well did you know this?
1
Not at all
2
3
4
5
Perfectly
14
Q

What type of PCV?

A

Counterbalance Valve

Normally closed, prevents a weighted linear actuation. Lets out only enough fluid to maintain pressure at the valve setting.

How well did you know this?
1
Not at all
2
3
4
5
Perfectly
15
Q

What type of PCV?

A

Counterbalance Valve

This circuit counters a pison lowering on retraction.

How well did you know this?
1
Not at all
2
3
4
5
Perfectly
16
Q

What type of PCV does this use? What does this circuit do?

A

Counterbalance Valve

Resists the piston lowering.

17
Q

What type of PCV?

A

Brake Valve.

Motor exhaust is restricted

18
Q

What type of valve does this use? What does this circuit do?

A

Brake Valve

Motor Braking