Clotting cascade Flashcards

(22 cards)

1
Q

Describe the general difference between primary and secondary hameostasis [2]

A

Primary haemostasis:
- activation and adherence of platelets to damaged endothelium

Secondary haemostasis:
- stabilisation of activated platelets due to the actions of strands of fibrin. These generate a ‘stable mesh’ the main component in a thrombus (clot).

How well did you know this?
1
Not at all
2
3
4
5
Perfectly
2
Q

What are the three pathways of the coagulation cascade? [3]

A

intrinsic, extrinsic and common pathways

How well did you know this?
1
Not at all
2
3
4
5
Perfectly
3
Q

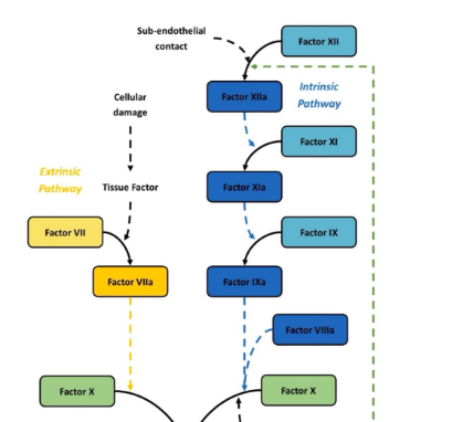
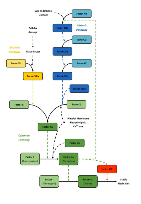
Describe the extrinsic pathway [2]

A

Initiation of the coagulation cascade is usually mediated by tissue factor via the extrinsic pathway.

Tissue factor is expressed on the surface of many cells found outside blood vessels but not on the surface of circulating blood cells or the endothelium.

When the endothelium is damaged, tissue factor comes into contact with blood and combines with circulating factor VII to form a complex that leads to the activation of factor X, triggering the common pathway.

How well did you know this?
1
Not at all
2
3
4
5
Perfectly
4
Q

Describe the intrinsic pathway [+]

A

Within blood vessels, thrombin generated from previous activation of the extrinsic pathway also activates the intrinsic pathway:

  • Surface contact activates factor XII
  • Factor XIIa activates factor XI
  • Factor XIa activates factor IX
  • Factor IXa combines with factor VIIIa, platelet membrane phospholipid and Ca2+ ions to activate factor X
  • Factor Xa activates the common pathway generating more thrombin
How well did you know this?
1
Not at all
2
3
4
5
Perfectly
5
Q

Desribe the process of the common pathway

A

The common pathway begins with activation of factor X (to factor Xa) via either the extrinsic pathway or the intrinsic pathway.

It is the final stage of the coagulation cascade and leads to the formation of thrombin and fibrin.

Factor Xa combines with factor V, platelet membrane phospholipids and Ca2+ ions to convert prothrombin into thrombin.

Thrombin then converts fibrinogen into fibrin strands which form an important structural component of a thrombus.

In addition to the formation of fibrin, thrombin activates many parts of the coagulation cascade via a positive feedback loop through the intrinsic pathway leading to the formation of large amounts of additional thrombin (a ‘thrombin burst’).

How well did you know this?
1
Not at all
2
3
4
5
Perfectly
6
Q

Describe how the clotting cascade is regulated [2]

A

Protein C is produced in response to thrombin binding to the receptor thrombomodulin on the vascular endothelium.

This leads to protein S activation which then breaks down factors Va and VIIIa in a negative feedback loop.

Antithrombin is a natural anticoagulant that is produced by the liver and destroys factors XIa, Xa and thrombin.

How well did you know this?
1
Not at all
2
3
4
5
Perfectly
7
Q

Describe the MoA of heparin and fondaparinux [1]

A

Heparin and fondaparinux enhance the natural effects of antithrombin in inhibiting thrombin and factor Xa.

How well did you know this?
1
Not at all
2
3
4
5
Perfectly
8
Q

Describe the MoA of warfarin [1]

A

Warfarin is a vitamin K antagonist which prevents the synthesis of vitamin K-dependent clotting factors (II, VII, IX and X).

How well did you know this?
1
Not at all
2
3
4
5
Perfectly
8
Q
A
How well did you know this?
1
Not at all
2
3
4
5
Perfectly
9
Q

Antithrombin is a natural anticoagulant that is produced by the liver and destroys factors [] and [].

A

Antithrombin is a natural anticoagulant that is produced by the liver and destroys factors XIa, Xa and thrombin.

How well did you know this?
1
Not at all
2
3
4
5
Perfectly
10
Q

Multiple tests exist to assess haemostasis. They involve adding triggers to a sample of reversibly anticoagulated plasma (by citrate) and measuring the time taken for fibrin to form.

State and describe the two most frequently performed tests ? [2]

A

The two most frequently performed tests are:

prothrombin time (PT):
- The prothrombin time measures the time taken for fibrin to form via the extrinsic pathway.

activated partial thromboplastin time (APTT).
- The activated thromboplastin time measures the time taken for fibrin to form via the intrinsic pathway.

How well did you know this?
1
Not at all
2
3
4
5
Perfectly
11
Q

What is normal PT time? [1]

A

9-12 seconds

How well did you know this?
1
Not at all
2
3
4
5
Perfectly
12
Q

What are reasons for a prolonged PT time? [3]

A
  • Disseminated intravascular coagulation (DIC)
  • Vitamin K deficiency (Factor VII is the vitamin K dependent clotting factor with the shortest half-life)
  • Chronic liver disease
How well did you know this?
1
Not at all
2
3
4
5
Perfectly
13
Q

Prothrombin time is the test that forms the basis of []

A

Prothrombin time is the test that forms the basis of the INR (international normalised ratio), a ratio of the patient’s PT compared to a normal PT.

How well did you know this?
1
Not at all
2
3
4
5
Perfectly
14
Q

What is the normal range of Activated thromboplastin time (APTT)? [1]

A

23-38 seconds.

How well did you know this?
1
Not at all
2
3
4
5
Perfectly
15
Q

Causes of a prolonged APPT include? [4]

A
  • Disseminated intravascular coagulation (DIC)
  • Clotting factor deficiencies (e.g. haemophilia A or B)
  • Lupus anticoagulant
  • Von Willebrand’s disease
16
Q

How does lupus anti-coagulants impact APTT? [1]

A

Another example is that the APTT can be interfered with by antibodies against phospholipids (Lupus anticoagulants) which prolong the APTT test but do not increase the tendency of a patient to bleed.

17
Q

Describe what is meant by Factor V Leiden [1]

A

Factor V Leiden is a common genetic mutation to the gene coding for Factor V.

It increases the resistance of factor V to activated protein C making it more difficult to break down and therefore leading to an increased tendency to clot.

18
Q

What is the 1/2 life of doacs? [1]

When is the peak anticoagulant effect of doac? [1]

A

Half life:
- ~ 12hrs

Peak AC effect:
- 2hrs

19
Q

Doacs are metabolised via which system? [1]

A

Cytochrome P450s

20
Q

What is the half life of warfarin? [1]