Endoscopic Management Flashcards

(26 cards)

1
Q

What are the forrest classifications? What lesions are treated and how?

A

Treat active bleeding, VV
Try to irrigate clot (no guidance beyond that)
Don’t treat pigmented spot or clean based ulcer

treat with:
vasoconstrictor + thermal/clips

alternatives:
Monopolar forceps
OTSC
hemospray

How well did you know this?
1
Not at all
2
3
4
5
Perfectly
2
Q
A

Mallory Weiss Tear

How well did you know this?
1
Not at all
2
3
4
5
Perfectly
3
Q
A

Mallory Weiss Tear

How well did you know this?
1
Not at all
2
3
4
5
Perfectly
4
Q
A

GAVE
classic antral watermelon appearance
often seen in women with autoimmune conditions
presents with IDA

Rx- APC and tranexamic acid

How well did you know this?
1
Not at all
2
3
4
5
Perfectly
5
Q
A

GAVE
punctate appearance
often seen in cirrhotics

not related to portal hypertension and only resolves with liver transplant

Rx- APC and tranexamic acid

How well did you know this?
1
Not at all
2
3
4
5
Perfectly
6
Q
A

portal hypertensive gastropathy

How well did you know this?
1
Not at all
2
3
4
5
Perfectly
7
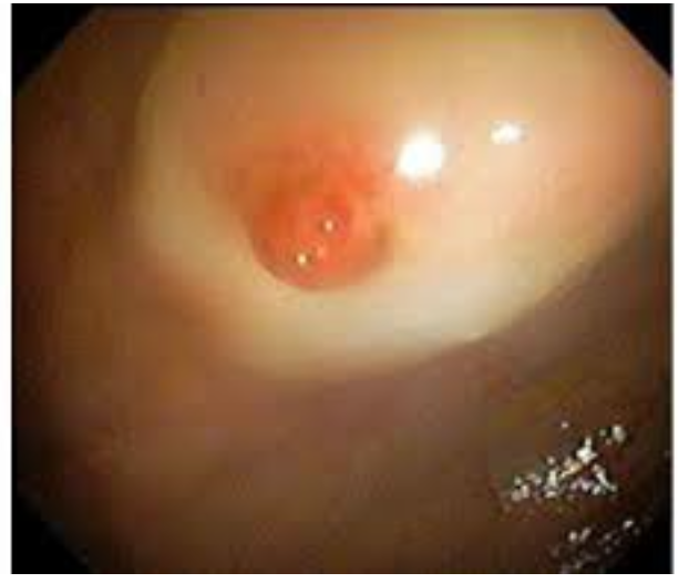
Q
A

Dieulafoy lesion

How well did you know this?
1
Not at all
2
3
4
5
Perfectly
8
Q
A

Dieulafoy lesion

How well did you know this?
1
Not at all
2
3
4
5
Perfectly
9
Q
A

Dieulafoy lesion

How well did you know this?
1
Not at all
2
3
4
5
Perfectly
10
Q
A

Cameron Lesion

manage with iron and PPI
HH repair if refractory

How well did you know this?
1
Not at all
2
3
4
5
Perfectly
11
Q
A

Cameron Lesion

manage with iron and PPI
HH repair if refractory

How well did you know this?
1
Not at all
2
3
4
5
Perfectly
12
Q

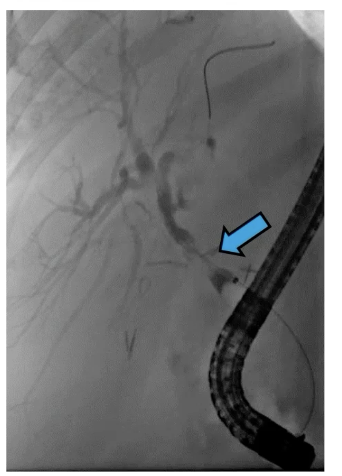
How do you manage presumed small bowel bleeding/ obscure GI bleeding?

What are common causes of small bowel bleeding?

A

Common causes of small bowel bleeding:
-AVMs
-tumors (lymphoma, carcinoid, GI stromal tumors)
-erosions - NSAIDS or Crohn’s
-Meckel’s
-radiation

How well did you know this?
1
Not at all
2
3
4
5
Perfectly
13
Q
A

duodenal AVMs

How well did you know this?
1
Not at all
2
3
4
5
Perfectly
14
Q
A

Aortoentertic fistula

How well did you know this?
1
Not at all
2
3
4
5
Perfectly
15
Q
A

Caroli’s syndrome

How well did you know this?
1
Not at all
2
3
4
5
Perfectly
16
Q
A

Type 1 choledochal cyst

17
Q
A

Type 1 choledochal cyst

18
Q
A

CBD stricture

19
Q
A

long CBD stricture

20
Q
A

CBD stricture

21
Q
A

CBD stricture

24
Q
A

gastric duplication cyst

25
When do you restart anticoagulation after EGD for PUD?
Don't stop AC for longer than 5 to 7 days (increased risk of adverse thrombotic events). If low risk lesion, ok to restart post procedure if high risk lesion, -restart after 3 days of PPI if low risk for TE events -use heparin if high risk for TE event such as those with mechanical valves, atrial fibrillation with prior strokes, or significant pulmonary embolus.
26
Whipworm or enterobius vermicularis associated with anal pruritis often passed from daycare workers treat with albendazole