Exam Flashcards

(188 cards)

1
Q

What is Economics? (2)

A
  1. How do we, as a species and the sub-units thereof, provide for ourselves the means of subsistence?
  2. How do we use the available resources? (What do we produce, how do we produce it and who gets it?)
How well did you know this?
1
Not at all
2
3
4
5
Perfectly
2
Q

What is Microeconomics? (4)

A

Microeconomics considers the ‘small’ scale:

  • individual consumers
  • employees
  • companies
  • markets and their interactions

The demarcation is not exact - suppose we consider the recently announced changes to the future regulations concerning car propulsion; the analysis of a specific rule in the market for a particular good/service can be conducted using the tools of Microeconomics, but consequences for supply chains, transport availability and fuel prices are likely to have Macroeconomic implications also.
Some phenomena are ‘Macro’ by definition, e.g. inflation or recession.

How well did you know this?
1
Not at all
2
3
4
5
Perfectly
3
Q

Economics vs Chemistry (6)

A
  • Attempt to explain aspects of objective reality
  • Scientific, in that we endeavour to eliminate errors
  • Use models (mathematical and visual) to help us think
  • ‘Uniformity of nature’ does not apply to Economics hence there are no universal laws in Economics
  • Humans both react to and create their environment, including social institutions
  • Economics involves ethical judgements and ‘political’ opinions
How well did you know this?
1
Not at all
2
3
4
5
Perfectly
4
Q

Models in Economics (4)

A
  • Abstraction and simplification allow us to reduce real problems down to a comprehensible level of complexity.
  • The choices we make concerning abstraction and simplification are motivated by the use to which we intend to apply the model.
  • Mostly we will use visual and mathematical models (but also verbal ’models’).
  • A model that is useful for the analysis of one problem will not necessarily be applicable or useful in relation to other problems.
How well did you know this?
1
Not at all
2
3
4
5
Perfectly
5
Q

Markets (1 definition + 5 examples)

A

Any place where two or more parties can meet to engage in an economic transaction

  • Auctions
  • the stock market
  • a shop
  • websites
  • the labour market etc.
How well did you know this?
1
Not at all
2
3
4
5
Perfectly
6
Q

What is The Invisible Hand?

A

When we go to a supermarket and buy food for the week, it is the final stage of a production and distribution process that has involved the co-ordinated labour of hundreds, perhaps thousands of people, all around the world.
Who plans this process?

How well did you know this?
1
Not at all
2
3
4
5
Perfectly
7
Q

Market Failure - Monopoly?

Example?

Definition?

A

Google was fined five billions of euros by the EU, for anti-competitive practices.

the exclusive possession or control of the supply of or trade in a commodity or service

How well did you know this?
1
Not at all
2
3
4
5
Perfectly
8
Q

Subsistence (definition)

A

the action or fact of maintaining or supporting oneself, especially at a minimal level:

“the minimum income needed for subsistence”

How well did you know this?
1
Not at all
2
3
4
5
Perfectly
9
Q

Demarcation (definition)

A

the action of fixing the boundary or limits of something

How well did you know this?
1
Not at all
2
3
4
5
Perfectly
10
Q

Maritime (definition)

A

connected with the sea, especially in relation to seaborne trade or naval matters

How well did you know this?
1
Not at all
2
3
4
5
Perfectly
11
Q

Supply Chain (definition)

A

the sequence of processes involved in the production and distribution of a commodity.

How well did you know this?
1
Not at all
2
3
4
5
Perfectly
12
Q

Abstraction (definition)

A

the quality of dealing with ideas rather than events

How well did you know this?
1
Not at all
2
3
4
5
Perfectly
13
Q

Opportunity Cost

A

Whenever we choose to use a scarce resource for a particular purpose we forego the outcomes of the other uses to which we could have put that resource. This might not involve any monetary cost, but nonetheless it is important to consider.

How well did you know this?
1
Not at all
2
3
4
5
Perfectly
14
Q

We suppose that our abstract ‘consumer’(4)

A
  • knows how much they like each good
  • thinks in terms of continuous quantities
  • is consistent in their preferences
  • always prefers more to less
How well did you know this?
1
Not at all
2
3
4
5
Perfectly
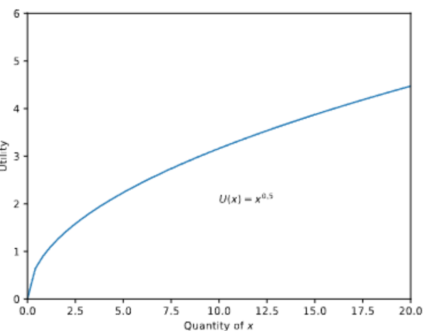
15
Q

Utility (definition)

A

The amount of satisfaction/happiness derived from consuming

How well did you know this?
1
Not at all
2
3
4
5
Perfectly
16
Q

What are the units of utility?

A

There is not any ‘natural’ unit by which we measure satisfaction/happiness, but we can measure it in relative terms. The units might not have an absolute meaning, but they can still represent the relative desirability of one consumption choice compared with another.

How well did you know this?
1
Not at all
2
3
4
5
Perfectly
17
Q

Utility Example

A

For example, suppose that choice A is to consume five apples and one orange, while choice B is to consume two apples and two oranges. If we state that utility (A) = 6 and utility (B) = 10, we prefer B to A. If utility (A) = utility (B) then we are indifferent between the two options

How well did you know this?
1
Not at all
2
3
4
5
Perfectly
18
Q

Marginal Utility (definition)

A

Marginal utility refers to the change in utility corresponding to a very small change in quantity.
This is a useful concept when we consider small changes in behaviour and consumers trying to make the best choice.

How well did you know this?
1
Not at all
2
3
4
5
Perfectly
19
Q

Marginal Utility example

A

Suppose that we were considering two consumption possibilities which differed in quantity by a very small amount, e.g. a chocolate bar weighing three-and-one-half ounces and a chocolate bar weighing three-and-three-quarter ounces. Even though the difference is small, we could still express a preference (presumably for the heavier bar) and this would take the form of attaching a higher utility to the heavier bar

How well did you know this?
1
Not at all
2
3
4
5
Perfectly
20
Q

Marginal Utility (definition)

Why is it useful?

A

refers to the change in utility corresponding to a very small change in quantity

This is a useful concept when we consider small changes in behaviour and consumers trying to make the best choice

How well did you know this?
1
Not at all
2
3
4
5
Perfectly
21
Q

The shape of the indifference curve is not chosen at random, but rather illustrates the assumptions which we make about consumer preferences.

The 2 factors are?

A
  • non-satiation (the state of never being satisfied)
  • diminishing marginal utility (utility decreases the more you have of it but it will never be 0)
How well did you know this?
1
Not at all
2
3
4
5
Perfectly
22
Q

Utility as a function of one good (picture)

A
How well did you know this?
1
Not at all
2
3
4
5
Perfectly
23
Q

Utility as a function of two goods (picture)

A
How well did you know this?
1
Not at all
2
3
4
5
Perfectly
24
Q

The choices which we make as consumers are not ______________. We are limited by our __________ ________/________.
Therefore consumer choices depend not only on preferences but also on the ‘__________ _______’ available.

A

The choices which we make as consumers are not unconstrained. We are limited by our available income/wealth.
Therefore consumer choices depend not only on preferences but also on the ‘spending power’ available.

How well did you know this?
1
Not at all
2
3
4
5
Perfectly
25
Suppose that p1 = 5 and p2 = 10. Then income/wealth of 100 could be spent in several ways (Table)
26
The budget constraint - graphically (picture)
27
Slope of the budget constraint
28
Changes in Price
29
Preferences and Budget
30
Possible Choices Which is optimal
Optimal is C
31
Change in Prices
32
**Summary** The consumer will seek to attain the ________ ______ of ______, given their ________ and _______. This is achieved by choosing, amongst all of those combinations which are ___________, that which gives the ________ _______. A change in prices will redefine the _________ __________ and lead to a different ________ ____________ _______.
The consumer will seek to attain the highest level of utility, given their income and prices. This is achieved by choosing, amongst all of those combinations which are affordable, that which gives the highest utility. A change in prices will redefine the budget constraint and lead to a different optimal consumption choice.
33
If the utility which we derive from consumption of a good does not depend only on the ________ consumed then the __________ ______ might not be a reliable indicator of choices.
If the utility which we derive from consumption of a good does not depend only on the quantity consumed then the indifference curves might not be a reliable indicator of choices.
34
- The amount of satisfaction depends on ___________ _______, not just _________. - _____________ _______ will change - the same quantity of consumption of a good will not always give the same amount of ____________. - The theory perhaps makes some general __________, e.g. when the price of a good falls and other things remain the same then, in most cases, demand for that good will increase. - It could be that the theory is ‘correct’, but not of any use to ‘_________’.
- The amount of satisfaction depends on additional factors, not just quantity. - Indifference curves will change - the same quantity of consumption of a good will not always give the same amount of satisfaction. - The theory perhaps makes some general predictions, e.g. when the price of a good falls and other things remain the same then, in most cases, demand for that good will increase. - It could be that the theory is ‘correct’, but not of any use to ‘outsiders’.
35
- A consumer’s preferences are _____________. - If we infer preferences from observed consumption choices then we can’t ever find ___________ ________ (is the theory __________?). - Similarly, it is always likely that other things have ___ ___________ ___ _____. However, researchers have tried to test _________ elements of the theory, such as ___________ of choices, choices over time and practical decision-making.
- A consumer’s preferences are unobservable. - If we infer preferences from observed consumption choices then we can’t ever find contradictory evidence (is the theory falsifiable?). - Similarly, it is always likely that other things have not remained the same. However, researchers have tried to test specific elements of the theory, such as consistency of preferences choices, choices over time and practical decision-making.
36
Making the optimal consumption choice looks straightforward when two goods are involved, but even that requires that a person have ________ ___________about the goods and the amount of satisfaction which they will derive from them. If there are lots of options, or the choice involves time, or some of the options are ‘___ ___’ then it is difficult to suppose that a consumer has all of the information or the cognitive ability to choose between them
Making the optimal consumption choice looks straightforward when two goods are involved, but even that requires that a person have complete information about the goods and the amount of satisfaction which they will derive from them. If there are lots of options, or the choice involves time, or some of the options are ‘one offs’ then it is difficult to suppose that a consumer has all of the information or the cognitive ability to choose between them
37
What is optimal/rational?
By definition, the optimal choice gives the highest possible utility. In order to determine the optimal choice, we need complete information about preferences and goods and the ability to make all of the comparisons. The environment in which we make our choices is characterized by incomplete information, uncertainty, finite time and limited cognitive capability.
38
Procedural Rationality (what is it)
A decision-maker is procedurally rational if they make decisions in amanner that is practicable in the environment in which they are acting and which tends to produce better outcomes than alternative methods, in that environment.
39
What is a heuristic?
A heuristic is a decision-making strategy/method which ignores some available information, with the goal of making decisions more quickly, frugally (simple and plain and costing little) and/or accurately than more complex methods.
40
Sequential/Hierarchical (what is it and what 3 factors can influence this theory)
Rather than considering all consumption options at once, people might split the options into sub-groups and then make a decision just about the most important sub-group first, then so on. - Necessities and luxuries - Reference/comparison - Conspicuous consumption/status goods
41
Social default meaning
In many circumstances, most people do what most people do as it takes less effort
42
Satisficing (what is it?)
Consumption behaviour is goal-directed (people don’t just buy things at random), but perhaps people aim not for the maximum, but rather ‘good enough’.
43
What is a producer?
A producer is an entity which produces goods and/or services for sale
44
What is a firm?
A firm/company is a producer with particular legal status
45
A firm would typically have to make decisions about: (5)
- Startup and working finance - Choosing techniques and purchase of capital goods - Purchase of inputs (including labour) - Setting prices - Distributing profits
46
Direct Costs (definition) Indirect Costs (definition) Unit Costs (definition)
Direct costs are those which are directly attributable to producing a specific unit of output Indirect cost are those which are general costs incurred due to the operation of the company Unit cost is the direct cost plus total indirect costs divided by the output
47
The above would suggest that, given direct costs, a firm can reduce its unit costs by increasing production. Can it do so indefinitely? (2)
No, for two reasons. Firstly, the firm intends to sell its products and so must consider consumer demand (inventories?). Secondly, at a point in time the firm will have a given production capacity.
48
Normal capacity is not...
Normal production
49
**Capacity** The laptop factory has a premises, some equipment, some production staff and some component inputs. Given these, there will be a limit to the number of laptops which can be produced. What is normal capacity? What is maximum capacity?
‘Normal’ capacity is the amount which could be produced under the normal conditions of operation (e.g. staff working forty hours per week, perhaps no night or weekend shifts, no extraordinary purchases of equipment or input materials). ‘Maximum’ capacity is the absolute maximum which could be produced if operating conditions were varied in the short-term (e.g. asking staff to do overtime but not building new premises or buying new equipment/inputs with a long lead time).
50
The objectives of firms are likely to include: (3)
- Profits - Growth - Increase in market share
51
Are firms price-takers?
Auction - art, electricity, some financial assets. - buyer sets the price Commodities - uniform goods, often sold on exchanges, ‘anonymous’ bids and offers. - buyer sets the price Retail - products might be available from multiple vendors, but a vendor would typically not engage in haggling. - firm sets the price Business-to-business - price and quantity might be negotiated, could be a single purchase or repeat business.
52
Cost-plus’ pricing
53
Full cost pricing
The firm could set m (the ‘mark-up’ or ‘costing margin’) to some desired level and then set P = (1 + m)UC
54
When is the firm setting prices?
However, to know for certain the full costs of producing a unit thefirm would perhaps have had to have already produced the unit and have complete accounting information.
55
What if a firm is setting the price for something which it is currently producing or has not yet produced?
If a firm is setting the price for something which it is currently producing or has not yet produced then it might not be certain of the costs of material inputs, the total amount of output to be produced, the exact amount of labour to produce each unit, overhead costs etc.
56
Normal cost pricing
Given the intended utilization rate of Normal productive capacity and the expected costs the firm can calculate ‘Normal unit costs’ (i.e. the unit cost if everything turns out as expected) and use this as the basis for pricing: P = (1 + m)NUC
57
Target rate of return pricing
m could depend on different things - the firm might set a low value if it is trying to increase sales a lot, or perhaps a higher value if it is trying to increase profits and has a ‘captive’ market. One possible basis on which to set the value of m would be to plan to achieve a target return on assets, e.g. at a conventional level of 15% or similar.
58
What about demand? Supposing that a firm has set a price at which it has some sales and some profits, does it then adjust the price frequently as demand varies (why does demand vary?). (4)
The price which a firm sets is not constrained by demand, but theoutcome will depend on demand. If a firm sets a price which no-one is willing to pay then it will have zero sales and go out of business. Supposing that a firm has set a price at which it has some sales and some profits, does it then adjust the price frequently as demand varies (why does demand vary?). Expectations: People will buy more of something if they suspect the value of it will increase in the future. Income: The amount of income earned by consumers will determine demand. Price: Demand and price have an inverse relationship. Availability of alternatives: Substitute products are products that are closely related.
59
Responsiveness of prices to variations in demand In the short-term, prices tend not to change, for several reasons:(4)
In the short-term, prices tend not to change, for several reasons: - Goodwill - Costs of deciding new prices - Costs of changing prices - Uncertainty about the permanence of a variation in demand
60
What About Competitors?
We thought that consumer choices are largely independent (except perhaps for social effects). For firms, there will often be direct competition, with the objectives of one firm being incompatible with another firm in the same market. Strategic interaction and market structure are the following topics.
61
What is a game?
a ‘game’ is any situation in which two or more participants make choices and the outcome for each participant potentially depends on the choices of all of the participants.
62
Competition between two firms Whatis the simplest game?
The simplest game is one in which there are two players who each have to make one decision between two possible alternatives, knowing that their ‘opponent’ faces the same decision, and with simultaneous decision-making.
63
The possible outcomes of a game are referred to as the __________ received by each firm. We have two firms each with two possible strategies, so there are ______ possible overall outcomes.
The possible outcomes of a game are referred to as the payoffs received by each firm. We have two firms each with two possible strategies, so there are four possible overall outcomes
64
Payoffs The possible outcomes of a game are referred to as the payoffs received by each firm. We have two firms each with two possible strategies, so there are four possible overall outcomes.
65
Strategies
The choices available to the players are referred to as their possible strategies. In this case, suppose that each firm can produce at a unit cost of 5 (and assume this is constant, for simplicity). It would be reasonable for each firm to calculate the amount of profit associated with each strategy and choose whichever strategy leads to the greatest profit. The complicating factor now is that each firm has to consider the likely strategy of their rival, given that their rival will also be doing the same.
66
Suppose that there are two firms supplying the same market and that they are bidding on a contract to supply either 10,000 units at a price of 7 or 6,000 units at a price of 10, where each firm has to decide the price to set for their bid. The tender rules are such that if the two firms set the same price then they each supply half of the agreed quantity. If the two firms bid different prices then the firm with the lower price supplies all of the agreed quantity and the firm with the higher price is not chosen to supply at all. What price should each firm bid?
67
Best choice? If both firms choose to bid the higher price then they will make the maximum combined profit. However, if firm A thinks that firm B will bid 10 then the best choice for firm A is to bid a price of 7. Likewise, if firm A thinks that firm B will bid 7 then the best choice for firm A is to bid a price of 7
68
Normal-form representation To help identify the best strategy for both players in a game such as this, we can show the possible strategies and payoffs in a table:
69
Dominant Strategy A dominant strategy is a strategy which produces the best possible payoff for the player, for every possible choice by the opponent. In the previous example, bidding low (7) was the dominant strategy for firm A, as it was the best strategy if firm B chose to bid low and it was the best strategy if firm B chose to bid high.
70
Nash Equilibrium If both players have chosen a strategy and have no incentive to deviate (i.e. they would make the same choice if they knew for certain what their opponent was going to choose) then this is referred to as a ‘Nash equilibrium’. If each player has a dominant strategy then the Nash equilibrium consists of the dominant strategies. In this example bidding low is the dominant strategy for each firm and hence the Nash equilibrium is to bid 7 and 7, with resulting profits of 10, 000 and 10, 000. Yet both firms could do better if they both bid 10.
71
Prisoners’ Dilemma The previous example follows the structure of the ‘Prisoners’ Dilemma’ (so-called because games of this type are often depicted as two co-criminals deciding whether or not to confess, with an inducement to do so). The key feature of this is that each player has a dominant strategy which leads to a second-best outcome Other cases which might fit the structure of the Prisoners’ Dilemma include decisions about whether to pay for advertising, whether to invest in research and development, whether to impose import tariffs etc. (although they also might not).
72
Escaping the dilemma Suppose that the two firms could communicate - could they agree to both bid high (10) and achieve the first-best outcome? If the two firms could communicate then it might be possible to collude and agree to both bid high (often in practice there are regulations which prohibit price collusion). However, would such an agreement be credible (i.e. could each firm trust the other to do what it said it would)?
73
Extensions We have looked at one type of game, but there are many possible extensions: more players, sequential action (i.e. one player moves, then the next player responds), repeated games (each player has more than one ‘turn’), imperfect knowledge (if a player’s options and/or choices are not generally observable) etc.
74
Conclusion Situations of strategic interaction, such as between rival firms in the same market, can be characterized as ‘games’, which allows us to determine, in some cases, the likely outcome. If all players have a dominant strategy then there will be a Nash equilibrium in which the dominant strategies are played.
75
What is a market? (3)
- A place/site at which several vendors offer items for sale at specified prices. - Regular/reliable - the market is open at same location and same times every week. - The market is open to the public
76
Demand The amount someone would want to buy would depend on: (5) How do you get total demand? In the case of intermediate inputs, demand will likely be a ‘________ _________’ Demand for intermediate goods will also depend on: (2)
Depend on: - their preferences, - income, - prices, - characteristics of the good, etc. At a point in time, adding up the demand from all consumers will give the total demand for a good/service In the case of intermediate inputs, demand will likely be a ‘derived demand’ Demand for intermediate goods will also depend on: - price - characteristics of the good.
77
Is there a demand curve?
It is reasonable to suppose that for many goods, as price increases the quantity demanded would decrease, other things equal.
78
Supply I What do firms typically use to set their prices? If the level of demand varies the firms could vary...? What could supply then be thought of as? What would happen if we change prices and that would also be the effect of what?
We have seen that firms typically use some form of ‘cost-plus’ pricing to set their prices If the level of demand varies (at the set price) then firms could vary the level of production Supply could then be thought of as the total available to buy in a particular market at a point in time It might be costly for a firm to change prices, it might also be costly for a firm to quickly/frequently vary the level of production.
79
Supply II What is a way to avoid frequent large changes in the level of production?
One way for a firm to avoid frequent large changes in the level of production is to run at an average level (recall the intended utilization rate) and accumulate inventories during periods of low demand, which can then be sold during periods of high demand.
80
Is there a supply curve?
No. If firms set prices then it is not meaningful to ask how a firm would respond to a change in price. If the price set is ‘right’ then firms would respond to additional demand by supplying more (if they are able to do so) at the prevailing price.
81
Competition Supposing that a market offers the opportunity to make profit, we might expect....? We might also expect each firm to...?
Supposing that a market offers the opportunity to make profit, we might expect multiple entrepreneurs to wish to enter the market. We might also expect each firm to wish to secure for itself as much of the profit as possible.
82
Why might a market have only one supplier, for a prolonged period? (5)
- unique ownership of a physical resource - more likely to apply in the case of a country rather than a company - state regulation - monopolies originally awarded by royal prerogative (often sold), with - Statute of Monopolies in 1600s recognizing ‘new inventions’ as grounds for a patent/monopoly. - state regulation - licensing of suppliers, e.g. regional water monopolies in England. - extremely large start-up costs - how much would it cost to build a new water supply network (if allowed)? - natural monopoly - in sectors with declining average costs, a new start-up will always be at a cost disadvantage relative to the established firm
83
What is it called when a market features only a single customer and what is an example of this?
It is also possible for a market to feature only a single customer (referred to as a case of monopsony), e.g. the market for battle tanks in the U.K. In many markets the degree of competition lies somewhere between the extremes of monopoly or many small firms (only)
84
Oligopolistic markets What is an oligopoly? Why might the distribution of market shares tend to such an outcome? (3)
Many markets feature a few large firms and some small firms. The case of a few large firms is referred to as oligopoly. Why might the distribution of market shares tend to such an outcome? - Firms don’t all start at the same time - one or two might enter a market first, grow and then be joined later by smaller, new entrants. - Competition is not a static process - there are winners. - Once a firm is large it might have some ability to protect its position - greater marketing and R&D spending, or the ability to withstand losses for some time.
85
Why can a monopoly be harmful?
It was suggested that a monopolist (or firms in a collusive oligopoly) would set an ‘excessive’ price, taking advantage of their dominant position in the market. If this is considered to be ‘unfair’ or unduly harmful to consumers then there could be an argument for government regulation.
86
Regulation Governments typically address the above risk by two means: (2) What is authority attentive to?
Governments typically address the above risk by two means - - competition policy - price regulation.
87
Where a monopoly is allowed to exist, the government (or a regulatory sub-agency) might... What are examples of this?
Where a monopoly is allowed to exist, the government (or a regulatory sub-agency) might set the actual price or a maximum price that can be charged. Examples of this include the privatized utilities in the UK (water, electricity, gas, railways, buses)
88
Price discrimination occurs when... In order for a firm to charge different prices it must be able to __________ _________ (prevent _________). For example, suppose that a firm offered its good for 20 to customer A and 10 to customer B. B might sell the good to A for 15 and then buy another, with both customers making a gain of _, while the firm receives the lower price for both units.
Price discrimination occurs when a firm charges different prices to different customers. In order for a firm to charge different prices it must be able to separate customers (prevent arbitrage). For example, suppose that a firm offered its good for 20 to customer A and 10 to customer B. B might sell the good to A for 15 and then buy another, with both customers making a gain of 5, while the firm receives the lower price for both units.
89
What is arbitrage?
the simultaneous buying and selling of securities, currency, or commodities in different markets or in derivative forms in order to take advantage of differing prices for the same asset
90
Market segmentation refers to a situation in which a ____ is able to divide/segment the ________(in terms of ________) and prevent _________ between different ________
Market segmentation refers to a situation in which a firm is able to divide/segment the market (in terms of customers) and prevent arbitrage between different segments
91
Segmentation might be ‘natural’, such as the difference between ... Alternatively, segmentation might be ________, such as electronic downloads which are validated for an individual account.
Segmentation might be ‘natural’, such as the difference between rush-hour commuters and leisure travellers. Alternatively, segmentation might be imposed, such as electronic downloads which are validated for an individual account.
92
First Degree Price Discrimination (what is it) (Formula)
If a firm sets a single, common price p then every consumer for whom SVi ≥ p will choose to purchase the good. Suppose that a firm knew the subjective valuations of each consumer and was able to completely segment the market. It could then charge pi = SVi ≥ p.
93
Second-Degree Price Discrimination (what is it) 2 ways?
If it is not possible/desirable to engage in first-degree price discrimination then an alternative is to provide consumers with different options, such that they choose to pay different prices. Quantity - it is common to offer bulk discounts, whereby the price is lower if the customer purchases a minimum quantity (N.B. the choice is then made by the customer). Quality - firms might offer various ‘qualities’ of product, with a non-linear relationship to pricing. For example, the AMD RX6900XT has a benchmark score of 285, while the AMD RX6800XT has a benchmark score of 276. The RX6800XT has a suggested price of $649, while the RX6900XT has a suggested price of $999 .
94
Third-Degree Price Discrimination Difference between this and 2nd degree PD? What is it?
Second-degree price discrimination relied on ‘self-segmentation’ into different groups of customers. Third-degree price discrimination involves charging different prices for different groups of customers, with the grouping (segmentation) determined by characteristics other than subjective valuations.
95
In the case of second- degree price discrimination it could be argued that there is _________ ____________and so the customer is getting something for the higher price and/or that the customer is choosing which ______to pay, so is not being ‘___________’
In the case of second- degree price discrimination it could be argued that there is product differentiation and so the customer is getting something for the higher price and/or that the customer is choosing which price to pay, so is not being ‘exploited’
96
What two characteristics does a public good have? What do the opposites mean?
A public good has two characteristics - it is non-excludable and non-rivalrous. A good or service is excludable if it is possible to control who consumes/benefits from it. Clean air is non-excludable, as we cannot limit someone’s ability to access the air. A potato is excludable, as the owner can control who consumes it (even if I give the potato away for free, I can still choose to give it to one person and not another) A good or service is rivalrous if consumption/use by one person precludes consumption/use by another person. Knowledge is non-rivalrous - your knowledge of Pythagoras’ theorem does not prevent me from knowing it also. If I asked two students to answer a question about cost-plus pricing, one would not have to wait for the other to stop ‘using’ the idea before being able to write their answer.
97
What is the difference between a public good and the public good?
A public good is one which is non-rivalrous and non-excludable. ‘The public good’ refers to the welfare of society. A public good does not necessarily conduce to the public good.
98
Why are public goods a matter of public policy? (4)
- If exclusion is legal rather than inherent then there is the question of whether such exclusion is right - If a good is non-excludable then the provider cannot demand a price. - Likewise, if a good is non-excludable then people are unlikely to be willing to pay for it (the ‘free rider’ problem). - If a good is non-rivalrous then there are likely to be potentially large social costs or benefits.
99
What is a common resource
A common resource is a good which is non-excludable and rivalrous. They are generally available to be used by everyone, but usage by one person does affect usage by others
100
Tragedy of the Commons
There is a tendency for common resources to be used up. For example, if a community has common pastures and each person uses them maximally then the grass might not be sustained and the resource becomes depleted. A similar outcome often occurs in the case of fisheries.
101
A policy-maker will typically be choosing amongst several options and will have to assess the likely outcomes. For example, in the case of price discrimination, there is increased profit to the producer but increased cost to (at least some) consumers and a judgement might have to be made about the ________ of these.
A policy-maker will typically be choosing amongst several options and will have to assess the likely outcomes. For example, in the case of price discrimination, there is increased profit to the producer but increased cost to (at least some) consumers and a judgement might have to be made about the balance of these.
102
Externalities I As well as the costs and benefits accruing to the parties directly involved, third parties might be affected by an __________ _________. For example, child vaccination against measles not only benefits the child vaccinated, but all other children benefit from the reduced circulation and risk of transmission of measles. If one farmer uses a lot of fertilizers and pesticides, this might contaminate a river which runs through the farmland and affect the quality of water available to those downstream
As well as the costs and benefits accruing to the parties directly involved, third parties might be affected by an economic activity. For example, child vaccination against measles not only benefits the child vaccinated, but all other children benefit from the reduced circulation and risk of transmission of measles. If one farmer uses a lot of fertilizers and pesticides, this might contaminate a river which runs through the farmland and affect the quality of water available to those downstream
103
Externalities II The social benefit of an activity or policy consists of ... The social cost of an activity or policy consists of ...
The social benefit of an activity or policy consists of the direct benefits of consumption/use plus any consumption externalities. The social cost of an activity or policy consists of the direct costs of production plus any production externalities.
104
Cost Benefit Analysis I The discussion of economic policy has implied that the ____________/______-maker ought to make an ____________ of the _____and _______arising from a situation, including any _______ _____ and ________. The formal method to make this evaluation is known as Cost Benefit Analysis.
The discussion of economic policy has implied that the government/policy-maker ought to make an evaluation of the gains and losses arising from a situation, including any social gains and losses. The formal method to make this evaluation is known as Cost Benefit Analysis.
105
Cost Benefit Analysis II The government/policy-maker would like to add up all of the benefits (direct gains to ___________ and ____________ plus ___________ externalities, now and in the future) and then subtract all of the costs (direct _________to _________and _________plus _________externalities, ___and in the ________) in order to arrive at an overall measure of the outcome of a policy or situation When comparing different policies it is common to ... This is a simple idea, but what raises several technical issues
The government/policy-maker would like to add up all of the benefits (direct gains to consumers and producers plus beneficial externalities, now and in the future) and then subtract all of the costs (direct losses to consumers and producers plus harmful externalities, now and in the future) in order to arrive at an overall measure of the outcome of a policy or situation When comparing different policies it is common to calculate not benefits − costs but the ratio benefits/costs While this is a simple idea, practical analysis raises several technical issues
106
CBA - common units In order to compare values, it is necessary to express all of the benefit and cost items in a _____ ____. For example, suppose that the policy of culling badgers to reduce the spread of bovine tuberculosis (ignoring the issue of how we assess the likely efficacy of such a policy, which is a further difficulty of applying this analysis) would cull three badgers and save five cows: 5 cows - 3 badgers = ?. The usual solution to this is to express all items in monetary terms. There is a market price for cattle, but this is the market price, not necessarily inclusive of any externalities. For badgers there is no market price. Depending on the policy under consideration, it might not be appropriate to attempt to determine monetary values.
In order to compare values, it is necessary to express all of the benefit and cost items in a single unit. For example, suppose that the policy of culling badgers to reduce the spread of bovine tuberculosis (ignoring the issue of how we assess the likely efficacy of such a policy, which is a further difficulty of applying this analysis) would cull three badgers and save five cows: 5 cows - 3 badgers = ?. The usual solution to this is to express all items in monetary terms. There is a market price for cattle, but this is the market price, not necessarily inclusive of any externalities. For badgers there is no market price. Depending on the policy under consideration, it might not be appropriate to attempt to determine monetary values.
107
CBA - information With non-market direct effects and externalities, it is difficult to assess their value. For example, suppose that a congestion charge reduces traffic and that this reduces air pollution - what is the monetary value of the increase in health? One common approach to this is to use surveys to try to calculate ‘society’s’ valuation via **willingness-to-pay** (how much people would be willing to pay to __________ a ____of __________ ______________) or **willingness-to-accept** (how much people would require as ____________ for a ___ of _________ ____________). This is still imperfect, as people might... It is also likely that WTP and WTA will not be independent of a person’s ________/_______. The issue of ‘_________ _____’ is also relevant here It is also likely that WTP and WTA will not be independent of a person’s ________/________. The issue of ‘__________ ______’ is also relevant here.
With non-market direct effects and externalities, it is difficult to assess their value. For example, suppose that a congestion charge reduces traffic and that this reduces air pollution - what is the monetary value of the increase in health? One common approach to this is to use surveys to try to calculate ‘society’s’ valuation via willingness-to-pay (how much people would be willing to pay to achieve a set of beneficial externalities) or willingness-to-accept (how much people would require as compensation for a set of negative externalities). This is still imperfect, as people might not have a clear/correct judgement of their valuation once the policy is actually implemented. It is also likely that WTP and WTA will not be independent of a person’s income/wealth. The issue of ‘minority rights’ is also relevant here
108
CBA - uncertainty Cost benefit analysis will be based on the ___________ effects of a _______, but the _______ outcomes are ____________and bound to be at least slightly different to what was expected. For most forecasts the margin of error increases as the length of time increases. For projects such as HS2 or Hinkley Point C there might be ten or twenty years between the decision and the outcome - in twenty years almost anything could happen.
Cost benefit analysis will be based on the expected effects of a policy, but the actual outcomes are uncertain and bound to be at least slightly different to what was expected. For most forecasts the margin of error increases as the length of time increases. For projects such as HS2 or Hinkley Point C there might be ten or twenty years between the decision and the outcome - in twenty years almost anything could happen.
109
CBA - discounting I In addition to the issue of uncertainty about the future, it is also likely to be the case that the _____ and _________ will _____ _____ _____: a clear example of this is policy related to climate change - costs of emissions reductions will be incurred now while the benefits of reduced emissions (avoided climate change) will be experienced mostly by people in the future. Suppose that you had a choice of £10 today or £10 next week. Presumably you would prefer to have the money sooner - this implies that individuals discount the future. Suppose that you were indifferent between £10 today or £11 in one week - this would imply that you discount monetary amounts at a rate of __% per week.
In addition to the issue of uncertainty about the future, it is also likely to be the case that the costs and benefits will occur over time: a clear example of this is policy related to climate change - costs of emissions reductions will be incurred now while the benefits of reduced emissions (avoided climate change) will be experienced mostly by people in the future. Suppose that you had a choice of £10 today or £10 next week. Presumably you would prefer to have the money sooner - this implies that individuals discount the future. Suppose that you were indifferent between £10 today or £11 in one week - this would imply that you discount monetary amounts at a rate of 10% per week.
110
CBA - discounting II Discounting in this manner is often used to compare future ____ and _________ with costs and benefits today. However, the ethical issue which arises is that such an analysis is not comparing current costs and benefits with future costs and benefits for the same person, but rather for different people (generations). Is it justified for us to discount a future generation’s ‘present’ relative to our present? An alternative justification is that discounting at the rate of interest equates future costs and benefits to the equivalent amount which we would have to save now.
Discounting in this manner is often used to compare future costs and benefits with costs and benefits today. However, the ethical issue which arises is that such an analysis is not comparing current costs and benefits with future costs and benefits for the same person, but rather for different people (generations). Is it justified for us to discount a future generation’s ‘present’ relative to our present? An alternative justification is that discounting at the rate of interest equates future costs and benefits to the equivalent amount which we would have to save now.
111
Property Rights
With a common resource such as a fishery, over-consumption can result from non-excludability: one policy response would be to award the property rights over the fishery to a particular person/organization, such that they could charge for access and limit consumption. In connection with harmful externalities, in some cases the producer/consumer can be made to ‘internalize’ the cost of the externality by allocating property rights. For example, if a river was being polluted then the allocation of property rights to the river would allow the ‘owner’ to either prevent the pollution or levy a compensatory charge. This would be one means of causing the ‘market’ price to incorporate the externality (social costs of pollution)
112
Public Provision
Private firms might not be willing to attempt to supply public goods (due to ‘free riding’) or the quantity supplied in the market might be below the socially-desirable level, if there are large beneficial externalities. A government might then decide to provide the good/service free of charge (or at a price well below the private benefit of consumption) in order to increase consumption/usage. For example, the 1870 Education Act initiated public provision of primary schools in the United Kingdom, with part of the motivation being, arguably, the increased need for literate and numerate workers
113
Taxes and Subsidies What service may require taxation? What tax is much discussed?
In the case of a service such as education the funding might be from general taxation. The use of taxes or subsidies to correct market failure directly involves the application of taxes or subsidies to specific goods. For example, one much-discussed policy is a tax on emissions of carbon dioxide and other greenhouse gases. The purpose of such a tax is to raise the cost/price for producers/consumers, such that they will choose to produce/consume a lower quantity of the good and thereby generate a lower quantity of emissions
114
Prohibition
Another means of reducing the amount of harmful externality arising from an activity is to prohibit that activity. Given that this policy would be (potentially) the most effective means of reducing an externality such as the consequences of carbon dioxide emissions (compared with taxes)
115
Tradeable Permits I
An alternative to setting a tax on pollution is to have a system of tradeable permits, in which each producer is required to acquire permits for the quantity of pollution which results from their activities, with such permits being available either as a ‘grant’ from government or in a market. To initialize such a market, the government might give a free allocation to some producers and then make more permits available for purchase. However, an important feature of such systems (the ‘tradeable’ part) is that those with more permits than they need may sell their excess permits to others.
116
Tradeable Permits II
If permits were not tradeable then a producer who had 50 would have an incentive to reduce pollution to an amount equating to 50 permits (in order to avoid having to buy more) but no lower, whereas if the permits are tradeable then there is a further incentive to decrease pollution, as any excess can be sold. The system can also be designed to provide a further incentive to reduce pollution: if the government reduces the total number of permits each year then some firms will be forced to reduce pollution (or pay punitive fines) and also permit prices might increase, increasing the value of excess permits that can then be sold.
117
What is Poverty? World Banks threshold for poverty is? What is absolute poverty? What is relative poverty?
- The World Bank defines the threshold for poverty globally as $2.15 per person per day. - Absolute poverty can be defined similarly - a situation of having the minimum necessary to survive, but perhaps not enough to avoid deleterious effects. - Relative poverty is often defined as having an income below 60% of the median in a given country
118
What is (Economic) Inequality? (definition) Inequality is always a...? What is the Spirit Level?
An unequal distribution of income and/or wealth: Inequality is always a relative measure, comparing different people, regions or countries with one another The Spirit Level collates evidence linking low degrees of inequality with preferable societal outcomes (in areas such as health, education, crime and social mobility).
119
What is bilateral aid? What is Multilateral aid? Tied aid?
Bilateral aid involves transfers from one country to another, multilateral aid involves transfers from an institution (e.g. World Bank) to a recipient country. Tied aid is aid which is provided for a specific purpose (often purchasing goods or services from the donor country).
120
Policies - Taxation and Benefits How can taxes be used to reduce inequality? Problem?
Unemployment benefits, tax credits, personal tax allowance and progressive rates of income tax can all serve to redistribute income/wealth in such a manner as to reduce inequality. But such policies do not ever seem to be used to produce a perfectly equal distribution.
121
Export-led industrialization
Many of the countries which grew rapidly in the latter half of the twentieth century (e.g. West Germany, Japan, Taiwan, South Korea, China) developed internationally competitive manufacturing industries (e.g. cars, semiconductors, ships, consumer electronics), i.e. they reduced poverty by producing more valuable output from their resources.
122
What is Macroeconomics
- Refers to large or aggregate level phenomena - Studies the economy as a whole recognising the the economy as an interconnected, complex and adaptive systems
123
What is agent-based macroeconomics?
Computer simulations of many workers, firms, households
124
Why is macroeconomics One important connection is that...? What if everyone chooses to save more and what is this theory called?
One important connection is that one person's expenditure is another person's income - Eg. if a person that has an income of 100 saves 10, they are spending 90. However if everyone chooses to save more than total expenditure in the economy will fall and it must also be the case that income will fall - it might even fall so much that the overall amount saved decreases (The Paradox of Thrift)
125
What is GDP
GDP is the measure of all final goods and services which are produced within a period of time, evaluated at market prices
126
Measuring Output Suppose that in a given year we produce 100 potatoes and 6 bags of oven chips. Given unit prices of ¿0.25 and ¿3, respectively, we could calculate GDP as
100 · 0.25 + 6 · 3 = £43
127
However, if we are using the potatoes to make the oven chips then although both things have been produced within the year, at the end we don't have them all, i.e. the potatoes are used up as an intermediate input to the production of another good. Suppose that 40 potatoes are sold in supermarkets and 60 are used to make the 6 bags of oven chips (which are also then sold in supermarkets). Then the final goods produced have a value of 40 · 0.25 + 6 · 3 = £28 An equivalent means of performing the previous calculation would have been to calculate the value of the farmer's production (100 · 0.25 = ¿25) then calculate the value of production at the second stage (6 · 3 = ¿18) minus the cost of intermediate inputs at the second stage (60 · 0.25 = ¿15), giving a total
value added of 25 + 18 − 15 = ¿28.
128
Expenditure Calculating the monetary value of firms' final sales is equivalent to calculating the monetary value of expenditure on final goods and services (with one complication) What does this approach do? What is consumption? What is an investment? What are exports? What are government purchases?
Conventionally, this approach decomposes expenditure according to which sector of the economy is making the expenditure. Spending by households is counted as consumption, spending by firms is counted as investment, spending on domestically-produced goods by those overseas is counted as exports and spending by government is counted as government purchase
129
The above supposes that everything which is produced is sold in the same time period, but this might not necessarily be the case. What can investments from firms consist of and what do we also include? Therefore...?
Investment by firms consists of purchases of land, machinery, facilities etc. to be used for future production and sales. We also include in this category so-called inventory investment, whereby a firm spends on current production but does not sell the output until a future period. Therefore any unsold goods are included as part of investment (as if the firm had sold them to itself).
130
When measuring consumption expenditure, we must consider that some households will purchase goods and services from abroad, in addition to domestically-produced goods and services. Therefore we must subtract from total consumption spending any spending on imports. Consequently, we can measure total spending on domestic final goods and services as
Y = C + I + G + X − M
131
Measurement - Income Everything which is spent by one party is received by another party. Therefore, in principle...? What can we decompose income into?
Everything which is spent by one party is received by another party. Therefore, in principle, the incomes associated with domestic output will be equal to the expenditure on domestic output. We can decompose income into wages (all wages and salaries plus benefits such as pension contributions), profits, rents and government taxes and transfers.
132
Nominal GDP What is wrong with measuring output in nominal terms?
We have measured output in nominal (monetary, at current market prices) terms. For some purposes this measure is not very informative: typically, when we think about economic growth we are interested in whether an economy produces more `things' over time, rather than whether the monetary value itself increases.
133
Real GDP - I If (in some contexts) we are interested in quantities of `things' rather than their monetary value, why not just count the quantities of goods and services? It is not obvious how to add up quantities of different goods into a common unit and in different years we might produce different types of goods and services, exacerbating this problem. How do we calculate Real GDP?
We can calculate Real GDP ≡ nominal GDP/P where P is some measure of prices in the economy overall.
134
Nominal GDP What is the formula?
GDPY = q1Y · p1Y + q2Y · p2Y + . . . where Y denotes a specific year. E.g. 100 · 0.25 + 5 · 10 = 75
135
Price changes 100 · 0.25 + 5 · 10 = 75 = GDP0 Then if in the next year prices increase to 0.3 and 11 then nominal GDP would be
100 · 0.3 + 5 · 11 = 85 = GDP1
136
Constant price GDP One means to calculate GDP for comparison with previous year(s) is to use the same prices as in the ___________ _____, rather than the ___________ ________ ________. In the previous example, in which prices had changed but quantities had not, constant price GDP would have remained the same
One means to calculate GDP for comparison with previous year(s) is to use the same prices as in the previous year, rather than the current market prices. In the previous example, in which prices had changed but quantities had not, constant price GDP would have remained the same
137
GDP and wellbeing I “GDP can often be described as a measure of _______ , _________, or well-being. It is none of these and has not been designed to be an all-encompassing indicator for these concepts. GDP is a measure of __________activity and, whilst there may be a link between this and wealth and welfare, such a link is ___________.” ONS Guide to the UK National Accounts, March 2020, section 3
“GDP can often be described as a measure of wealth, welfare, or well-being. It is none of these and has not been designed to be an all-encompassing indicator for these concepts. GDP is a measure of economic activity and, whilst there may be a link between this and wealth and welfare, such a link is complex.” ONS Guide to the UK National Accounts, March 2020, section 3
138
GDP and wellbeing, why are they not heavily linked? (3)
- if a parent goes to work and pays for professional childcare then GDP will be higher than if they did not work, or if the child was cared for by relatives. - If an emergency necessitates extra spending (e.g. on masks and lateral flow tests) then GDP will increase but social welfare has not increased. - Many of the things which make life worthwhile are weakly related to economic activity - for example, GDP and life expectancy
139
Consumer Prices Index I The GDP deflator reflects the prices of all components of GDP, including ____________ and _____________ ___________. The prices of these components are arguably not very relevant to the measurement of the ‘_____ __ ________’. In order to measure the living costs faced by households/consumers, we might focus only on ______ _______ and ________ which are part of consumption
The GDP deflator reflects the prices of all components of GDP, including investment and government purchases. The prices of these components are arguably not very relevant to the measurement of the ‘cost of living’. In order to measure the living costs faced by households/consumers, we might focus only on final goods and services which are part of consumption
140
Consumer Prices Index II The Consumer Price Index (CPI) measures the … In the UK the ONS conducts surveys of consumers in order to determine ‘___________’ _______________. Based on the survey results the ONS then tracks the prices of specific goods and services within the representative ‘____________ _________’, over time.
The Consumer Price Index (CPI) measures the overall cost of goods and services bought by a typical consumer. In the UK the ONS conducts surveys of consumers in order to determine ‘typical’ expenditure. Based on the survey results the ONS then tracks the prices of specific goods and services within the representative ‘shopping basket’, over time.
141
When might money be valued and used as a means of payment? What is fiat currency?
A money might be valued and used as a means of payment if it has status as legal tender, if it is the medium by which taxes must be paid or if there is general confidence that it will continue to be used as a means of payment (of roughly equal value). Fiat currency is not convertible into anything other than the currency itself (i.e. the currency-issuer is not obliged to exchange any commodity for the currency). Fiat money is a type of currency that is not backed by a precious metal, such as gold or silver.
142
If money is a means of payment and we can pay with a debit card in a shop, does this mean that bank deposits are money? However...?
Yes, arguably bank deposits (in current accounts, in UK terms) are a form of money as they can be used for immediate payment. However, bank deposits aren’t as ‘moneysome’ as currency, because currency is a liability of the central bank (or government), whereas a bank deposit is a liability of a commercial bank.
143
The ‘hierarchy’ of liabilities is recognized by different official classifications of money. What two types of money is there?
- Base money (or high-powered money) is defined as all liabilities of the central bank, i.e. notes and coins plus reserves of commercial banks. This is referred to as M0 in the UK official statistics. - Broad money includes private-sector bank deposits and is typically much larger. (The exact definition of which deposits are included varies from country to country.
144
Are cryptocurrencies money?
Cryptocurrencies can be used as payment for some transactions, but mostly seem to be held for speculative purposes. To this extent they are financial assets (without a matching liability) rather than currencies. The UK government is considering the feasibility of a ‘digital pound
145
Money Creation What does the granting of the loan by the commercial bank do? What happens when the loan/deposit is used? What is narrow money?
Notice that the granting of the loan by the commercial bank creates a new bank deposit (liability) that would be counted as part of broad money. Furthermore, when the loan/deposit is used it might necessitate the creation of new reserves by the central bank (if the bank does not have enough reserves and cannot borrow them from another commercial bank), which would increase narrow money as well. narrow money represents the most liquid and easily accessible forms of money,
146
In the previous example, after creating the loan the commercial bank needed more reserves than it had available. It would therefore have to either (4 options)
1. Sell an asset 2. Borrow reserves from the interbank market 3. Borrow reserves from the central bank 4. Attract new non-loan deposits
147
The interbank market I On a typical day, some banks will have _________ __________ (more than they need, given their balance sheets and transactions) and others will have a ________. Those with an excess will often lend to other banks (for a short-term and against collateral). This lending is usually close to being ‘risk-free’ and consequently the interest rate will be close to the Bank of England base rate. The actual transacted rates are observed and compiled into the _______ (________ ____________ _________ _________).
On a typical day, some banks will have excess reserves (more than they need, given their balance sheets and transactions) and others will have a deficit. Those with an excess will often lend to other banks (for a short-term and against collateral). This lending is usually close to being ‘risk-free’ and consequently the interest rate will be close to the Bank of England base rate. The actual transacted rates are observed and compiled into the SONIA (Sterling OverNight Index Average).
148
The interbank market II Short-term lending between banks and financial institutions is usually very safe, but this is not always the case. (2)
The ‘credit crunch’ in 2007 involved a loss of confidence amongst banks and a reluctance to lend to each other. Northern Rock found that it was not able to sell assets (via loan securitization) at a good price or borrow reserves at an affordable rate, due to its exposure to the housing markets and fears of falling values.
149
Borrowing from the central bank One of the main tools used by the Bank of England is ‘______-_______ _______________ ____________’. The BoE and a commercial bank will enter into a pair of contracts: firstly, the Bank of England purchases a very safe asset (such as a UK government bond) from the _____________ bank, then one week later the commercial bank buys back (repurchases) the same asset, at a slightly ________ price.
One of the main tools used by the Bank of England is ‘short-term repurchase agreements’. The BoE and a commercial bank will enter into a pair of contracts: firstly, the Bank of England purchases a very safe asset (such as a UK government bond) from the commercial bank, then one week later the commercial bank buys back (repurchases) the same asset, at a slightly higher price.
150
What limits bank lending?
If commercial banks do not need reserves in advance of making loans, what determines the amount which they lend? - Banks can’t supply more loans than people want, i.e. there has to be demand for loans from households and businesses. - Banks will assess the creditworthiness of potential customers and will aim to limit the default rate. - Banks want their lending to be profitable - if reserves are increasingly costly relative to the rate which can be charged on loans then it might not be worthwhile to increase lending.
151
Bank Regulation I A commercial bank can create a new loan without having any CB reserves in advance: if subsequent transactions create a need for reserves then the bank can obtain them. When a bank creates a loan, it is not lending out _________ (you and I do not have accounts with the central bank). Nor is it lending out someone else’s deposit. In the United Kingdom, now, there is no ____________ _________ _________ requirement, i.e. there is no rule that commercial banks have to keep an amount of reserves equal to x% of deposits. Some countries do have such rules, but they typically apply with a _____ ____.
A commercial bank can create a new loan without having any CB reserves in advance: if subsequent transactions create a need for reserves then the bank can obtain them. When a bank creates a loan, it is not lending out reserves (you and I do not have accounts with the central bank). Nor is it lending out someone else’s deposit. In the United Kingdom, now, there is no regulatory deposit reserve requirement, i.e. there is no rule that commercial banks have to keep an amount of reserves equal to x% of deposits. Some countries do have such rules, but they typically apply with a time lag.
152
Bank Regulation II What does the absence of a mandatory deposit:reserve ratio not mean? What are the Prudential Regulation Authority responsible for in England? What do risk weighting recognize?
The absence of a mandatory deposit:reserve ratio does not mean that banks are not regulated (or can do anything that they want). In the UK the Prudential Regulation Authority (a sub-unit of the Bank of England) is responsible for monitoring banks and financial institutions and applying the relevant regulations. Risk weighting recognizes that a government bond is safe, a mortgage is a bit less safe, unsecured loans are still less safe etc., in relative terms.
153
Government Bonds I What is a government bond? What is different about it? High bond prices lead to...
A government bond is a financial asset issued by the government. Unlike many assets, the bond has a fixed terminal value and newly-issued bonds are sold by auction. For example, a bond might return a payment of £100 in one year’s time. Suppose that you bid (successfully) at £95. When the bond matures your return will be 100−95/ 95 = 5.3% High bond prices lead to lower yield and low bond prices correspond to high yields.
154
Government Bonds II What is the difference between the Primary and Secondary market? What is a liquid asset? Difference between savings and government bond?
When a new bond is issued it is old via auction to the primary market, which is only accessible to a small number of specialist dealers, typically. The secondary market features transactions between parties other than the government, involving existing bonds rather than new issues. 2A liquid asset is one which can be sold quickly at close to fair value. The secondary market tends to be very liquid, which further adds to the ‘safety’ and usefulness of government bonds. Government bonds are tradeable so can be given away whereas savings is only in ones name.
155
Repurchase agreements I What is it?
We have seen that when a commercial bank needs to borrow reserves from the central bank, for a short period of time, the Bank of England ‘standard’ is to agree a one-week repurchase agreement.
156
Outright asset purchases A repurchase agreement is a suitable means for a particular _____________ _____ to temporarily acquire ______________ _______ ______ _________. There will be periods when the banking system as a whole requires a higher level of reserves. In this case the central bank can increase the total amount of reserves by buying ______ from banks.
A repurchase agreement is a suitable means for a particular commercial bank to temporarily acquire additional central bank reserves. There will be periods when the banking system as a whole requires a higher level of reserves - e.g. ? In this case the central bank can increase the total amount of reserves by buying assets from banks.
157
Setting interest rates In the previous example, the central bank was able to change the level of reserves held by the banking system (and note that the level of reserves could have been reduced by _________ a _____ initially held by the -bank) - If the level of reserves in the system is low (relative to the amounts required by banks) then the rate paid on the interbank market will be bid ___________(and there could be a risk of payments not being honoured) - buying bonds (at higher prices) will increase the amount of ___________ and lower _________ ______. - If the level of reserves in the system is high (relative to the amounts required by banks) then the rate paid on the interbank market will be bid __________ - selling bonds (at lower prices) will ___________ the amount of reserves and _________ interest rates.
In the previous example, the central bank was able to change the level of reserves held by the banking system (and note that the level of reserves could have been reduced by selling a bond initially held by the central bank) - If the level of reserves in the system is low (relative to the amounts required by banks) then the rate paid on the interbank market will be bid upwards (and there could be a risk of payments not being honoured) - buying bonds (at higher prices) will increase the amount of reserves and lower interest rates. - If the level of reserves in the system is high (relative to the amounts required by banks) then the rate paid on the interbank market will be bid downwards - selling bonds (at lower prices) will decrease the amount of reserves and increase interest rates.
158
Setting interest rates II The above supposes that the demand and supply for reserves is roughly balanced (or will be after asset purchases or sales), such that the central bank can nudge the interest rate/yield in the desired direction. When supply is much greater than demand the interbank interest rate will fall towards ____- one way to prevent this (if desired) is to set a ‘______ ’ by ________ _________on ________. Both the Bank of England (via the Operational Standing Facility) and the European Central Bank set a ‘corridor’ for overnight deposit and loan rates. The OSF pays 0.25 percentage points less than Base Rate on deposits and charges 0.25 percentage points above Base Rate on loans.
Setting interest rates II The above supposes that the demand and supply for reserves is roughly balanced (or will be after asset purchases or sales), such that the central bank can nudge the interest rate/yield in the desired direction. When supply is much greater than demand the interbank interest rate will fall towards zero - one way to prevent this (if desired) is to set a ‘floor’ by paying interest on reserves. Both the Bank of England (via the Operational Standing Facility) and the European Central Bank set a ‘corridor’ for overnight deposit and loan rates. The OSF pays 0.25 percentage points less than Base Rate on deposits and charges 0.25 percentage points above Base Rate on loans.
159
The policy of so-called Quantitative Easing is the same as ________ ________ ____________ on the ____________ _______, in principle, but there are some particularities related to the ______, ___________ , __________and _____________-.
The policy of so-called Quantitative Easing is the same as outright asset purchases on the secondary market, in principle, but there are some particularities related to the scale, context, purpose and implementation.
160
The total flows between countries are measured by the current account: (4)
- trade in goods - trade in services (including tourism) - primary income - secondary income
161
Financial flows between countries (other than primary and secondary income), such as: (3/3,2)
Financial flows between countries (other than primary and secondary income), such as: - foreign direct investment (purchases of land, buildings, takeover of companies), - foreign portfolio investment (purchases of shares, bonds) - international lending.
162
Link between Current Account and Financial Account A country with a current account surplus will have a... For example (supposing that there were only two countries in the world), the UK buying a fridge magnet from Germany for £3.42 represents a 4 euro trade surplus for Germany, while at the same time the UK has sold £3.42 to Germany and Germany has spent euro on acquiring sterling. This represents a financial flow towards UK assets (in this case currency).
A country with a current account surplus will have a corresponding deficit on the financial account. For example (supposing that there were only two countries in the world), the UK buying a fridge magnet from Germany for £3.42 represents a 4 euro trade surplus for Germany, while at the same time the UK has sold £3.42 to Germany and Germany has spent euro on acquiring sterling. This represents a financial flow towards UK assets (in this case currency).
163
Financial flows and currency accumulation In a world with many countries and foreign exchange markets, the above example would imply sterling being sold to someone (but not necessarily in Germany) for euros, such that the total amount of sterling being held by the ‘rest of the world’ has ___________ and this is recorded as a ___________ ____ towards the UK on the ____________ ___________. A country with a trade deficit must have a _________ _________(net sales of financial assets, including currency) with respect to the rest of the world and vice versa.
In a world with many countries and foreign exchange markets, the above example would imply sterling being sold to someone (but not necessarily in Germany) for euros, such that the total amount of sterling being held by the ‘rest of the world’ has increased and this is recorded as a financial flow towards the UK on the financial account. A country with a trade deficit must have a financial surplus (net sales of financial assets, including currency) with respect to the rest of the world and vice versa.
164
Currency Accumulation Typically a country that is running a persistent trade surplus and thereby accumulating foreign currency will not simply hold the currency as deposits. For example, the People’s Bank of China is believed to hold around USD$1tn of USA government debt. Similarly, private sector entities with foreign currency holdings will probably...
Currency Accumulation Typically a country that is running a persistent trade surplus and thereby accumulating foreign currency will not simply hold the currency as deposits. For example, the People’s Bank of China is believed to hold around USD$1tn of USA government debt. Similarly, private sector entities with foreign currency holdings will probably to buy financial assets denominated in those currencies, in order to achieve a positive return
165
Is a current account deficit funded by borrowing? What do economic commentators often refer to? I receive my pay from the university and then buy a fridge magnet from Germany - I haven’t borrowed anything and I don’t have any debt obligation to the German producer, I have paid them now. Over time, at a national level, the foreign holders of sterling might buy assets such as _____ , implying a ____ _______, but this is still after the ______ ______ _________.
Economic commentators often refer to the UK current account deficit (data to follow) as the UK borrowing from the rest of the world. I receive my pay from the university and then buy a fridge magnet from Germany - I haven’t borrowed anything and I don’t have any debt obligation to the German producer, I have paid them now. Over time, at a national level, the foreign holders of sterling might buy assets such as bonds , implying a debt obligation, but this is still after the initial trade purchases.
166
Borrowing? Therefore it is possible to have a trade deficit without... However, an alternative perspective would be to consider the _______________ ______ held by ___________ as an ________ ___________to provide foreigners with real ______ and _________ at some point in the _________, should they decide to buy such.
Therefore it is possible to have a trade deficit without having borrowed any ‘money’ from the rest of the world. However, an alternative perspective would be to consider the accumulated sterling held by foreigners as an implied obligation to provide foreigners with real goods and services at some point in the future, should they decide to buy such.
167
Borrowing? More With respect to sales of financial assets such as shares one might consider the UK’s recent history to be a case of __________ ownership of companies for consumption goods. For example, Northumbrian Water is owned by a company in _____ _____, _________ _______ is owned by a company in Malaysia, _____________trains is owned by Deutsche _____ etc. Likewise with property.
With respect to sales of financial assets such as shares one might consider the UK’s recent history to be a case of trading ownership of companies for consumption goods. For example, Northumbrian Water is owned by a company in Hong Kong, Wessex Water is owned by a company in Malaysia, Crosscountry trains is owned by Deutsche Bahn etc. Likewise with property.
168
International Investment Position What does the Financial Account record? What does the International Investment Position record?
- The Financial Account records the flows within a given period - The International Investment Position records the total stocks of international assets held by the UK and of UK assets held by foreign owners
169
What does it mean to describe an economy as open?
Describing an economy as ‘open’ is to state that goods, services and money can flow in and out of the economy in the manner which we have been discussing.
170
Reasons to demand a currency - trade (3)
**Trade** Other things equal, if exports increase then foreign purchasers will require more of the domestic currency in order to make these purchases. This extra demand for the domestic currency on foreign exchange markets would be expected to increase the value of the currency with respect to the foreign currency, i.e. E ↑. **Investment** Other things equal, if foreign investors wish to invest in the domestic economy (either through FDI or portfolio investment) then they will require the domestic currency in order to make this investment. This extra demand for the domestic currency on foreign exchange markets would be expected to increase the value of the currency with respect to the foreign currency, i.e. E ↑. **Interest Rates** Suppose that you had £1,000,000 spare but wanted to keep it in a liquid form. If UK deposits paid 3% interest but Chilean deposits paid 10% there would be an incentive to convert the Sterling deposit to pesos and hold it in a Chilean account until it was needed, then convert back. Other things equal (including a belief that the exchange rate won’t change ‘a lot’), higher interest rates would be expected to increase the demand for a currency
171
Note The above demand for the domestic currency is argued to alter E because it is demand on the foreign exchange markets, with an implied exchange for some other currency. If a UK resident requests a bank loan then we might think of that as a case of there being more demand for pounds, but this is ________ _______(the bank customer is not offering a different currency in exchange for the loan) and hence would not be expected to affect the exchange rate.
The above demand for the domestic currency is argued to alter E because it is demand on the foreign exchange markets, with an implied exchange for some other currency. If a UK resident requests a bank loan then we might think of that as a case of there being more demand for pounds, but this is domestic demand (the bank customer is not offering a different currency in exchange for the loan) and hence would not be expected to affect the exchange rate.
172
Sterling volumes In 2022, the UK had exports worth £833.9 bn and imports worth £901.8 bn . UK investment abroad amounted to £172.6 bn and inward investment from the rest of the world amounted to £237 bn. (ONS Pink Book 2023) During 2022, the daily average turnover of Sterling on foreign exchange markets was approximately £____bn (Bank for International Settlements Triennial Survey, 2022). (N.B. the previous figure is for ‘spot’ transactions only)
In 2022, the UK had exports worth £833.9 bn and imports worth £901.8 bn . UK investment abroad amounted to £172.6 bn and inward investment from the rest of the world amounted to £237 bn. (ONS Pink Book 2023) During 2022, the daily average turnover of Sterling on foreign exchange markets was approximately £200 bn (Bank for International Settlements Triennial Survey, 2022). (N.B. the previous figure is for ‘spot’ transactions only)
173
Exchange rate regimes II Why in the short-term, has sterling been more volatile relative to the USA dollar? How does this compare to both Nigeria and Argentina?
In the short-term, sterling has been more volatile relative to the USA dollar, because the UK has a floating exchange rate, i.e. Sterling is freely traded on foreign exchange markets and neither the Bank of England nor the government attempt to influence (overtly) the value of Sterling. Both Nigeria and Argentina have had some form of fixed exchange rate, meaning that the central bank/government does try to control the value of the currency, which makes the exchange rate more stable (for as long as the policy is maintained)
174
Consequences of floating (5)
- Uncertainty for businesses and individuals as to what the future exchange rate might be. - Potential for inflation if the currency loses value and some imports are necessary. - Possible volatility of international flows, as the value of the currency varies. - Possible volatility of the exchange rate (‘currency crises’), as international flows vary (e.g. ‘capital flight’). - Flexibility, in that exchange rate variation might help to smooth the economic cycle (for example, if during a recession the exchange rate falls then this might encourage exports).
175
Consequences of fixing (3)
- Not the potential volatility or flexibility arising from floating. - Asymmetric risks - a central bank can always create more of its own currency and sell it for foreign currencies, to reduce the exchange rate, but it cannot create more foreign currency and buy domestic currency in order to increase the exchange rate. (See again the Naira and Peso) - ‘Black Wednesday’ - the European Exchange Rate Mechanism was a system of fixed exchange rates between western European currencies: markets believed that Sterling was over-valued relative to the Deutschmark and the UK did not have sufficient foreign currency reserves to prevent a devaluation/exit.
176
Ways to stop current account deficits by limiting imports or promoting exports: (4)
**Aside - ‘free’ trade** - The classical argument for unrestricted trade was that different countries will have different relative productivities in producing goods. - For example, England might be able to produce a ton of wool for half a hundredweight of grapes, whereas Italy might be able to produce a ton of wool for three hundredweight of grapes. If England trades a ton of wool for two hundredweight of grapes from Italy then both countries have acquired the good received more cheaply (in relative terms) than they could have by self-production. **Import prohibition** - A government could outlaw imports of a particular good. For example the ‘Corn Laws’ prohibited imports of grains in Britain in the late Eighteenth and early Nineteenth centuries. **Quotas** - Rather than an outright ban, a quota allows some fixed quantity of a good to be imported. **Tariffs** - Rather than restricting the quantity, tariffs can be used to alter the price of imports to domestic consumers. - A tariff can be a fixed monetary amount or proportional to the value of the good (similar to VAT).
177
The World Trade Organization Countries which are members of the WTO agree to minimum standards of ______ ‘___________’ (i.e. maximum tariffs, quota rules) as well as ... and ...
Countries which are members of the WTO agree to minimum standards of trade ‘openness’ (i.e. maximum tariffs, quota rules) as well as common intellectual property standards and dispute resolution rules.
178
Bilateral trade agreements What is this?
The WTO terms set the rules for trade between all members, but pairs or groups of countries can agree to go beyond these rules - for example, the European Union single market means that there are no trade restrictions between France and Germany, as well as common product standards and legal requirements.
179
Policy I A government that was just interested in an overall current account surplus could apply large tariffs generally to imports. However, other countries are unlikely to welcome this... What would happen as a result? Policy II Some goods and services are not produced in the UK and so...
**Policy I** - A government that was just interested in an overall current account surplus could apply large tariffs generally to imports. - However, other countries are unlikely to welcome this - a ‘trade war’ in which all countries impose large tariffs might lead to lower incomes and consumption everywhere. (N.B. by definition not every country can have a current account surplus.) **Policy II** Some goods and services are not produced in the UK and so any import tariffs will only serve to harm domestic consumers (supposing that there are not domestic substitutes). **Policy III** - Some goods might not be produced in the UK yet, but a government might wish to promote the development of a productive sector. The strategies of ‘infant industry protection’ and ‘import substitution industrialization’ have been used by various countries (e.g. U.S.A., Japan, Brazil) - Similarly, a sector might exist in the UK but be losing market share to foreign competition - if the sector is strategically important (e.g. agriculture or steel) then a government might wish to support continued domestic production. **Policy IV** - In some cases a government might limit exports for strategic reasons. **Policy V** - In the era of ‘globalization’ and the economies of scale that come with many industries, it is possible that the industrial geography of the world is now set. There might be some relocation of production according to seeking lower wage costs, but ‘advanced’ production seems to be more about agglomeration and first-mover advantages - e.g. people in any country can train in computing or finance, yet Silicon Valley and the City of London are still prominent clusters.
180
Partial conclusion The basic argument in favour of unrestricted trade based on comparative advantages is logical, but does not consider _________ _____ ______(i.e. productivities and incomes are not fixed) nor does it consider the _________ ______ of a _________.
The basic argument in favour of unrestricted trade based on comparative advantages is logical, but does not consider changes over time (i.e. productivities and incomes are not sider the strategic needs of a country.
181
Given the above, it could be suggested that the goals of QE were to: (4)
- Increase the availability of credit and reduce its cost. - Increase asset values. - Prevent an increase in the yields on government bonds. - Increase output, inflation and employment.
182
Portfolio Rebalancing II N.B. while the Bank of England base rate provides a benchmark for short-term interest rates, the ‘risk-free’ rate considered to be relevant for longer term lending is the ____ on government bonds of longer _______ (e.g. ten years). - An institution such as a pension fund has a ‘________ ________’ of long-term assets, in order to partially match the maturity structure of its liabilities. Therefore we might expect a pension fund to not keep ________, but purchase some other asset of similar maturity to the gilt which it sold - this could be a ________ ____(or perhaps securitized ________).
N.B. while the Bank of England base rate provides a benchmark for short-term interest rates, the ‘risk-free’ rate considered to be relevant for longer term lending is the yield on government bonds of longer maturity (e.g. ten years). - An institution such as a pension fund has a ‘preferred habitat’ of long-term assets, in order to partially match the maturity structure of its liabilities. Therefore we might expect a pension fund to not keep deposits, but purchase some other asset of similar maturity to the gilt which it sold - this could be a corporate bond (or perhaps securitized mortgage).
183
Signalling What can be argued when the central bank announces a large quantity of asset purchases? What can the announcement of a policy such as QE have effects of?
It can be argued that when the central bank announces (commits to) a large quantity of asset purchases this will persuade the markets/public that monetary policy will be used to keep interest rates low for a relatively long time (as otherwise it would imply losses on the asset purchases). The announcement of a policy such as QE can have general confidence effects also, but these can go either way. It could be that confidence increases, in the belief that the central bank is ‘on the case’. It could be that confidence decreasezznn
184
QE - effects I What is a common finding? One difficulty is...? The estimated effects of QE on long-term (10+ years) gilt yields vary between (a reduction of) 0 − 1 percentage points. The estimated effects of QE on long-term corporate bond yields vary between (a reduction of) 0 − 0.3 percentage points.
Estimates of the effects of QE vary, depending on the event (date) and the method used. A common finding for all of the effects is that they seem to have been larger when QE was first used (perhaps because it was more surprising), with ‘diminishing returns’ since then. One difficulty in estimating the effects is the issue of the ‘counterfactual’. The estimated effects of QE on long-term (10+ years) gilt yields vary between (a reduction of) 0 − 1 percentage points. The estimated effects of QE on long-term corporate bond yields vary between (a reduction of) 0 − 0.3 percentage points.
185
QE - effects II The effect of QE on general asset prices is... and why? What might the effects have done?
The effect of QE on general asset prices is less clear: stock markets did recover (and grow) following the financial crisis, but studies vary in their estimates of the amount of this which is attributable to QE. To the extent that QE did have some effects on asset prices, this might be expected to have uneven effects across the wealth distribution - i.e. those with assets will have benefited while those without assets will not have.
186
QE - effects III What does QE serve to do? What does available evidence suggest? Why might this have been the case?
While QE did serve to recapitalize/reliquidize banks, by increasing asset values and enabling them to improve their reserve positions (offsetting the interbank ‘credit crunch’), the available evidence suggests that banks did not significantly increase their lending to corporate and retail borrowers. Why might this have been the case? Large companies, which can issue corporate bonds, will have experienced a greater easing of credit conditions than smaller companies, which tend to rely more on bank loans.
187
Recent evidence? Most of the evidence summarized above relates to the early phases of quantitative easing, from 2009 - 2014 (approximately) - there is less evidence available so far on the effects of the very large purchases made from 2020. Note that this is a possible exception to the statement above that QE has ....
Most of the evidence summarized above relates to the early phases of quantitative easing, from 2009 - 2014 (approximately) - there is less evidence available so far on the effects of the very large purchases made from 2020. Note that this is a possible exception to the statement above that QE has become less effective over time.
188
Quantitative Tightening II What are likely to be the effects of these sales? However...?
Generally, the reverse of the effects of purchases: falling bond prices, falling prices of other assets (due to rebalancing) etc. Perhaps some improvement in general confidence, if taken as a signal that the economy is ‘okay’. However, the scale of sales is intended to make these effects negligible, i.e. £7bn per month should not make a large difference to the total volume being traded in the secondary gilts market.