Indifference Curves Flashcards

(3 cards)

1
Q

The shape of the indifference curve is not chosen at random, but rather illustrates the assumptions which we make about consumer preferences.

The 2 factors are?

A
  • non-satiation (the state of never being satisfied)
  • diminishing marginal utility (utility decreases the more you have of it but it will never be 0)
How well did you know this?
1
Not at all
2
3
4
5
Perfectly
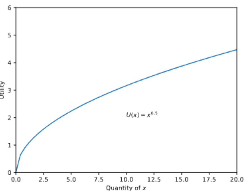
2
Q

Utility as a function of one good (picture)

A
How well did you know this?
1
Not at all
2
3
4
5
Perfectly
3
Q

Utility as a function of two goods (picture)

A
How well did you know this?
1
Not at all
2
3
4
5
Perfectly