Sketch of Interpersonal Theory of Suicide with citation
Joiner (2006)

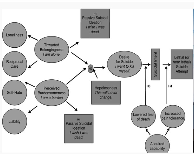
Detailed Schematic of Interpersonal Theory of Suicide
Joiner (2006)

Strategies to reduce risk of suicide
*Hospitalization when necessary (limit ability to act of suicidal desire by reducing means, can receive medication, opportunity to consider perceptions of burdensomeness/belonging)
*Remove access to lethal means
*Elicit social support
*Joiner recommends a commitment-to-treatment statement – this is different than a “no suicide contract”. Has potential to foster feelings of belongingness because the focus is on the therapeutic relationship. When created collaboratively, can foster feelings of competence (the opposite of burdensomeness).
*Clearly defined crisis plan
*Hope card at beginning of treatment (include concrete steps to take in times of crisis – more than just numbers to call – includes mood regulation techniques, pleasant activities. This is created collaboratively)
*Mood graphing
*Creation of a Hope Kit
Four Factors of Death by Suicide (IPT)
Perceived Burdensomeness
“the idea that one is defective or flawed such that not only oneself is brought down but, even worse, one’s existence burdens family, friends, and society”/”I am a burden”
Tons of evidence from the animal kingdom and anecdotal evidence, but Joiner et (2002) found in a study notes found a link between perception of burdensomeness and completed suicides as well as death by more violent methods.
Failed Belongingness
social alienation - “the experience that one is alienated from others, not an integral part of a family, circle of friends, or other valued group”
Conner et al (2007) found that low feelings of belongingness predicted lifetime history of suicide attempts
Suicide rates go down during times of celebration (Joiner, et al, 2006) and during times of commiseration (Biller, 1977).
Acquired capability
have been habituated to the pain/fear of self injury
Theoretical Support include: Orbach et al (1996) who have shown that psychiatric patients with histories of suicide attempts have higher pain tolerance.
The work of Holm-Denoma, Witte et al (2008) showed a link between anorexia/pain tolerance and a sort of “fearlessness” about their bodies - Running marathons on a broken foot.
The Big 5 (diagnoses with elevated risk of suicide)
Unified Protocol - cite and define
Barlow (2006)
The Unified Protocol (UP) is a form of cognitive-behavioral therapy (CBT) for individuals diagnosed with anxiety disorders, depression and related disorders (which we refer to as emotional disorders).
Goal of UP
to help patients learn new ways of responding to uncomfortable emotions that reduce symptoms across a patient’s range of problems.
Rationale for UP
The Unified Protocol was developed to explicitly address the core deficits shared across emotional disorders. We believe that targeting processes common across diverse disorders is a more efficient way of addressing comorbid conditions simultaneously than targeting the symptoms of each diagnosis individually.
UP Treatment Modules
Agency
Safran & Muran (2000)
Agency is the need for self-definition or individuation
Relatedness
Safran and Muran (2000)
Relatedness is the innate need for establishing and maintaining relatedness (connection) with others.
One person vs. Two Person Psychologies
Safran & Muran (2000)
Two-person psychology: both therapist and patient are contributors to their interactions/relationship.
VS.
One-person psychology: the therapist can be a neutral observer who stands outside the interaction.
Agency vs. Relatedness
It is said that the two are always in conflict with one another.
It is believed that humans have the need for both symbiosis with the other and for solitude.
Example: the natural need to mature and individuate from parents and yet this threatens relatedness to them.
”Conceptualizing the goal of treatment as learning to constructively negotiate the need for agency versus the need for relatedness thus provides a broader, more comprehensive framework for change than the goal of self-development” (p.34).
What are the recommended practices of a counselor in two-person psychology
Clinical Implications of two-person psychology
Safran and Muran (2000)
Metacommunication
Safran & Muran (2000)
a way of disembedding from a relational configuration when there is a therapeutic impasse, consists of an attempt to step outside of the relational cycle that is currently being enacted by treating it as the focus of collaborative exploration: that is, communicating about the transaction or implicit communication that is taking place. Thought of as mindfulness in action.
General Principles of Metacommunication
Safran & Muran (2000)
Two types of ruptures
Safran & Muran (2000)
Withdrawal and confrontation
Withdrawal Ruptures
the patient withdraws or partially disengages from the therapist, his or her emotions, or some aspect of the therapeutic process
Confrontation rupture
the patient directly expresses anger, resentment, or dissatisfaction with the therapist or with some aspect of the therapy
Patients favor the need for agency over relatedness
Types of Rupture Markers (picture)

Withdrawal Markers
Safran & Muran (2000)