Lecture 18 Flashcards

(12 cards)

1
Q
  1. How many phyla of Bacteria have been identified?
  2. What are these phylogentic groupings based on?
A
  1. Over 80 phyla have been identified.
  2. Based on 16S (SSU) rRNA gene sequence analysis.
How well did you know this?
1
Not at all
2
3
4
5
Perfectly
2
Q
  1. Describe Proteobacteria
  2. Describe Bacteroidetes
  3. Describe Actinobacteria
  4. Describe Tenericutes
  5. Describe Firmicutes
  6. Describe Cyanobacteria
  7. Describe Chlamydiae
A
  1. Gram-negative; diverse metabolically, ecologically, morphologically; includes many plant and animal pathogens and symbionts.
  2. Gram-negative, non-sporulating; includes Bacteroides (major members of the human intestine microbial community).
  3. high GC Gram-positive bacteria, includes filamentous soil bacteria (Actinomycetes, antibiotic producers).
  4. Lack cell wall, includes Mycoplasma (human pathogen).
  5. low GC Gram-positive bacteria, includes lactic acid bacteria.
  6. large group of oxygenic phototrophs, origin of chloroplast of Eukarya.
  7. small Gram-negative bacteria, obligate intracellular parasites of Eukarya.
How well did you know this?
1
Not at all
2
3
4
5
Perfectly
3
Q
  1. What are the six classes of Proteobacteria?
  2. What is unique about this group of bacteria?
  3. How do they contribute to major biological and human importance?
  4. What else are they important to?
  5. What are they the origin of?
A
  1. Alphaproteobacteria, Betaproteobacteria, Gammaproteobacteria, Deltaproteobacteria, Epsilonproteobacteria, Zetaproteobacteria.
  2. It is the largest and phenotypically most diverse bacterial group.
  3. Play key roles in the carbon, sulfur and nitrogen cycles on Earth.
  4. Also have medical, veterinary, industrial and agricultural importance.
  5. Orgin of Mitochondrion
How well did you know this?
1
Not at all
2
3
4
5
Perfectly
4
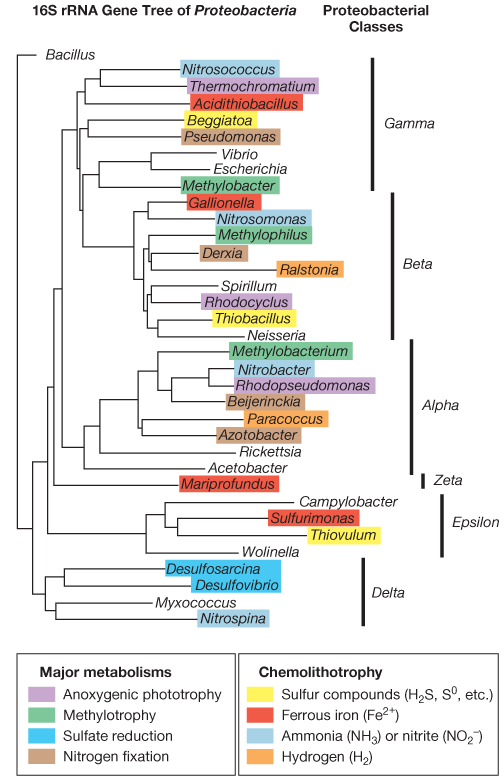
Q
  1. What is the morphology of Proteobacteria?
  2. Do they express motility?
  3. What is their life style?
  4. How do they obtain their energy?
  5. What is their relationship to oxygen?
  6. What is the point of the figure attached?
A
  1. rods, cocci, curved, spiral, ring-shaped, appendaged, filamentous, sheathed forms.
  2. many are motile by means of polar or peritrichous flagella, some use gliding motility.
  3. mostly free-living; some are symbiotic with certain plants or animals, a few are pathogens and some are obligate intracellular parasites of humans or other mammals, some form complex multicellular fruiting bodies.
  4. They are chemoorganotrophs, chemolithotrophs, and phototrophs.
  5. Strictly aerobic, strictly anaerobic, facultative aerobes and microaerophiles.
  6. No phylogentic clusters of major metabolim, they are all mixed together.
How well did you know this?
1
Not at all
2
3
4
5
Perfectly
5
Q
  1. What class of Proteobacteria does Caulobacter crescentus belong to?
  2. Why are they a model of cell differentation?
  3. What is their lifestyle?
  4. What kind of habitats do they live in?
  5. How do they attach to surfaces?
A
  1. Alphaproteobacteria
  2. They have unequal binary fission, division of labor (stalked cell and swarmer cell). Differentiates a polarly flagellated swarmer cell.
  3. Aquatic, heterotrophic, aerobic.
  4. Live in low nutrient habitats (oligotroph)
  5. Attaches to surfaces with a stalk.
How well did you know this?
1
Not at all
2
3
4
5
Perfectly
6
Q
  1. Describe the stalk elongation and DNA synthesis process in Caulobacter crescentus.
A
  1. Process:
    1. Swamer cell disperses to a new location.
    2. Holdfast forms. flagellum is lost, and cell attaches to a surface (at about the 15 minute mark)
    3. Stalk (contains cytoplasm) elongates and DNA synthesis begins.
    4. Synthesis of flagellin (flagellar protein) begins.
    5. Cross-band formation occurs and cell divides.
    6. Stalked cell (mother cell) can give rise to many swarmer cells, on after another
How well did you know this?
1
Not at all
2
3
4
5
Perfectly
7
Q
  1. What class of Proteobacteria does Ralstonia eutropha belong to?
  2. Describe Ralstonia eutropha:
    1. Is it Gram-pos or Gram-neg?
    2. What type of metabolism does it have?
    3. What does hydrogen oxidation generate? What enzyme carries out this reaction?
A
  1. Betaproteobacteria
  2. Describe:
    1. Gram-negative
    2. Facultative chemolithotrophic (can grow chemoorganotrophically) as a chemolithotroph, oxidizes hydrogen aerobically using oxygen, microaerophilically, and fixes CO2 for carbon.
    3. Generates proton motive force for ATP synthesis. Hydrogenase (oxygen sensitive)
How well did you know this?
1
Not at all
2
3
4
5
Perfectly
8
Q
  1. How many hydrogenases does Ralstonia eutropha have?
  2. What are they used for?
A
  1. Ralstonia eutropha has two hydrogenases.
  2. One is cytoplasmic - reduces NAD+ for use in CO2 fixation. The other is in the membrane - passes electrons to an electron transport chain for synthesis of ATP.
How well did you know this?
1
Not at all
2
3
4
5
Perfectly
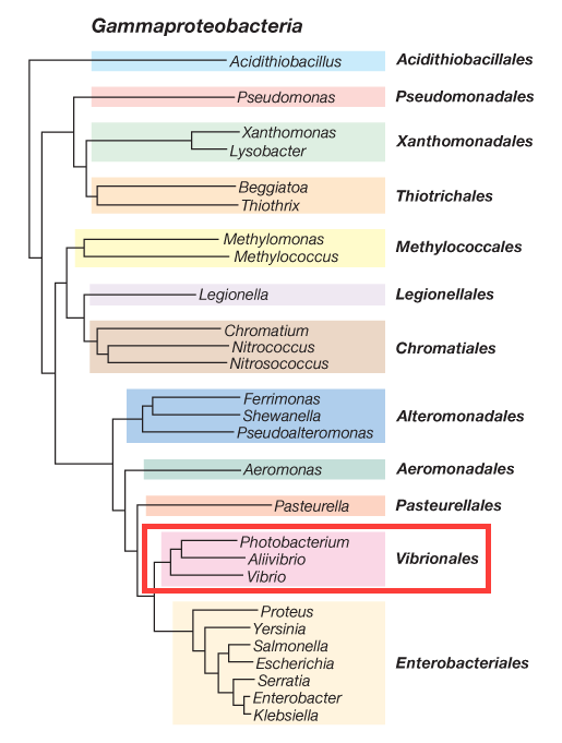
9
Q
  1. What class of Proteobacteria does Photobacterium, Aliivibrio and Vibrio belong to?
  2. Describe Photobacterium mandapamensis.
A
  1. Belongs to Gammaproterbacteria
  2. Gram negative, heterotrophic (chemoorganotrophic), facultatively aerobic marine (moderate halophile).
    1. Luminous (bioluminecent) (30 species of bacteria make light; in genera Aliivibrio, Photobacterium, Vibrio, and Shewanella, which are marine, and Photorhabdus, which are terrestrial).
    2. Photobacterium mandapamensis is symbiotic with coral reef fish (bioluminescent symbiosis).
    3. Only six species of luminous bacteria form bioluminescent symbiosis.
How well did you know this?
1
Not at all
2
3
4
5
Perfectly
10
Q
  1. What class of Proteobacteria does Myxococcus belong to?
  2. Describe Myxococcus xanthus:
    1. What is it metabolism?
    2. What type of motility does it express?
    3. Where are they found?
    4. How do they obtain their nutrients?
    5. What do they do under starvation conditions?
    6. What does nutrient depletion trigger?
    7. What does this process consist of?
A
  1. Belong to Deltaproteobacteria
  2. Myxococcus xanthus
    1. Gram-negative, strictly aerobic, chemoorganotrophic.
    2. Express gliding motility, uses slime for motility. slime = myxo
    3. Found in soil and on decaying plant materials.
    4. Obtain their nutrients primarily by lysing other bacteria (extracellular enzyems).
    5. Under starvation conditions, the cells aggregate and form multicellular, macroscopic fruiting bodies.
    6. Triggers fruiting body formation.
    7. Cells aggregate together (extracellular signals). Form a mound, some cells differentiate to form a stalk. Others form myxospores to protect against dessication, UV, and heat.
How well did you know this?
1
Not at all
2
3
4
5
Perfectly
11
Q
  1. Describe the Life Cycle of Myxococcus:
A
  1. Life Cycle of Myxococcus:
    1. independent and group behavior as vegetative cells - movement and feeding.
    2. nutrient depletion triggers release of aggregation signal. Aggregation = swarm together
    3. differentiation - some cells form stalk, some cells become myxospores.
    4. myxospores - survive lack of nutrients, desiccation.
    5. Can be spread to new locations and begin growing vegetatively when they encounter sufficient moisture and food.
How well did you know this?
1
Not at all
2
3
4
5
Perfectly
12
Q
  1. What class of Proteobacteria does Helicobacter belong to?
  2. Describe Helicobacter pylori:
    1. How does it obtain its energy?
    2. What does it colonize?
    3. What do they cause?
    4. Who won the 2005 Nobel Prize? Why did they win?
    5. What do genetic studies of humans reveal?
A
  1. Epsilonproteobacteria
  2. Helicobacter pylori:
    1. Gram-negative, heterotrophic, microaerophilic (use low O2 and high CO2 for culturing)
    2. Colonizes the mucosal lining of the stomach and upper intestinal tract.
    3. Causes gastric ulcers.
    4. Barry Marshall and Robin Warren. Helicobacter pylori has a role in gastritis and peptic ulcer disease.
    5. Revealed that different groups of humans have different strains of H. pylori; human migrations can be tracked by genetic typing of this bacterium, which has been associated with humans at least since humans first migrated out of Africa.
How well did you know this?
1
Not at all
2
3
4
5
Perfectly