Nefro Flashcards

(44 cards)

1
Q

Doença renal policistica autossomica dominante: DRPAD

A
  • cistos renais e perda da funçao renal
  • mutaçao nos genes PDK1 e PDK2
  • alteração cromossômica 16 e 4
  • proteinuria, hematuria, infecçoes urinarias de repetiçao
  • aneurismas cerebrais, cistos hepaticos e pancreaticos,doenças das valvulas cardiacas, diverticulos colonicos, hernia da parede abdominal e inguinal
  • tto com: ieca/bra, tolvaptan-antagonista ADH se alto risco
How well did you know this?
1
Not at all
2
3
4
5
Perfectly
1
Q

AG

A

normal 8-12

a cada 1 de albumina que cai abaixo de 4,5 somar 2,5 ao anion gap

How well did you know this?
1
Not at all
2
3
4
5
Perfectly
1
Q

Acidose Metabólica

A

1- AG
2- AG aumentado: delta delta / AG normal: AG urinario

Delta delta:AG -12 / 24-bic
- < 1: acidose AG normal associada
- >2: alcalose metabolica

AG urinario: Na + K - Cl
- negativo: extra renal =GI
- positivo: renal = acidose tubular (1 ou 4)

How well did you know this?
1
Not at all
2
3
4
5
Perfectly
1
Q

Acidoses tubulares renais tipos

A

HIPOK 1 e 2, HIPERK 4

Ph alcalino > 5,5 só na 1!

  • ATR 1 (diminuo excrecao de acido): distal - sjogren, Lês, anfotericina / clínica nefrocalcinose, nefrolitíase, osteopenia, hipercalciuria
  • ATR 2 (túbulo proximal,
    perco bic): fanconi (proximal: glicosuria, bicarbonaturia, uricosuria, aumento excreção de fósforo) - paraproteinemia, mieloma, acetazolamida, tenofovir
  • ATR 4 (diminuo excreção de acido,HIPERK): DM (hipoaldosteronismo), espiro, ieca/bra, bactrim
How well did you know this?
1
Not at all
2
3
4
5
Perfectly
1
Q

Alcalose metabólica

A

Cloro urinario
- <10: vomitos, sonda NG
- >20: hiperaldo, cushing, batter e gilteman, diurético

How well did you know this?
1
Not at all
2
3
4
5
Perfectly
1
Q

Compensaçoes respiratorios de disturbios acido-base

A
How well did you know this?
1
Not at all
2
3
4
5
Perfectly
1
Q

Glomerulopatias

A
  • doenca da lesão mínima: AINE, lítio, linfoma de Hodgkin’s > apagamento de podocitos, glomérulos com esclerose segmentar com aderência na cápsula de bowman
  • GESF: HIV, nefropatia por refluxo, obesidade, nefrectomia
  • GESF colapsante: hiv, covid, tacrolimus, anabolizantes / IF com C3 e IGM / crescentes, esclerose, retração dos pediculos
  • membranosa: espessamento da membrana basal com formação de espiculas / PLAR2 ou lupus, hep b b, neoplasia / IF com IGG e C3
  • glomerulonefrite pos estreptococica: cai C3
  • crio cai c4
  • membranoproliferativa: sindrome mista! duplicação da membrana basal / causas = infecções (hep c, esquistossomose,endocardite), lupus, neoplasia / cursa com consumo de complemento

*hematuria glomerular = acantocitos

How well did you know this?
1
Not at all
2
3
4
5
Perfectly
1
Q

Sd nefrotica

A
  • controlar proteinuria por 3-6 meses
  • apos este periodo, imunossupressor se: queda TFG > 25%, proteinuria > 8g, anti plar2 positivo
  • imunossupressão no dx se alb< 2,5 ou creat > 1,5

—alb < 2 = anticoagular

—anti PLAR2R e THSD7A

*membranosa»_space; trombose de veia renal: angiografia digital por tc ou cenografia por rnm, antiocagular

—eletroforese: aumento de alfa 2,queda albumina e igs

How well did you know this?
1
Not at all
2
3
4
5
Perfectly
1
Q

GNRP

A
  • Crescentes na biopsia

Causas
- goodpasture: anticorpo anti membrana basal, FR tabagismo, sd pulmao rim, IF com deposito linear
- vasculites ANCA: IF negativa!!! Weneger, PAM

How well did you know this?
1
Not at all
2
3
4
5
Perfectly
1
Q

Nefropatia diabética

A
  • ativação SRAA > aumento TFG e hipertrofia renal > espessamento da membrana basal > esclerose glomerular, lesão podocitaria e expansão mesangial
  • nodulos kimmestiel wilson
  • tecnica de PAS
How well did you know this?
1
Not at all
2
3
4
5
Perfectly
2
Q

FeNa

A
How well did you know this?
1
Not at all
2
3
4
5
Perfectly
3
Q

Bartter / Gitelman

A
  • hipoK + alcalose metabólica
  • bartter = furosemida:CaU alto (litíase / nefrocalcinose)
  • Gitelman = tiazídico - hipoMg, CaU baixo
How well did you know this?
1
Not at all
2
3
4
5
Perfectly
4
Q

Nefropatia por IgA

A
  • hematúria intermitente com proteinúria leve
  • sintomas precedidos por infecções IVAS
  • complemento normal
  • hematúria SINFARINGITICA
    –TFG > 30 e proteinúria > 0,5g/dia = IECA!! 3-6 meses
    —apos,se manter = corticoterapia

> > cirrose alcoólica, celíaca

How well did you know this?
1
Not at all
2
3
4
5
Perfectly
5
Q

Nefropatia membranosa

A

IECA/BRA por 3-6 meses: após este periodo, se critérios de alto risco, imunossupressão -> critérios:
- queda tfg > 25%
- proteinúria > 8g/dia
- anti PLAR2 persistente aumentando
se no diagnóstico creat > 1,5 ou alb < 2,5 avaliar ja iniciar imunossupressão

anticoagulação
- alb < 2
- 2-3 duvidoso

etiologias
- primária:PLAR2 ou THS7A
- secundárias: neoplasias, hep b, lupus, aine/anti tnf, igg4

–espessamento difuso da membrana basal glomerular com presença de espiculas a colaracao de prata, IGG e C3

How well did you know this?
1
Not at all
2
3
4
5
Perfectly
6
Q

SIADH

A
  • osm serica < 275
  • osm urinaria > 100
  • sodio urinario > 40
  • ac urico < 4

Tto:
1-restriçao hidrica
2-aumento da ingesta de solutos + furo
3- nso EUA, antagonista do receptor da vasopressina (tolvaptana)
* se sintomatico,reposiçao de salina deve ter concentraçao > Na urinario

excluir hipotireoidismo, medicaçoes (tiazidicos), insuficiencia renal, insuficiencia adrenal

How well did you know this?
1
Not at all
2
3
4
5
Perfectly
7
Q

Diabetes insipidus

A

osmolaridade plasmática > 275
osmolaridade urinaria < 300 (300-800: DIURESE osmotica)

How well did you know this?
1
Not at all
2
3
4
5
Perfectly
8
Q

Ateroembolismo

A
  • apos contraste – embolia arterial de colesterol
  • livedo reticular + sindrome do dedo azul + *placas de hollenshort *+ eosinofilia/eosinofiluria + queda de complemento
  • fendas biconvexas na biopsia
How well did you know this?
1
Not at all
2
3
4
5
Perfectly
9
Q

Nefrite lupica

A
  • 3 / 4 (proliferativas): mais comuns e mais graves
  • 5 (membranosas): síndrome nefrótica e pode coexistir com classes 3 ou 5
  • atividade pode ser avaliada por consumo de complemento e titulos de anti DNAds
10
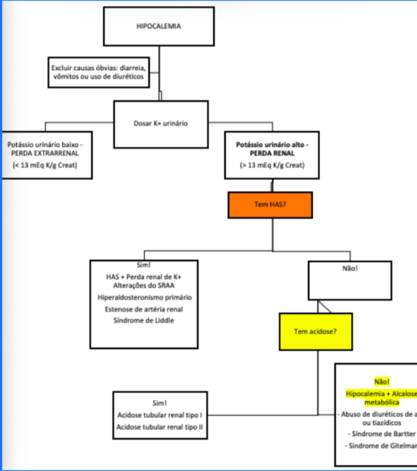
Q

Hipocalemia

11
Q

Bartter x Gitelman x fanconi

A

BARTTER X GILTEMAN
>mutações proteínas transporte tubular

> > hipoK + alcalose metabólica

Bartter = furosemida (alça de Henle)»_space; CaU alto (litíase / nefrocalcinose), urina isostenurica

Gitelman = tiazídico»_space; hipoMg, CaU baixo

FANCONI
- acidose metabólica com hipocalemia, hipofosfatemia e proteinuria
- glicosuria, aminoaciduria,bicarbonaturia, aumentou excrecao de fósforo

12
Q

Liddle

A

ganho função ENaC

hipoK + HAS + aldosterona normal

simula um hiperaldo, mas é um pseudohiperaldo

Tto com amilorida

13
Q

SIADH

A

Osm serica < 275 = hiponatremia verdadeira!!
(se >,hiperglicemia ou pseudohiponatremia)

SIADH:
- hiponatremia euvolemica
- osm urinaria > 100, osm serica < 275
- sodio urinario ALTO (>30)
- acido urico baixo (alta fraçao de excreçao)
- excluir insuficiencia adrenal, hipotireodismo, uso de tiazidico

Diagnosticos diferencias:
- hiponatremia hipovolemica: SCPS – sodio unrario ALTO
– hipovolemia cursa com sodio urinario baixo, exceto em perdas renais: sodio urinario alto se SCPS ou abuso de diuretico
- hiponatremia hipervolemica: IC – sodio urinario baixo

14
Q

Hipernatremia

A

osm urinaria < 300 = teste DDAVP
- positivo = diabetes insipidus central
- negativo = diabetes insipidus nefrogenico

Osm urinaria 300-800: diurese osmotica
Osm urinaria > 800: perda extra renal, sobrecarga de sodio

Causas diabetes insipidus
- central: encefalopatia hipóxia, neurocir, trauma, histiocistose de cel de langerdans,anorexia
— tto com desmopressina
- nefrogênico: hipercalcemia,hipocalemia, gestação, bartter, doenca renal, lítio
— tto com tiazidico +/- amilorida, acetozalamida

15
Q

Nefrolitiase

A

FR
* hipercalciúria
* hiperoxaluria
* hipocitraturia
* baixo volume urinario
* ingesta elevada de sodio
* baixa ingesta de liquido

Tto
- < 5mm: tto da dor
- 5-10mm: + BCC,alfa bloqueador (tansulosina, doxazosina, nifedipino)
- >10mm: se proximal ou medio do urreter litotripsia, se distal ou proximal/medio mas <10mm ureteroscopia

Tipos
-ph alcalino > 7: fosfato de calcio, estruvita
-ph acido < 6: acido urico, cistina

> oxalato de calcio:
-mais comum
- causado por hipocitraturia (AM cronica, acetozalamida, dieta rica animal e pobre em vegetal - da o citrato de k no tto) ou por hipercalciuria (hiperparatireoidismo) ou hiperoxaluria (baixa ingesta de calcio, bariátrica, intestino curto, intoxicaçao etilenoglicol)
-NAO mudar nivel de calcio na dieta, reduzir proteina animal, tiazidicos, citrato de k, diminuir ingesta de sodio

> fosfato de calcio
-causado por alcalinizantes urinários (topiramato, acetazolamida) ou ATR tipo 1
- tiazidico

> acido urico:
-urina mais ácida causa
- tto com alcalinizaçao urinaria com citrato de k ou bicarbonato de sodio
- não radiopaco

> cistina:
-pacientes portadores de Cistinuria = doenca autosssomica recessiva
- cristais hexagonais!
-alcalinizacao urinaria ou D penicilanamina

> estruvita
-= (Fosfato de amônio magnesiano / coraliforme)
- proteus, klebsiella
- remoçao, atb e inibidor de urease

16
Cor da urina
- rosa: cristal urato (propofol) - verde: nitazoxanida - vermelha: rifampicina - roxa: purple urine bag
17
Cilindros
- granulosos: NTA - hemáticos - leucocitarios (inflamação) - lipídio: sd nefrótica
18
IRÁ por cristais
- aciclovir - oxalato - ácido úrico - bactrim - sulfanamidas - inibidores de protease - metrotexato
19
Nefropatia por contraste
- alto risco = TFG < 60 + proteinúria / dm / ic / disfunção hepática / mieloma - expansão volemica antes e após - injeção por via arterial maior risco que injeção venosa
20
NIA-nefrite intersticial aguda
- causas: medicações (AINE,ibp, penicilina), TINUS, doenca autoimune, igg4 -vômitos, hematuria, febre, rash, insuficencia renal oligurica > nao tem proteinuria importante - eosinofilia, eosinofiluria - dx: biopsia / cintilo com gálio 67
21
NTA X pré renal
*tubulo concentra urina e reabsorve sodio >> IRA com urina pouco concentrada e muito sodio = NTA *Fe ureia para quem usa furo: <35% pre renal -Drogas relacionadas a NTA: anfo b, aminoglicosideo, tenofovir, cisplatina, paracetamol
22
Teste de furosemida
- 1mg/kg - 2h > 200ml d urina = pre renal (tubulo funcionando)
23
Hiponatremia aguda
- Nacl 3% 150ml ate 3x ou bic 2 amp (subida de sodio 3-6 meq) - apos, 8-10meq diario ate normalizar - se subir muito rapido = mienolise pontina > fazer desmopressina
24
Cálculo TFG
- cockroft gault: utiliza peso, pode superestimar a TFG em obeso - CKD EPI: mais utilizada - cistina c serica: opção ao uso d creatinina, não tem interferência da massa muscular > usar em desnutridos, amputados, alteração de massa muscular
25
Complicações DRC
ANEMIA - Alvo Hb 10-11,5 / > 13 mais evento CV - eritropoetina se: IST > 20%, ferritina > 200 , Hb <10 (se IST < 30% e ferritina < 500 repor ferro antes!) DOENÇA ÓSSEA -reduçao na expressao de klotho -aumento no FDF 23 - reduz vit D (calcitriol), reduz cálcio, aumenta fósforo, aumenta PTH - tto: dieta com restricao de fósforo, quelante (sevelamer), calcitriol (evita se hiperfosfatemia), cinacalcet (mimetiza o calcio) ACIDOSE METABÓLICA - FR para doença óssea e sarcopenia - alvo bic >22 dieta 0,6-0,8 de proteína e <5g sal por dia
26
PÓS RENAL
- obstrução renal: > inicialmente = pre renal (fase de hiperemia: prostaglandina altas, alto fluxo renal) > persistência da obstrução, células entram em disfuncao = nefrite intersticial cronica > diabetes insipidus nefrogênico (poliuria) —def da ação de ADH, insensibilidade dos túbulos renais ao ADH >acidose tubular renal distal com hipercalemia (4) > nefropatia perdedora do sal (urina rica em sodio)
27
Sd de Alport
- alteração urinaria + surdez neurossensorial + alteração ocular (ceratocone) Evolui para DRC Ligada ao X
28
Transplante renal
IMUNOSSUPRESSÃO - micofenolato: intolerância gástrica - prednisona - inibidor de calcineurina: tacrolimo ou ciclosporina - nefrotoxicidade, tremores, neuropatia, microangiopatia trombotica - inibidor da MTOR: sirolimo ou everolimo - dificuldade de cicatrização, pneumonia intersticial, proteinuria
29
Proteinuria
- cadeias leves: maciça em urina de 24h com urina 1 inocente e albumina normal
30
Dialise peritoneal
- peritonite = dor abdominal + liquido turvo / leucócitos > 100 ou >50% neut — tto com atb intraperitoneal — gram positivos
31
Terapia renal continua
Indicações - instabilidade hemodinamica - neurocritico - grande variação na natremia Citrato = anticoagulante - citrato quela o cálcio > inativa a cascata de coagulação - citrato convertido em bicarbonato no fígado - cálcio iônico pre capilar normal, cálcio iônico pos capilar reduzido - manejo o citrato pelo cálcio pós: se reduzido reduzo o citrato, se alto da mais citrato - o pre capilar mudo a dose da bomba de cálcio: se baixo dou mais cálcio Intoxicacao por citrato - falha da conversão do citrato em bicarbonato pelo fígado > acidose metabólica, hipocalcemia, relação cálcio total / iônico > 2,5
32
LRA Kdigo
1: aumenta 0,3 em 48h ou >1,5x 2: >2x 3: >3x
33
Doença mineral ossea no drc
34
Hipermagnesemia
-gluc cálcio - furo + hidratação
35
Tx renal
Recente: cmv principal infecção > quantificação de pcr!!!