PUO Flashcards

(25 cards)

1
Q

define PUO

A

Durak definition

prescriptive set of mandatory ix
3 days of hospital Ix or 3 outpt apts

classic - most common
nosocomial - healthcare associated

causative agents different depending on whether got PUO from community or hospita;l

How well did you know this?
1
Not at all
2
3
4
5
Perfectly
2
Q

reasons for PUO

A

1/4-1/3 of PUI is infection

In most recent - the most common reason is no dx - because have more people with bad immune system so more cases of PUI with unknown origin

children more due to infection

How well did you know this?
1
Not at all
2
3
4
5
Perfectly
3
Q

causes of PUO in HIV pts

A

CD4 cell count dependent
high risk TB/NTM
PCP
cryptococcal meningitis
non-hodgekin’s lymphoma

How well did you know this?
1
Not at all
2
3
4
5
Perfectly
4
Q

causes of PUO in patients with neutropenia

A

underlying disease
fungal infection

How well did you know this?
1
Not at all
2
3
4
5
Perfectly
5
Q

hx for PUO

A

B-symptoms, localising symptoms
Medications - doses and initiation date
Contact history, pets / animal exposures
Injecting drug use, sexual history
Foreign travel - need to be specific

How well did you know this?
1
Not at all
2
3
4
5
Perfectly
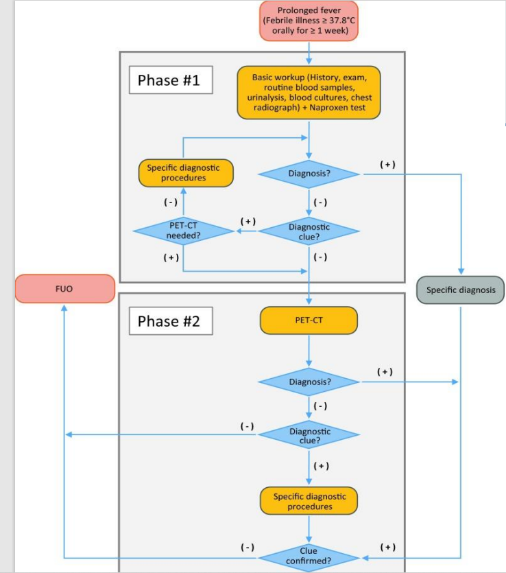
6
Q

initial ix for PUO

A

stool OCP - ovum cysts and parasites
TFTs - thyroiditis can be a cause of PUO

How well did you know this?
1
Not at all
2
3
4
5
Perfectly
7
Q

Which would be the most useful test in confirming acute EBV infection
2 weeks after possible exposure in an immunocompetent patient

A

EBV IgM

Timeline for IgM going up or down - up by 2wks after infection, and stay up for 2more weeks and then come down
IgG - comes up by 2-3wks - sometimes takes 4 wks - then stays +ve for life.

How well did you know this?
1
Not at all
2
3
4
5
Perfectly
8
Q

what is a heterophile test

A

looks for something like EVB or CMV causing lymphocytes look weird

How well did you know this?
1
Not at all
2
3
4
5
Perfectly
9
Q

further ix for PUO if have good reason

A
  • FDG-PET CT scan - radiolabelled glucose - show you anatomy and metabolism
  • Echocardiogram - endocarditis, use Duke’s criteria - see who gets echo
  • Biopsies
  • Lumbar puncture
  • Bone marrow aspirate
How well did you know this?
1
Not at all
2
3
4
5
Perfectly
10
Q

use of PET CT in PUO

A
  • Fluoro-D-Glucose accumulates in cells with an increased rate of glycolysis
    – All activated leukocytes demonstrate increased FDG uptake
  • Allows metabolic correlation to anatomical scan
  • Useful in endocarditis and vascular infections / inflammation
  • Caution in those with poor glucose control
  • Ensure patient fasted appropriately
How well did you know this?
1
Not at all
2
3
4
5
Perfectly
11
Q

use of echo for PUO

A

Duke’s criteria to see if need echo for IE:
* 2 major or 1 major + 3 minor criteria
* Major
* – Persistent bacteraemia (>2 BC pos)
* – Echocardiogram: vegetation
* – Positive serology for Bartonella, Coxiella or Brucella

  • Minor
  • – Predisposition (murmur, IVDU)
  • – Inflammatory markers (fever , CRP high)
  • – Immune complexes: splinters, RBCs in urine
  • – Embolic phenomena: Janeway lesions, CVA
  • – Atypical echo
  • – 1 positive BC
How well did you know this?
1
Not at all
2
3
4
5
Perfectly
12
Q

which test is most useful for a patient from lebanon

A

brucella serology

How well did you know this?
1
Not at all
2
3
4
5
Perfectly
13
Q

what causes cryoglobinaemia

A

hep C

How well did you know this?
1
Not at all
2
3
4
5
Perfectly
14
Q

viral causes of PUO

A

– CMV / EBV
– HIV
– Hepatitis A,B,C,D,E

How well did you know this?
1
Not at all
2
3
4
5
Perfectly
15
Q

parastitic causes of PUO

A

– Malaria
– Amoebic liver abscess
– Schistosomiasis
– Toxoplasmosis
– Trypanosomiasis

How well did you know this?
1
Not at all
2
3
4
5
Perfectly
16
Q

fungal causes of PUO

A

– Cryptococcosis
– Histoplasmosis
– Coccidioides

17
Q

bacterial causes of PUO

A

– Q-Fever, Bartonella, Brucella.
– Mycobacteria - TB/NTM
– Enteric fevers
– Zoonoses

18
Q

what is RIPL

A

rare and important pathogens lab

tell you which infections to test for

19
Q

inflammatory causes of PUO

A

autoimmune and primary inflammatory conditions have a high %
* Young patient = Adult onset Stills
* Older patient = GCA
* Involve rheumatologist
* Careful interpretation of results

20
Q

what are the criteria for Adult onset Still’s

A

5 or more criteria including 2 or more major criteria

21
Q

rash in adult onset stills

A
  • Salmon Pink rash
  • Can be mistaken for drug eruption / rash
  • Ferritin often very high in Adult onset Stills → Macrophage activation
    syndrome
22
Q

summarise Giant cell arteritis

A
  • Age >50
  • Headache – Not needed for diagnosis – but should raise suspicion
  • Jaw claudication
  • ESR > 45
    – need to adjust for age
    – Not raised in 7-20% in case series
    – CRP adds sensitivity
  • 50% will have change if vision on presentation – Often minor / fluctuating
  • High risk of sight impairment / stroke
  • Temporal biopsy gold standard
  • PET CT useful
  • Treat immediately – involve rheumatologist.
23
Q

malignant causes of PUO

A
  • Lymphoma – especially non-Hodgkin’s
    – Often advanced disease with aggressive subtype
    – Raised LDH, weight loss, lymph nodes
  • Leukaemia – Bone marrow biopsy
  • Renal Cell Carcinoma – 20% of cases present with fever, haematuria can occur
  • Hepatocellular carcinoma or other tumours metastatic to the liver
  • Often identified on axial imaging
24
Q

miscellaneous causes of PUO

A

drugs
* 1/3 of patients suffer from adverse drug reactions - including drug fever
* idiosynchratic reaction or by affecting thermo reg
* eosinophiolia and rash accompany drug in only 25%

25
indications for urgent PUO rx before confirmation