Section 8 : Project management Plan Schedule Flashcards

(55 cards)

1
Q

What is a project management plan schedule ?

A

It is prediction of :
* Task and milestone start dates and end dates
* Dependencies between tasks
* Allocate resources effectively
* Ensure the project stays on track

How well did you know this?
1
Not at all
2
3
4
5
Perfectly
2
Q

How does a schedule presentation can present itself (a toll)?

A

Using a gantt chart :
* Tasks
* Milestones
* Which tasks are coming up
* How long tasks will take
* Which resources are required to complete tasks

How well did you know this?
1
Not at all
2
3
4
5
Perfectly
3
Q

What is called the opportunity to delay an activity ?

A

It is called float, and float is useful because we can laverage the ressources for some other activity ?

How well did you know this?
1
Not at all
2
3
4
5
Perfectly
4
Q

What is the critical path method ?

A
  • The longest path through the project
  • The least amount of float or flexibility
  • Resources
  • Efforts
  • Important tasks
How well did you know this?
1
Not at all
2
3
4
5
Perfectly
5
Q

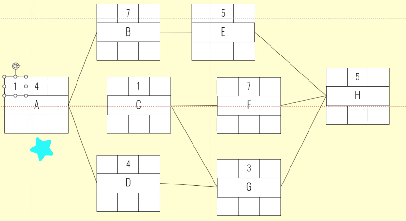
What are the steps of Critical Path Method (CPM) steps ?

A
  • Define the project tasks (from WBS)
  • Estimate the duration of each task
  • Identify the dependencies between task
  • Draw the project network diagram
  • Determine the critical path
  • Monitor progress and adjust the plan as needed
How well did you know this?
1
Not at all
2
3
4
5
Perfectly
6
Q

How do you define the project tasks ?

A
  • Identify all the tasks that need to be completed in order to complete the project
How well did you know this?
1
Not at all
2
3
4
5
Perfectly
7
Q

How do you estimate the duration of each task ?

A
  • Determine how long each task will take to complete
How well did you know this?
1
Not at all
2
3
4
5
Perfectly
8
Q

How to identify the dependencies between tasks ?

A
  • Determine which tasks must be completed before other tasks can begin
How well did you know this?
1
Not at all
2
3
4
5
Perfectly
9
Q

How to draw the project network diagram ?

A
  • Tasks
  • Dependencies
How well did you know this?
1
Not at all
2
3
4
5
Perfectly
10
Q

How to find the early start and the early finish ?

A
How well did you know this?
1
Not at all
2
3
4
5
Perfectly
11
Q

How to find late start and late finish ?

A
How well did you know this?
1
Not at all
2
3
4
5
Perfectly
12
Q

How do you find the float ?

A
How well did you know this?
1
Not at all
2
3
4
5
Perfectly
13
Q

Do this exercice :

A
How well did you know this?
1
Not at all
2
3
4
5
Perfectly
14
Q

How do you monitor the progress and adjust the plan as needed ?

A
  • Monitor the status of the critical path tasks
  • Make any necessary adjustments to the plan
  • Ensure that the project stays on track
How well did you know this?
1
Not at all
2
3
4
5
Perfectly
15
Q

What is crashing ?

A

Its bringing more ressources for a particular activity, add more ressources. it increases the cost for the activity.
Ex : We are risking the ROI if too much ressources is added

How well did you know this?
1
Not at all
2
3
4
5
Perfectly
16
Q

What is fast tracking ?

A

Is when i allow phase that are normaly run sequencially, to over lap. It increases efficiency and productivity but risk too because it can have an effect on the work that is already done.

How well did you know this?
1
Not at all
2
3
4
5
Perfectly
17
Q

What is schedule variance ?

A
  • A measure of how far a project’s schedule has deviated from the original plan
  • Calculated by taking the difference between:
    * The planned duration of a task
    or phase
    * The actual duration of the task
    or phase
    * Expressing it as a percentage
    of the planned duration
How well did you know this?
1
Not at all
2
3
4
5
Perfectly
18
Q

What are the steps to calculate the schedule variance ?

A
  • Identify the planned duration
  • Identify the actual duration
  • Calculate the variance
  • Express the variance as a percentage
How well did you know this?
1
Not at all
2
3
4
5
Perfectly
19
Q

For example, if a task was planned to take 10 days to complete but actually took 12 days, the schedule variance would be calculated as follows ?

A
  • Variance=(12-10)/10=.2
  • Schedule variance (SV) = 02 X 100 = 20%
  • This means that the task took 20% longer than planned
How well did you know this?
1
Not at all
2
3
4
5
Perfectly
20
Q

How useful schedule variance is ?

A
  • Identify tasks that are taking longer than expected
  • Take corrective action to get a project back on track
  • Cost variance
  • Scope variance
How well did you know this?
1
Not at all
2
3
4
5
Perfectly
21
Q

What is a work breakdown structure ?

A
  • A hierarchical decomposition of a project into smaller, more manageable components
  • A tool used for the total scope of a project
  • Components are defined and organized
  • Scope decomposed into manageable parts
  • Consists of a top-level summary of the project
  • A series of increasingly detailed levels
  • Components can be organized by deliverable, phase, other criteria
How well did you know this?
1
Not at all
2
3
4
5
Perfectly
22
Q

What is the 8 - 80 rules ?

A

We don’t divide too much that the smallest WP take 8H to create and we don’t keep things that takes 80 H to create.

How well did you know this?
1
Not at all
2
3
4
5
Perfectly
23
Q

What is a WBS dictionnary ?

A

It is a document for which u have the nature of the task and their all the clarifications about it, any requirement for quality compliance, the ressources …

24
Q

What are the benefit of a WBS ?

A
  • Understand the scope of the project
  • Identify the work that needs to be done
  • Organize and track the progress of the project
  • Ensure that all necessary tasks are included in the project plan
25
What is a Work Package ?
It is the smallest decomposition of a WBS.
26
What is the code of account ?
It is the number of a task it can be 801. 801.1 ... Help to define, and clarify communication
27
Give me an example of a WBS ?
28
What does the project summary displays ?
* Objectives * Deliverables * Key stakeholders
29
What is a work package ?
A work package has some activity associated with it. It : * Represents a portion of the work to be completed to achieve the goals of the project * Smallest item in WBS * Deliverable * Set of tasks
30
How is organize the work packages ?
* High-level work packages * Smaller, more specific sub-packages
31
What does the WP defines ?
* Resources required to complete them * Deliverables that will be produced as a result
32
What is the work package purpose ?
* Scope * Requirements * Project planning * Progress tracking
33
Who do we assign work packages to ?
* Specific team members * Contractors * Completing the tasks within the package * Producing the associated deliverables
34
What is in a quality management plan ?
* Products * Services * Roles and responsibilities of all employees in maintaining quality * Resources that will be used to achieve quality goals
35
What are the 3 big parts of a quality management plan ?
Quality control Quality assurance Continuous improvement
36
What does the quality management plan implies ?
- Ensure effectiveness - Make necessary updates - Meet needs and expectations
37
What are the steps to apply a quality management plan ?
* Review the project's objectives and requirements * Identify the key stakeholders * Define the quality standards * Develop a quality control plan * Implement the quality control plan * Review and assess the quality management plan
38
How do you review objectives requirements ?
* Goals * Requirements * Measured * Validated
39
How do you identify the keys stakeholders ?
* Determine who the key stakeholders are for the project * Needs and expectations
40
How do you define the quality standards ?
* Determine standards used to evaluate the quality of the project's deliverables * Industry standards * Regulatory requirements * Internal company standards
41
How do you develop a quality control plan ?
* Maintained * Tested * Identifying and addressing defects * Ensuring the project meets defined quality standards
42
How do you implement the quality control ?
* Monitoring * Testing * QC inspection-driven
43
How do you review the assessment of the quality management plan ?
* Make any necessary changes * Ensure it is meeting the needs of the project
44
What is the integration management plan ?
* All areas of project affect one another * Different systems or processes will be integrated * The overall project will be coordinated * Configuration management
45
What do you integrate ?
* Scope * Cost * Schedule * Quality * Resources * Communication * Risk * Procurement * Stakeholder engagement
46
How do you apply an integration management plan ?
* Determine the scope of the integration * Develop an integration strategy * Identify risks and issues * Implement the plan * Monitor and control progress * Evaluate the results
47
How do you develop an integration strategy ?
* Bringing different parts together * Coordinating activities * Establishing communication channels * Setting up shared resources * Creating a system for tracking progress
48
How do you identify the risks and issues in an integration plan ?
* Risk identification is an ongoing activity * Status meetings * Standup meetings/Daily Scrum * Issues are risks that have occurred
49
How do you monitor and control the progress of integration management ?
* Regularly review the progress of the integration process * Make any necessary adjustments to the plan as needed * Corrective action * Preventive action
50
How to evaluate the results of the integration management plan ?
* Determine if the integration was successful * Identify any areas for improvement Do a SWOT can be good
51
Give me 4 methods of estimating the duration of a task in project management ? Which is the more accurate ?
- Three Points estimation - Expert Judgement - Analogous estimation - Bottom-up estimation The most accurate is bottom up
52
What is the three points estimation ? Give an example ?
https://www.projectmanagement.com/wikis/368763/3-points-estimating#_=_
53
What is a bottom-up estimation ?
Bottom-up estimating involves the estimation of work at the lowest possible level of detail. These estimates are then aggregated in order to arrive at summary totals. By building detailed cost and time estimates for a work package, the probability of being able to meet the estimated amounts improves substantially.. Bottom-up estimates take more time to complete, but they also are more accurate than either analogous or parametric estimates.
54
What is parametric estimation ?
Parametric estimating is quantitative and uses statistics to calculate the expected amount of resources needed to complete your project, whether it be cost or time, or even human resources. Project managers use parameters or characteristics based on historical data or past projects when calculating estimates.
55
What is analogous estimation ?
Analogous estimating is an estimation technique is also referred to as top-down estimating. It involves leveraging the estimators’ experience or historical data from previous projects by adopting observed cost, duration or resource needs to a current project or portions of a project. Analogous estimating does not require data manipulation or statistical adjustments.