Scapula Dyskinesis
Defined as observable alterations in scapular position/motion in relation to thoracic cage
Dyskinetic patterns and abnormal resting positions are observed with arms at rest and in motion. These patterns can fall into four categories:
Type 4 = normal scapula positioning and normal motion
Visceral Sources of Shoulder Pain
Pancoast Tumour
Clinical Presentation
Transient Brachial Plexopathy
Mechanism
Clinical Presentation
Orthopaedic Tests
Entrapment Neuropathies of the Shoulder
Nerve
Clinical Presentation
Long thoracic Nerve (ventral rami C5,C6,C7)
Suprascapular Nerve (ventral rami C4,C5,C6)
Axillary Nerve (ventral rami C5,C6)
Quadrilateral Space Syndrome
Aetiology
Clinical Presentation
Acromioclavicular joint sprain
Classifications
Clinical Presentation/Physical Assessment
The Rotator Cuff
The Rotator Cuff
Subacromial Impingement Syndrome
Neer’s Classification of Subacromial Impingement
Extrinsic and Intrinsic Classification of Subacromial Impingement Syndrome
Clinical Presentation/Physical Examination
Causes of SIS
Primary
Secondary
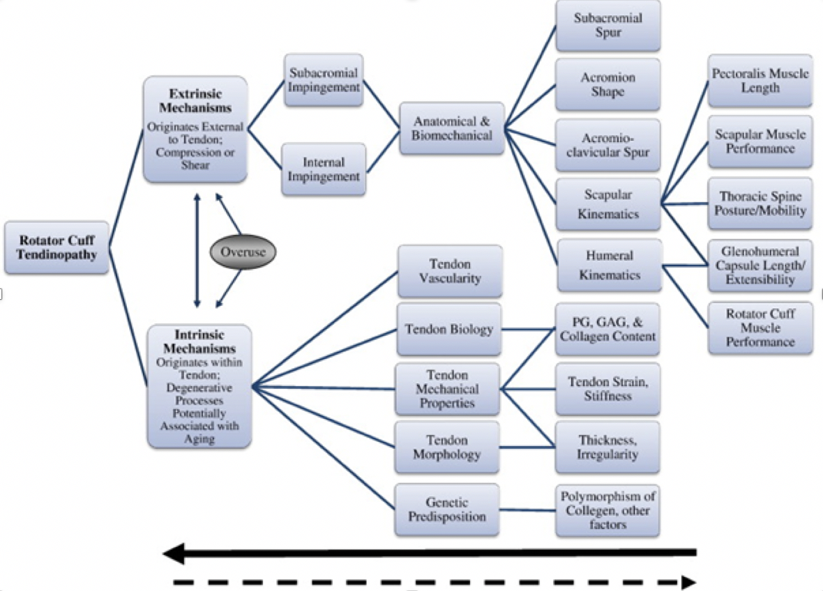
Rotator Cuff Tendinopathy

Shoulder Instability
Types of Classification:
TUBS and AMBRII have been supplemented with a further grouping mainly comprised of overhead athletes with so called “micro instability” or micro traumatic instability.
AIOS = Acquired, Instability, Overstress, Surgery
Micro instability
Micro instability can lead to:
SLAP Lesion
Signs and Symptoms
Bankart Lesion
A Bankart lesion is a lesion of the anterior part of the glenoid labarum of the shoulder. This injury is caused by repeated anterior shoulder subluxations. The dislocation of the shoulder joint (anterior) can damage the connective tissue ring around the glenoid labarum. It can also bring damage to the connection between the labarum and capsule. Usually it has to do with none or poorly construction of the medial glenohumeral ligament. This injury is common for athletes that practice volleyball, tennis, handball, people who do overhead activities.
Signs and Symptoms
Hills-sach Lesion
A Hill-Sachs lesion is a compression fracture or “dent” of the posterosuperolateral humeral head that occurs in association with anterior instability or dislocation of the glenohumeral joint. This is associated with anterior shoulder instability and Bankart lesions.
Adhesive Capsulitis
Adhesive capsulitis (AC), often referred to as Frozen Shoulder, is characterized by initially painful and later progressively restricted active and passive glenohumeral (GH) joint range of motion with spontaneous complete or nearly-complete recovery over a varied period of time.
Three Phases
Symptoms and Signs