What happens to the conductivity of photoconductive material when light shines on it?
A. It increases.
B. It decreases.
C. It stays the same.
D. It becomes temperature dependent.
A
What is the photoconductive effect?
A. The conversion of photon energy to electromotive energy.
B. The increased conductivity of an illuminated semiconductor junction.
C. The conversion of electromotive energy to photon energy.
D. The decreased conductivity of an illuminated semiconductor junction.
B
What does the photoconductive effect in crystalline solids produce a noticeable change in?
A. The capacitance of the solid.
B. The inductance of the solid.
C. The specific gravity of the solid.
D. The resistance of the solid.
D
What is the description of an optoisolator?
A. An LED and a photosensitive device.
B. A P-N junction that develops an excess positive charge when exposed to light.
C. An LED and a capacitor.
D. An LED and a lithium battery cell.
A
What happens to the conductivity of a photosensitive semiconductor junction when it is illuminated?
A. The junction resistance is unchanged.
B. The junction resistance decreases.
C. The junction resistance becomes temperature dependent.
D. The junction resistance increases
B
What is the description of an optocoupler?
A. A resistor and a capacitor.
B. Two light sources modulated onto a mirrored surface.
C, An LED and a photosensitive device.
D. An amplitude modulated beam encoder.
C
What factors determine the capacitance of a capacitor?
A. Voltage on the plates and distance between the plates.
B. Voltage on the plates and the dielectric constant of the material between the plates.
C. Amount of charge on the plates and the dielectric constant of the material between the plates.
D. Distance between the plates and the dielectric constant of the material between the plates.
D
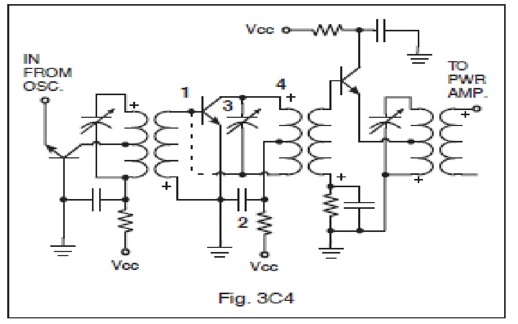
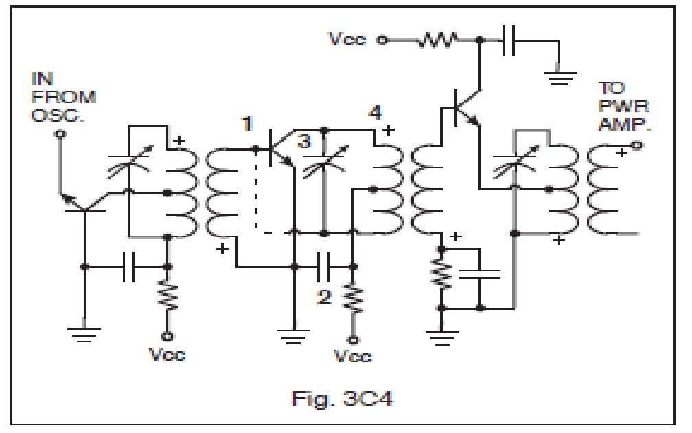
In Figure 3C4, if a small variable capacitor were installed in place of the dashed line, it would?
A. Increase gain.
B. Increase parasitic oscillations.
C. Decrease parasitic oscillations.
D. Decrease crosstalk.

C
In Figure 3C4, which component (labeled 1 through 4) is used to provide a signal ground?
A. 1
B. 2
C. 3
D. 4

B
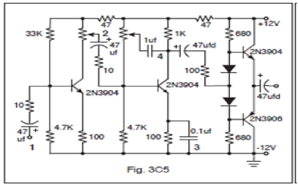
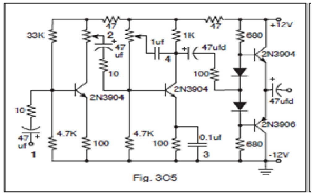
In Figure 3C5, which capacitor (labeled 1 through 4) is being used as a bypass capacitor?
A. 1
B. 2
C. 3
D. 4

C
In Figure 3C5, the 1 μF capacitor is connected to a potentiometer that is used to:
A. Increase gain.
B. Neutralize amplifier.
C. Couple.
D. Adjust tone.

D
What is the purpose of a coupling capacitor?
A. It blocks direct current and passes alternating current.
B. It blocks alternating current and passes direct current.
C. It increases the resonant frequency of the circuit.
D. It decreases the resonant frequency of the circuit.
A
A capacitor is sometimes placed in series with the primary of a power transformer to:
A. Improve the power factor.
B. Improve output voltage regulation.
C. Rectify the primary windings.
D. None of these.
A
A transformer used to step up its input voltage must have:
A. More turns of wire on its primary than on its secondary.
B. More turns of wire on its secondary than on its primary.
C. Equal number of primary and secondary turns of wire.
D. None of the above statements are correct.
B
A transformer primary of 2250 turns connected to 120 VAC will develop what voltage across a 500-turn secondary?
A. 26.7 volts.
B. 2300 volts.
C. 1500 volts.
D. 5.9 volts.
A
What is the ratio of the output frequency to the input frequency of a single-phase full-wave rectifier?
A. 1:1.
B. 1:2.
C. 2:1.
D. None of these.
C
A power transformer has a single primary winding and three secondary windings producing 5.0 volts, 12.6 volts, and 150 volts. Assuming similar wire sizes, which of the three secondary windings will have the highest measured DC resistance?
A. The 12.6 volt winding.
B. The 150 volt winding.
C. The 5.0 volt winding.
D. All will have equal resistance values.
B
A power transformer has a primary winding of 200 turns of #24 wire and a secondary winding consisting of 500 turns of the same size wire. When 20 volts are applied to the primary winding, the expected secondary voltage will be:
A. 500 volts.
B. 25 volts.
C. 10 volts.
D. 50 volts.
D
In a linear electronic voltage regulator:
A. The output is a ramp voltage.
B. The pass transistor switches from the “off” state to the “on”” state.
C. The control device is switched on or off, with the duty cycle proportional to the line or load conditions.
D. The conduction of a control element is varied in direct proportion to the line voltage or load current.
D
A switching electronic voltage regulator:
A. Varies the conduction of a control element in direct proportion to the line voltage or load current.
B. Provides more than one output voltage.
C. Switches the control device on or off, with the duty cycle proportional to the line or load conditions.
D. Gives a ramp voltage at its output.
C
What device is usually used as a stable reference voltage in a linear voltage regulator?
A. Zener diode.
B. Tunnel diode.
C. SCR.
D. Varactor diode.
A
In a regulated power supply, what type of component will most likely be used to establish a reference voltage?
A. Tunnel Diode.
B. Battery.
C. Pass Transistor.
D. Zener Diode.
D
A three-terminal regulator:
A. Supplies three voltages with variable current.
B. Supplies three voltages at a constant current.
C. Contains a voltage reference, error amplifier, sensing resistors and transistors, and a pass element.
D. Contains three error amplifiers and sensing transistors.
C
What is the range of voltage ratings available in Zener diodes?
A. 1.2 volts to 7 volts.
B. 2.4 volts to 200 volts and above.
C. 3 volts to 2000 volts.
D. 1.2 volts to 5.6 volts.
B