Algebra II Flashcards

(108 cards)

1
Q

Always check your solutions in the original equations because…

A

Manipulating the original equations sometimes causes extraneous (false) solutions

This includes squaring and absolute value stuff

How well did you know this?
1
Not at all
2
3
4
5
Perfectly
2
Q

What is the end goal of completing the square

A

Find solutions to an equation

By first creating a perfect square

ex. of a perfect square: (x-3)2 = x2-6x+9

How well did you know this?
1
Not at all
2
3
4
5
Perfectly
3
Q

Anytime you are dealing with algebraic inequalities

A

Check everything on a numberline!

Linear or quadratic…

And check the “equals to” for the domain as well

How well did you know this?
1
Not at all
2
3
4
5
Perfectly
4
Q

When factoring cumbersome quadratic equations. Here is a good trick

A

Just use the quadratic formula, but don’t simplify the solutions of the formula to an integer, leave it as the most simplified fraction, from there, you can “back-track” that solution to create the equivalent ax+b…

How well did you know this?
1
Not at all
2
3
4
5
Perfectly
5
Q

Completing the square process

start: 3x2 + 10x - 8 = 0
end: x = 2/3 or -4

Great practice is deriving the quadratic equations from

ax2 +bx +c = 0

A
  1. Divide as appropriate to ensure the coefficient of the highest power is = to 1
  2. Move the constant term to the other side
  3. Take half of the value of the coefficient on the first-degree term of the variable, square the result of the halving, then add to both sides.

Say you are halfing and squaring b… The half part is what creates the perfect sqare (x+b/2)2

  1. Factor the side of the equation that’s a perfect square trinomial (write it simplified like (x-3)2)
  2. find the square root of both sides (be sure to put the plus/minus in front of the non-variable square root)
  3. Solve for the variable
How well did you know this?
1
Not at all
2
3
4
5
Perfectly
6
Q

Completing the square on two variable polynomials

start: x2 + 6x + 2y2 - 8y + 13 = 0
end: (x+3)2 + 2(y-2)2 = 4

A
  1. Combine all of the constants to the other side
  2. Divide as necessary to make the highest “x” coefficient = 1
  3. Factor out the constant of the other variable and leave it
  4. Complete the squares on both sections and you have the result
  5. The result is often an equation for a conic section
How well did you know this?
1
Not at all
2
3
4
5
Perfectly
7
Q

How many solutions are in a cubic equation

A

Up to 3

How well did you know this?
1
Not at all
2
3
4
5
Perfectly
8
Q

What are quadratic-like trinomials

A

ax2n + bxn + c = 0

Solve by factoring them, then find the cubed root

How well did you know this?
1
Not at all
2
3
4
5
Perfectly
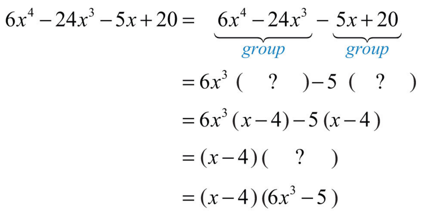
9
Q

When are you going to start jumping to factoring by grouping?

A

When you see a cubic polynomial or higher power, that can’t be simplified by factoring out the higher power from all terms

How well did you know this?
1
Not at all
2
3
4
5
Perfectly
10
Q

How to solve quadratic inequalities

A

Solve for solutions as normal, remember to flip the inequality as necessary.

Draw a number line with the solutions on it

Test the numbers to find out if the solution is neg or pos in that particular domain

If the result matches the inequality, then that is the domain of the solution

How well did you know this?
1
Not at all
2
3
4
5
Perfectly
11
Q

How to solve rational inequalities

ex. (x-2)/(x+6) < 0

A

Solve for zeros, make a sign line. Then find the domain that satisfies the inequality

How well did you know this?
1
Not at all
2
3
4
5
Perfectly
12
Q

When solving rational equations, what is the most likely method to accomplish it

A

Multiply out by the LCD (least common denominator)

! watch out for erroneous solutions (check answers)

How well did you know this?
1
Not at all
2
3
4
5
Perfectly
13
Q

Remember how you can use proportions so find solutions

a/b = c/d

ad = bc

and : b/a = d/c

A

Multiply it out and solve for solutions

How well did you know this?
1
Not at all
2
3
4
5
Perfectly
14
Q

What to do if you have a radical term in the equation and need to solve for roots

A

Square it (or cube or whatever), and check solutions!!!

How well did you know this?
1
Not at all
2
3
4
5
Perfectly
15
Q

What do you do if the equation has 2 radicals that can’t be combined

start: sqrt(3x +19) - sqrt(5x -1) = 2
end: x = 2, 34

(plugging in for a test shows that 34 is extraneous)

A
  1. Move the radicals so that only one appears on each side
  2. Square both sides of the equation
  3. Isolate the remaining radical on one side
  4. Simplify the coefficents by dividing
  5. Square both sides again
  6. Solve for the solutions
How well did you know this?
1
Not at all
2
3
4
5
Perfectly
16
Q

What to do if you have a negative exponent

A

Write it out as a reciprocal and solve

Or, factor out the GCF ex:

3x-3-5x-2 = 0

is

x-3(3-5x) = 0

When you solve for solutions with negative exponents, remember that you can never have zero in the denominator, so they won’t be solutions

How well did you know this?
1
Not at all
2
3
4
5
Perfectly
17
Q

Something to do if you have fractional exponents

A

Find a GCF that is the variable to whatever fractional power, and factor it out

How well did you know this?
1
Not at all
2
3
4
5
Perfectly
18
Q

Quick way to tell the highest power of a polynomial based on the graph

A

The number of humps + 1 is the highest order

line (x) = 0 humps

quadratic (x2) = 1 hump

cubic (x3) = 2 humps

quartic (x4) = 3 humps

How well did you know this?
1
Not at all
2
3
4
5
Perfectly
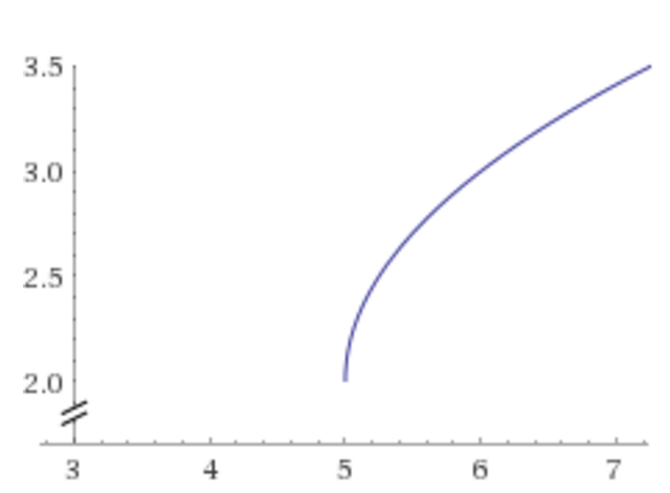
19
Q

A radical graph looks like:

A
How well did you know this?
1
Not at all
2
3
4
5
Perfectly
20
Q

A rational graph looks like:

A

y = 5 / (x-3)

How well did you know this?
1
Not at all
2
3
4
5
Perfectly
21
Q

Graph of a exponential curve:

y = abx

A

y = 5(3x)

They are always upward

How well did you know this?
1
Not at all
2
3
4
5
Perfectly
22
Q

Graph of a logarithmic curve

Gerneral form: y = logbx

A

Always downward

How well did you know this?
1
Not at all
2
3
4
5
Perfectly
23
Q

Graph of absolute value

A
How well did you know this?
1
Not at all
2
3
4
5
Perfectly
24
Q

Concerning roots from fractional exponents

A

They can be like even exponents, where the + and - root exists

How well did you know this?
1
Not at all
2
3
4
5
Perfectly
25
Even vs. odd functions
Even: you get the same y value for +x and -x Odd: you get opposite y values for +x and -x Even is symmetrical about the y axis, odd is symetrical about the x axis
26
What does it mean for a function to be one-to-one
If you calculate exactly one output value for every input value and exactly one input value for every output value. This means that the function has an inverse Functions with even exponents are automatically not one to one
27
Vertical line test vs. Horizontal line test
All "functions" pass the vertical line test Only one-to-one functions pass the horizontal line test
28
Piecewise function
One function that contains multiply functions for different domain ranges
29
Power vs. exponential
Power: y = x2 Exponential: y = 2x (much faster increase)
30
What is composition
f(g(x))... stuff like that
31
What is the difference quotient
Foundation of the derivative
32
Inverse functions (f-1(x))
Definition: f (f-1(x)) = x and f-1(f(x)) = x
33
How to solve for an inverse function
1. Replace f(x) with y 2. Swap all x's and y's 3. Simplify until you get one y! (try grouping) 4. Once you have "y=", that is the inverse function
34
Know the difference between relative and absolute maximums / minimums
35
Rational Root Theorem
factors of the constant divided by factors of the coeffiecient of the highest power What ever result works with synthetic division is a root, but remember when expanding through factoring that it is x +/- the opposite sign of the root
36
Descartes' Rule of Signs (Part 1)
A polynomial with xn as the highest degree will have at most, n roots. Count the number of times the sign changes in the polynomial, call that p, and that will equal the maximum number of positive roots of the polynomial. This includes the constant's sign!, and need to be in order If the number of positive roots isn't p, it is p-2, p-4 ... mult of 2.
37
Descartes' Rule of Signs (Part II)
A polynomial with xn as the highest degree will have at most, n roots. Evaluate the polynomial as f(-x). Count the number of times the sign changes in the polynomial, call that q, and that will equal the maximum number of negative roots of the polynomial. This includes the constant's sign! and need to be in order If the number of positive roots isn't q, it is q-2, q-4 ... mult of 2.
38
When dividing polynomials, what happens when synthetic division leaves a remainder
Rewrite the polynomial. A few changes... At the end, write the remainder as a numerator with the divisor as the denominator. Then put the constant to the left, then add the power x's. The final result will have a weird remainder, a constant, and a polynomial that is one degree lower than the original.
39
Property of the Remainder Theorem
If a polynomial f(x) is divided by the binomial x-c, the remainder of the division is equal to f(c) Say (x+2) is the divisor. If the remainder is -4 then f(c) = r or f(-2) = -4 This is valuable if doing the whole calculation raw is too cumbersome (great for computers)
40
Set notation with u and upside down u
41
How to quickly determine the horizontal asymptote of a polynomial divided by another polynomial
If the highest degrees of each polynomial are equal, find the ratio between the two coefficients. This will create a y value that is the intercept for the asymptote line
42
Quickly determine the vertical asymptotes of two polynomials divided by eachother
When the denominator equals zero
43
Quickly determine the oblique (slant) asymptotes of a polynomial divided by another polynomial
The degree of the polynomial in the numerator must be exactly one degree higher than the denominator. Divide it out... The binomial result is the equation for y =
44
Polynomial long division
45
Removable discontinuity vs. nonremovable discontinuity
46
How to determine a removable discontinuity in a rational function
Factor the numerator and the denominator. What ever term cancels out, the x value that makes that term zero is a removable discontinuity. Example:
47
What does it mean if a function has a removable discontinuity
A limit exists Solve for the removable discontinuity. Simplify the rational function, and plug in the root of the removable discontinuity and solve. The result is the limit
48
How to tell if approaching infinity or zero
zero = 1/x Infinite is if the numerator polynomial is of a higher degree than the denominator A constant is if the numerator and denominator polynomials are of the same degree
49
Approx value of "e"
2.718
50
General notation for log y = logb n is... y = ln n is...
by = n ey = n
51
Laws of logs
52
ln(e) = ...
1
53
Change of base
54
What are the four conic sections
Circle, parabola, ellipse, hyperbola
55
Wordy definition for a parabola
All the points that fall the same distance from the focus and the directrix
56
General Equation for a Parabola
Left / Right: (y-k)2 = 4a(x-h) Up / Down: (x-h)2 = 4a(y-k) Vertex is (h,k), 4a positive = right / up, 4a negative = left / down, the larger 4a is, the wider it is, focus is (0, a) or (a, 0), directrix is x/y = -a
57
Parabola depiction
58
Standard Equation for a circle
(x-h)2 + (y-k)2 = r2
59
Wordy definition of an ellipse
All the points where the sum of the distances from the points to the two foci are constant
60
Standard equation for an ellipse
Center (h,k) Major axis, minor axis a is half of the L/R axis b is half of the U/D axis
61
Two types of ellipse
62
Wordy definition of a hyperbola
All the points that the difference of the distances between the two foci are constant
63
Standard Equation for a Hyperbola
64
Hyperbola depiction
65
Quick ways to tell what conic section it is
Parabola - only one squared variable Circle - two squared variables, no fractions Ellipse - sum of two fractional squares Hyperbola - difference of two fractional squares
66
Quick way to tell what conic section when not in standard form
for: Ax2 + By2 + Cx + Dy + E = 0 If A = B: circle If A != B, and same sign: ellipse If A and B are different signs: hyperbola If A or B is zero: parabola
67
Image with all conic section standard equations
68
Three possible scenarios with a system of linear equations
One solution (where the lines intersect) Infinite number of solutions (same line) No solution (lines parallel)
69
Two most common ways to solve a system of linear equations
Elimination and substitution Eliminiation you just multiply, then add (each equation can be multiplied by a different constant)
70
Overall guide to substitution
Solve one of the equations for one of the variables x or y Substitute the value of the variable into the OTHER equation
71
What form is required for Cramer's Rule for solving a system of linear equations
a1x + b1y = c1 a2x + b2y = c2 and... d = a1b2 - b1a2
72
How to solve a system of 3 linear equations (this can be done for any system of equations as long as there are as many equations as there are variables)
1. Pick any two pairs of equations from the system. (Actually make two sets of systems of equations) 2. Eliminate the same variable from each pair using the Addition/Subtraction method. 3. Solve the system of the two new equations using the Addition/Subtraction method. (End up solving for one variable, then plug into one of these equations to solve for the other variable. Remember, not the original equation) 4. Substitute the solution back into one of the original equations (3 variable) and solve for the third variable. 5. Check by plugging the solution into one of the other three equations.
73
Overall Point of Decomposition / Expansion of rational polynomials
To get to a simpler term so you can integrate or inverse laplace
74
Overall Process For Partial Fraction Expansion
If its not 1 degree lower, do long polynomial division to get it to that point (be sure to keep track of the results/ remainders) Then immediately try to factor the denominator. This may result in a quadratic term in the denominator. Use synthetic division to get roots. Notice that the first and third cases are really special cases of the second and fourth cases respectively. Check out khan academy and http://archives.math.utk.edu/visual.calculus/4/partial\_fractions.1/
75
When solving nonlinear systems of equations... Some dead giveaways
If you have a complex root, they don't intersect (no solution) If you have a double root (the same solution appears twice), they are tangent to eachother
76
Powers of "i"
i = i i2 = -1 i3 = -i i4 = 1
77
Standard format of complex number
a +bi
78
adding complex numbers and subtracting complex numbers
(a+bi) + (c+di) = (a+c) + (b+d)i (a+bi) - (c+di) = (a-c) + (b-d)i
79
multiplying complex numbers
(a + bi)(c + di) = (ac - bd) + (ad + bc)i You can also just FOIL this and add like terms and change i2 to -1. Gives the format
80
What is a complex number's conjugate?
it is the same complex number, just an opposite sign of the imaginary part. The product of these two equals a real number: (a + bi)(a - bi) = a2 + b2
81
How to divide complex numbers
82
Matrix dimension notation
rows X columns
83
Square matrices, zero matrices, identitiy matrices
Even rows and columns, all zeros, and all zeros except ones going at a diagonal from the top left to bottom right
84
How to add or subtract matrices
Have to be the exact same size, add or subtract the corresponding position
85
Scalar multiplication fo a matrix
Just multiply each element by the constant
86
The required dimensions to multiply two matrices
Say two matrices of dimensions [a, b] \* [c, d] b must equal c, and the resulting dimensions are [a, d]
87
Mechanics of matrix multiplication
88
What is an additive inverse matrix
When you add it to the original matrix, you get a matrix of all zeros (all matrices have them, but this is not the case for multiplicative inverses)
89
What happens when a matrix is multiplied by an identity matrix (all zeros with a one diagonal)
Maintains the original matrix
90
What does multiplicative inverse mean
The matrix, A, is the multiplicative inverse of the other (denoted A-1), if the result of the two is all zeros with a diagonal of ones
91
Quick way to get an inverse of a 2 x 2 matrix
(Multiply out the scalar)
92
There are ways to get the inverse of larger matrices, but it's fairly complicated. It involves determinates and cofactors
93
How to solve a system of equations with matrices (great for computers and calculators)
Rules 1. All the equations must be linear. With as many equations as there are variables. 2. Create a square coefficient matrix, A. Create a constant matrix, B. B contains all of the constants, sign wise, as if they were on the other side of the equation than the variables. 3. Find the multiplicative inverse of matrix A. 4. Multiply A-1 x B. 5. Result is a column of the solutions.
94
How to divide matrices
Mutiply one matrix by the inverse of another
95
What is the difference between a sequence and a series
A sequence is a list of numbers, a series is the sum of the numbers in that list. The true definition of a sequence is a function whose domain cositst of positive integers
96
Sequence notation
Example: {an} = {n2 -1} a10 = 99
97
How to create an alternating sequence (pos to neg to pos forever)
{-1n x n}
98
Arithmetic sequences
Constant increase, d, between the integers formula an = an-1 + d
99
Geometric sequence
Each term is different from the one that follows it by a common ratio gn = rgn-1
100
Summation notation
Add all numbers genernated from the function ak, starting at the k value all the way to the n value
101
Sum of the first n terms of an arithmetic sequence
Sum = n/2 (a1+an)
102
Sum of the first n terms of a geometric sequence
r is the ratio, n is the number of terms
103
Sum of an infinite geometric series
r is the ratio, g1 is the first term
104
How many subsets are in a set
if a set A has n elements: 2n subsets
105
What is a union of sets
Combining
106
What is an intersection of sets
The resulting set is only what both sets had. Notated as an upside down U
107
Relational equation of union and intersection
108
Interesting factorial property
n! = n\*(n-1)!