what is the initial injury that triggers the immune response in a transplant?
ischemia-reperfusion injury
Describe the mechanism of ischemia-reperfusion injury

Is ischemia-reperfusion injury worse in deceased or living donor transplants? Why?
deceased, brain death is associated with upregulation and activation of the complement cascade as well as generalized ischemia 2/2 activation of the sympathetic system in its attempt to increase cerebral perfusion pressure
What are some ways that the donor graft can be damaged during harvesting?
Why are HLA proteins central in the discussion of alloantigens when speaking of transplant rejection?
they are highly polymorphic, widely expressed, and capable of eliciting a uniquely large polyclonal T cell response
Describe class 1 HLAs
Describe class II HLAs
What other alloantigens in the immune system (other than HLA) can cause rejection despite identical HLA complex genes?
minor histocompatibility antigens
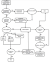
Know this schematic: APC and T cell interaction and the anti-rejection med targets

What are the different categories of methods of presentation of APVs to recipient T cells?
direct, indirect, semi-direct

What major cell line makes up adaptive immunity? How do they contribute to rejection?
T cells
What major cells are present in innate immunity? What are their functions?

What is the leading cause of death in patients under the age of 45?
trauma
What is the number one cause of death in the first hour of trauma?
hemorrhage
What should the pre-hospital fluid resuscitation be like for penetrating trauma patients?
Patients with penetrating injuries, who received very little fluid resuscitation until they reached the operating room (OR) had a higher rate of survival than patients who were resuscitated in the prehospital phase and in the trauma bay.6 Additionally, they had fewer complications and shorter lengths of stay.
What is the pre-hospital recommendation on tourniquet use?
all law enforcement, fire, and emergency medical services, and concerned citizens be supplied with and trained on how to apply tourniquets
low rate of complications, but attention must be paid to tourniquet time
How do you assess airway in trauma patients?
Describe the use of medication in RSI?

How do you manage a difficult airway in the trauma bay?
How do you perform a cricothyroidotomy?
How do you assess breathing in a trauma patient?
Diagnose tension pneumothorax?
How do you manage tension PTX?
How do you assess circulation in the trauma patient?