Bethesda classification 1
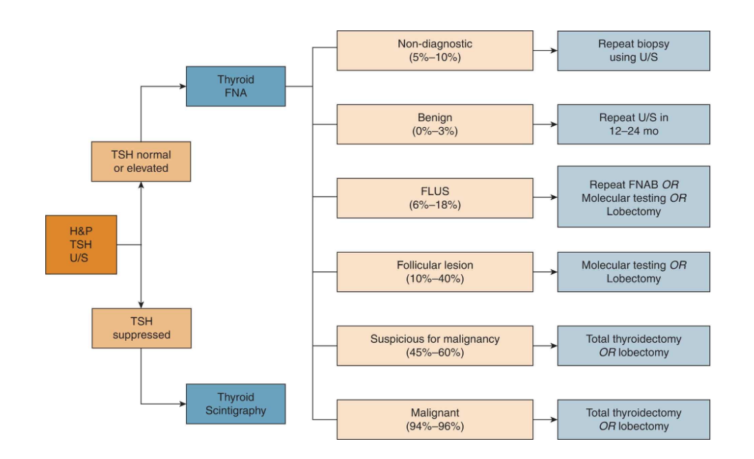
Non diagnostic - Repeat biopsy (4 weeks)
Bethesda classification 2
Benign - Repeat U/S in 12-24 months
Bethesda classification 3
Follicular cells of undetermined sig - Repeat FNAB
Bethesda classification 4
Follicular cells - lobectomy
Bethesda classification 5
Suspicious for malignancy - lobectomy or thyroidectomy
Bethesda classification 6
Malignant - thyroidectomy
Commonly injured area of RLN
At insertion of the cricothyroid membrane
Relationship of superior parathyroid to RLN
Posterior and lateral
Relationship of inferior parathyroid to RLN
Anterior and medial
common complication of total thyroidectomy
hypocalcemia in 10-20% patients, treated with calcium and vitamin D supplements. (dont forget thyroid replacement therapy)
Indications for post op radioiodine ablation
high risk (vascular invasion, etc) residual disease. metastatic disease. Positive lymph nodes. Follow thyroglobulin levels post op after total thyroidectomy.
Size of suspicious nodule needing biopsy, non suspicious nodule?
1 cm suspicious 1.5-2 cm non suspicious.

Indications for thyroid scitigraphy and information that can be learned
Patient with suppresed TSH and a thyroid nodule.
Can determine if patient has Grave’s disease and a potential cold, cancerous nodule, or if due to hot nodule (which is always benign)

Test needed pre op before thyroidectomy for thyroid malignancy
Ultrasound of central and lateral neck compartments.

Level 6 nodes for neck
hyoid bone superiorly
Brachiocephalic inferiorly
Carotid sheath laterally (peri thyroid nodes)
Level 1 nodes (neck)
Submental and submandibular gland. Above the hyoid, medially
Level 3/4 nodes neck
Along the jugular to the lateral border of the SCM
Level 5 nodes neck
lateral to the SCM
Indications for lobectomy in papillary thyroid cancer
< 1 cm mass (1-4 do total thyroidectomy)
If level 3 node is positive, subsequent LN dissection
Level 3 and 6 (always level 6 if doing neck dissection)
Percentage of patients with RLN paresis after thyroidectomy
10% (< 1% of permanent problems)
Used to support thyroid function after surgery prior to receiving radioiodine therapy
recombinant TSH (instead of synthroid)
Patient with new diagnosis of thyroid nodule and RET proto-oncogone gets what workup?

Percent of medullary thyroid cancer that is familial
25% (most sporadic)