Explain the physiology of thermoregulation
What is thermoregulation?
Thermoregulation = mechanism by which mammals maintain a body temperature by tightly controlled self regulation, no matter what the temperature of the surrounding environment is.
Human core temperature - 37 oc
Controlled by the hypothalamus

Physiology of thermoregulation:
What sensors are involved?

Physiology of thermoregulation:
Integration centre and efferent part?

Define fever
Fever = an abnormal elevation of core temperature as part of a specific biologic response mediated and controlled by the CNS.
CDC defines it as any temperature aobe 38oc.
Current covid guidance = any temp above 37.7
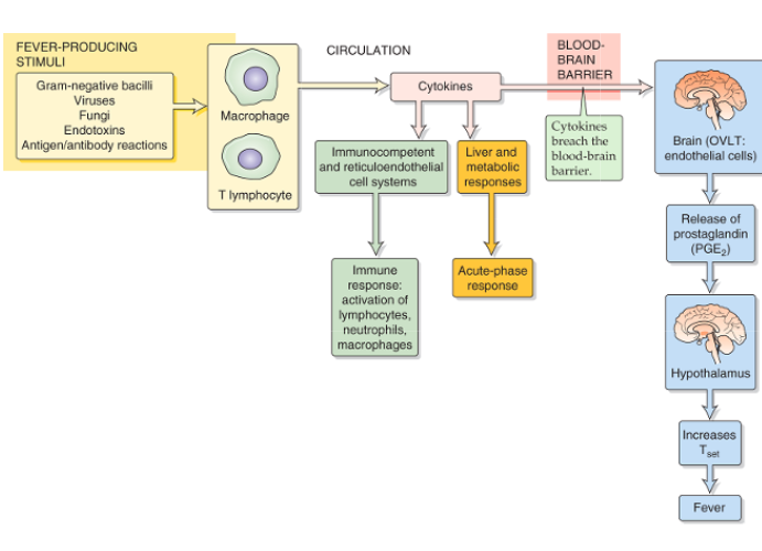
Explain the pathophysiology of fever
What is the purpose of fever?

What are the pathological effects of fever on the body?

Define pyrexia of unknown origin
BMJ = Pyrexia of unknown origin = temperature > 38.3 on several separate occasions, duration of fever > 3 weeks ,appropriate initial diagnostic work up which does not reveal cause of the fever.
Oxford handbook definition = temperature of over 38.3 for over 3 weeks without any obvious cause despite investigation
Non infectious causes of fever?
Non infective:
malignancy –> leukaemia, fever and night sweats – prognostic of the severity
endocrine à thyrotoxicosis
recreational drugs à amphetamines, cocaine, MDMA
prescribed drugs à ssri AND Serotonin syndrome, drug fever w new drugs
Rheumatological à RA, Gout, IBD,
Common infectious causes of fever?
PCP- pneumocystis pneumonia - fungus pneumocystic jirovecii (often linked to HIV / immunosuppression).

What are the causes of fever?
Noninfectious causes:
Infectious cause: acute response to infection - any part of the body where infection can develop e.g :
What is serotonin syndrome and what type of fever does it cause?
Serotonin syndrome = excess serotonin in the body leading to severely raised temp above 40oc
Presents with altered mental status (agitation/excitement/confusion/coma), altered meuromuscular excitability (muscle spasms, tremor, rigidity, hyperreflexia) and autonomic instability ( hyperthermia > 40, tachypnoea, tachycardia, diaphoresis, mydriasis (pupillary dilation)
Can proceed to rhabdomyolysis –> kidney then needs to filter breakdown product of muscle (myoglobin) which can induce AKI
Causes of serotonin syndrome: SSRI/SNRI/ MAOI’s - careful with switching SSRI’s, ensure washout before starting new one.
Illegal drugs - methamphetamins, cocaine, MDMA
Tx- cooling, fluid resucitation and dialysis for AKI
What is a drug fever?
Drug fever = fever coinciding with administration of a drug, disappearing after the discontinuation of the drug when no other cayse for the fever is evident.
5 Categories - hypersensitivity reactions, altered thermoregulatory mechanisms, reaction to adminstration method, reactions direct extension of normal drug effect, idiosyncratic reactions
Idiosyncratic reactions include:
1) malignant hyperthermia - in response to GA - sudden onset muscle rigidity, metabolic acidosis, haemodynamic instability
2) neuroepileptic malignant syndrome - dopamine depleting agents e.g. haloperidol - high fever, muscle rigidity, altered mental state,
3) serotonin syndrome - excess 5HT
Identify and classify common/ important causes of fever and understand demographics/ RF’s associated with each cause:
Polymyalgia rhematica:
Who commonly presents with this/ Rf’s?
Identify and classify common/ important causes of fever and understand demographics/ RF’s associated with each cause:
SLE
SLE = chronic multi system disorder - most commonly affecting women during reproductive years.
Characterised by presence of antinuclear antibodies
Involves skin and joints, serositis, nephritis and haemotological cytopenias, neurological manifesations can occur.
Key diagnostic features: malar (butterfly) rash, photosensitive rash, discoid rash. Plus fatigue/WL/fever/ ulcers/ arthraligia/ lymphadenopathy/ HTN
RF’s: Female, age 15-45 yrs, african/asian descent in europe and US, drugs (AE: carbamazepine, phenytoin, DMARD - sulfasalazine)
Identify and classify common/ important causes of fever and understand demographics/ RF’s associated with each cause:
Rheumatoid arthritis
Key features of fever history?
Key features of examination in fever?
Key investigations for fever?
Management of FUO?
What are the acute phase proteins?
APP - proteins that change serum concentration by > 25% in response to inflammatory cytokines - IL1/IL6/TNFa
Positive acute phase proteins increase conc by 25% in response to inflammation, negative APP decrease conc by 25% in response.
Positive: CRP, complement C2/C4, serum amyloid A
Negative: Albumin (production falls to allow AA’s for positive APP production), transferrin

Common causes of FUO in adults?
