What is polling?
Job maintained by the CPU with relation to I/O.
What is interruptions?
whenever a device requires attention, instead of waiting for the CPU to ask for that, the device is going to notify the CPU. The CPU will stop its normal execution and help the device.
In addition, there’s an array in memory of the interruption routine. That is, for each interrupt there’s a specific behaviour.
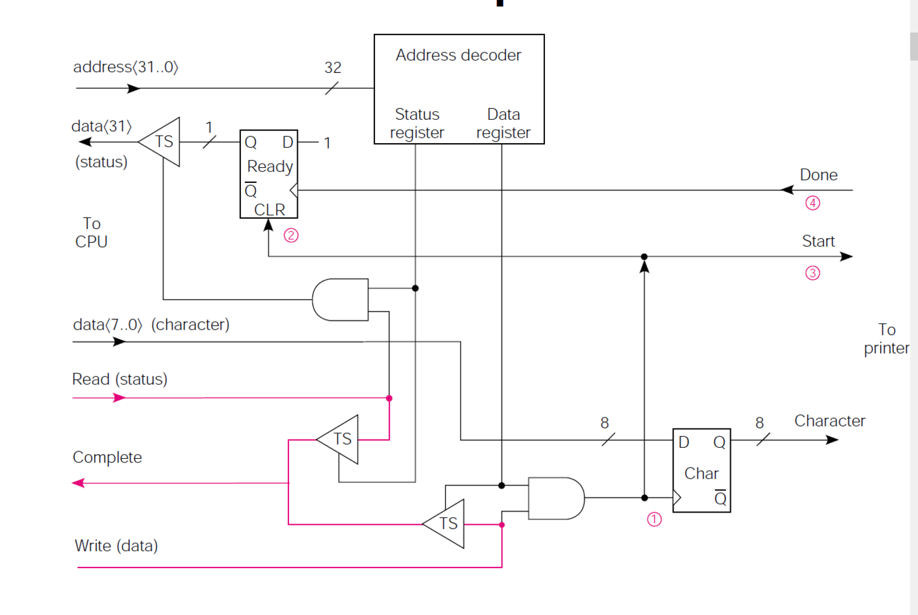
What is the difference between control line, address line and data line
What is the purpose of each instruction/register

Address decoder:
CPU data register(data bus)
Simultaneously
On device:
what is the job of the status register and output register?
which bits of these registers is used?
Analyse each step







What are the basic steps which occur in each device software?
Solve and name important points from this question


Explain the concept of write allocate, write-back and reread