Misc Flashcards

(45 cards)

1
Q

What are the stages of renal failure

A

Stage 1 - creatinine 1.5 to 1.9 times baseline Stage 2 - between 2 - 2.9 times Stage 3 - >3 times or creatinine >400 or initiation of RRT

How well did you know this?
1
Not at all
2
3
4
5
Perfectly
2
Q

How does Loperamide work?

A

Invitro and animal stusides show that loperamide works by:

  1. It binds to the opiate receptors in bowel wall and prevents acetylcholine and prostaglandin release thereby slowing down peristalsis. This increases intestinal transit time and allows resorption of fluid from the luminal contents thereby making them more solid.
  2. It also increases resting anal tone thereby reducing incontinence and urgency
How well did you know this?
1
Not at all
2
3
4
5
Perfectly
3
Q

How do you classify burns depth?

A
How well did you know this?
1
Not at all
2
3
4
5
Perfectly
4
Q

What factors drive tissue edema

A

Ocotic pressure gradient (or colloid osmotic pressure) - generated by proteins (draws fluid into veins)

Hydrostatic pressure gradient (pushes fluid out at arterial capillary end)

How well did you know this?
1
Not at all
2
3
4
5
Perfectly
5
Q

Where are small bowel diverticulae located? which part of intestine is it most common in? What are the presenting symptoms and management?

A

They are false diverticuale located in the anitmesenteric border (c.f. meckels). Most common in duodenum>jej>ileum (2-5% of patients)

Usually asymptomatic and does not need any treatment. but can present with:

abdo pain

bleeding

obstruction

Intussuscpetion

perforation

bacterial overgrowth

Treatment is directed by symptoms

How well did you know this?
1
Not at all
2
3
4
5
Perfectly
6
Q

How can you differentiate jejunum from ileum intraop?

A

JEJUNUM

  • proximal 2/5th
  • thicker wall
  • wider bore
  • longer vascular arcades

ILEUM

  • distal 3/5th
  • thinner wall
  • narrower
  • shorter, more dense arcades
How well did you know this?
1
Not at all
2
3
4
5
Perfectly
7
Q

Management of Meckels

A

Asymptomatic and found on imaging > no surgery. Average lifetime risk of complications 5%. Chance of death even less. on avg, 800 patients will need surgery to save 1 life if these are operated on.

Asymptomatic found intra-op

  • <18yrs - resection and anastamosis
  • adults
    • ​palpable abnormality - resect
    • no palpable abnormaltiy - leave

symptomatic - resect

segmental resection with 1 cm margin nd anastamosis.

Diverticulectomy is an option if no palpable tissue at base, neck <2cm wide and diverticulum is not short and wide.

How well did you know this?
1
Not at all
2
3
4
5
Perfectly
8
Q

describe the pathogenesis of inguinal hernias

A

teh pathogenesis of inguinal hernia is multifactorial:

  1. Persistence of patent processus vaginalis. However post mortem studies show that up to 30% of patients with a patent PV do not have an inguinal hernia
  2. collagen disorder - henrnias in general develop in patients with a low ratio of collagen 1 : 3.
How well did you know this?
1
Not at all
2
3
4
5
Perfectly
9
Q

Picture of the structures encountered during lap hernia

A
How well did you know this?
1
Not at all
2
3
4
5
Perfectly
10
Q

Picture of the nerves around inguinal canal

A

Relevant nerves are

Iliohypogastric (lower abdo wall) -

Ilioinguinal (scroutm/labia)

lateral femoral cutaneous (lat thigh)

femoral branch of GF nerve (lat thigh)

Genital branch of GF (scrotum/labIA)

How well did you know this?
1
Not at all
2
3
4
5
Perfectly
11
Q

what proportion of patients develop post hernia pain? What are risk factors and how can you reduce the incidence

A

Post hernia repair pain is reported in up to 40% of patients. However most of these settle within 3 months. the incidence of ongoing severe pain after 3 months is approximately 2-3 %.

Phases of pain -

  • Inflammatory pain - initial pain due to inflammation (throbbing). should settle within 2 months in abscense of a cause.
  • Neuropathic pain - due to nerve injury/ entrapment/abnmormal neuroma development - persists beyond 3 months.

Risk factors

  • young age
  • Female gender
  • Pre-op pain
  • Severe post op pain
  • History of chronic pain
  • post op complication
  • re-do surgery
  • Anterior hernia repair

Risk reduction

  • use of abssorvable sutures to secure mesh
  • use of fibrin glue (tissseal) inseatd of tacks or sutures
How well did you know this?
1
Not at all
2
3
4
5
Perfectly
12
Q

How would you manage post hernia pain?

A

I would investigate any patient who has persistent pain beyond 8 weeks. If no underlying cause seen then neuropathic pain is diagnosed after 3 months from surgery.

Investigation - MRI to look for mesh migration/ collection/ hernia recurrence or adductor tendinitis.

Treatment

  • simple analgesia
  • referral to pain team for
    • ​Nerve block - can be repeated weekly in an attempt to break the pain cycle.
    • Medical neurolysis - with phenol
  • Surgical
    • ​Trippple neurectomy and mesh explantation with new mesh implant (success rate in treating pain 75-90%). Iliohypogastric, ilioinguinal and genitofemoral nerves excised. Selective neurectomy may be performed if previous nerve block has identified a specific culprit nerve
How well did you know this?
1
Not at all
2
3
4
5
Perfectly
13
Q

What is abdominal compartment syndrome? What are the causes?

A

New organ dysfunction in presence of raised intra-abdominal pressure (>20mmHg) (note for extremity compartment syndrome, a difference of 30mmhg between diastolic and compartment pressure is used)

Causes

Burns

trauma

vascualr surgery

peritonitis

Severe SIRS with third spacing

major surgery

How well did you know this?
1
Not at all
2
3
4
5
Perfectly
14
Q

What knock on effect does abdominal compartment syndrome have?

A

Cardiovascular

  • decreased cardiac output due to decresed venous return
  • direct pressure on heart

Resp

  • hypoxia and fatugue in spont breathing patient
  • barotrauma in ventillated patients due to incresed airway pressure

Kidney

  • acute kidney injury and decresed urine output due to
    • compression of renal vein
    • renal artery constriction due to decrease cardiac output

CNS

  • decreased cerebral perfusion pressure due to increased ICP due to increased abdo pressure

GI tract

  • mesenteric vasoconstriction
How well did you know this?
1
Not at all
2
3
4
5
Perfectly
15
Q

Treatment for Abdominal compartment syndrome

A

Treat if new organ dysfunction and IAP>20mmhg

LUMINAL drainage

  • NG
  • flatus tube
  • IDC

Extra Luminal drainage

  • paracentesis
  • drain large retroperitoneal collection
  • drain large intra-abdominal fluid collections

Medical

  • Aanalgesia
  • Muscle relaxants and paralysis with intubation
  • Change to pressure control mode on ventillator
  • Reduce fluid overload
  • Manage in supine position

Surgical

  • decompressive laparotomy with temporary closure
How well did you know this?
1
Not at all
2
3
4
5
Perfectly
16
Q

What is coeliac diasease? how is it diagnosed? what are the differentials?

A

Coeliac dis is an autoimmune disorder affecting the small bowel and triggered by gluten. It is charcaterised by mucosal inflammation, villous atrophy and crypt hyperplasia.

Diagnosis is by coeliac antibodies (anti gliadin and anti tTG IGA) and multiple duodenal biopsy.

Differentials:

  • tropical sprue
  • IBD
  • radiation enteritis
  • viral eneteritis
How well did you know this?
1
Not at all
2
3
4
5
Perfectly
17
Q

causes of splenomegaly

A
How well did you know this?
1
Not at all
2
3
4
5
Perfectly
18
Q

What are PaO2/Fio2 ratios and A-a gradient?

A

Pao2/Fio2- ratio is used to diagnose ards and is an important paratmeter for assesing presence of organ failure. Pa02 is Partial pressure of in arterial blood.

Normal ratio = 400 -500

<300 mild failure

<200 moderate

<100 severe

PaO2 obtained from blood gas. e.g in normal young adult fio2 = .21 Hence PaO2 should be .21x500 = 105 mm Hg.

Fi02 estimation - RA = 20%, 2L = 25, 4L = 30, 8L = 40, 12L = 50

A-a gradient stands for differencebetween partial pressure of O2 in alveoli - artery. PAO2 (alveolar) is calculated from alveolar gas equation but it is usually 4+age/4 more than Pa02. Hence for 40 yr old it should be 4+10=14 more than PaO2.

A-a grad is increased in V/Q mismatch, ARDS, pneumonia. Hyper or hypoventillation can be assessed by low or high PaCo2 since co2 diffuses across alveoli very easily. hence low PaCo2

How well did you know this?
1
Not at all
2
3
4
5
Perfectly
19
Q

Symptoms or signs of NF1

A

requires 2 or more of the following:

CAFESPOT

C = Cafe au lait (6 at any time)

A = Axillary freckling

F = fibromas

E - eye signs (Lisch nodule whihc are hamatomatpus deposit on iris)

S = skeletal deformities (sphenoid wing dysplasia, leg bowing)

P = Pheochromocytoma / positve family history

OT - optic nerve tumor (glioma)

20
Q

Compopnents of CREST syndrome

A

Calcinosis

raynauds

Esophageal dysmotility

sclerodactyly

telegectasia

21
Q

How are Neuroendocrine tumors staged?

A

Several staging systems have been proposed for Neuroendocrine tumors, eg WHO staging (NEN Grade 1-2, NEC) and AJCC (TNM). Moreover teh staging vories depending on the site of the primary.

Appendix and pancreatic NET are often staged on their size:

T1 = <2cm

2 = 2-4 cm

3 = >4cm (or mesoappx involvement or duodenal/CBD involvement)

T4 = adjacent organs

N1= nodes

M1 = mets

1a - liver mets

1b = extra hepatic mets

1c = both

NET for stomach, SB and colon are staged based on size or depth of invasion

T1 = lamina propria or submucosa (or <1cm for stomach and SB; <2cm for colon)

2 = into muscularis propria (>1cm for stomach/SB; >2cm for colon)

3 = into subserosa

4 = adjacent organs

N1 = nodes (for SB - N1 = 12 nodes, N2 >12 nodes or >2cm node)

M as above

Tumor characteresctics are further refined based on

  • differentiation (well diff vs poorly diff)
  • grade (low, inetrmediate and high - calculated from mitotic count and Ki67)
  • Mitotic count (<2; 2-20; >20) per 10 HPF (or 2mm2)
  • Ki67 index (<3%; 3-20; >20)
22
Q

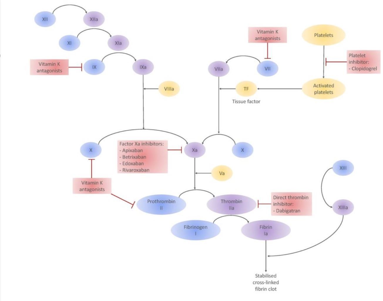
coagulation cascade with blocking points for important drugs

23
Q

Chromogranin A is used as a marker of neuroendocrine tumors. What are some causes of a false positive result?

A

False positive result can be due to:

  • PPI therapy or atrophic gastritis
  • Renal impairement (cleared by kidneys)
  • heart disease
  • hypertension
  • Rheumatoid arthritis
  • IBD
  • food intake (hence sample is drawn in fasted state)
  • exercise
24
Q

What are the safe doses for local anesthesia and how do you calculate it?

A

SAFE DOSE

  1. Lignocaine
    1. without adrenaline = 3ml/kg
    2. with adrenaline = 7 ml/kg
  2. Bupivacaine (marcain) = 2mls/kg
  3. Ropivacaine (Naropin) = 3 mls/kg

Calculation

  • safe dose (mls) x (weight in kg/10) x (1/concentration)
  • e.g for o.5% lignocaine with adrenaline in 70 kg patient = 7 x 70/10 x 1/.5 = 7 x 7x 2 = 98 mls
  • 0.75% Ropivacaine in 70 kg = 3 x 7 x 1/0.75 = 21 x 1.3 = 28 mls
25
Factors used in prognostication of NET vs GIST
**NET** * Mitotic count (\<2; 2-20; \>20) * Ki67 (\<3, 3-20; \>20) * Grade (low, moderate, high) based on above 2 * Differentiation (Well vs poorly) **GIST** * Mitotic count (\<5 vs \>50) * tumor size ( \<2cm, 2-10 cm, \>10 cm) * Location (SB worse than stomach * metastatic desease
26
Outline your recommendation for TPN formula
* **Calories**: 35–40 kcal/kg/day. * **Volume**: 30 ml/kg/day. * **Ratio**: 50% carb; 30% lipid and 20% protein. * **Electrolytes**: Na 1.5 mmol/kg/d; Cl 1.3 mmol/kg/d; K 1 mmol/kg/d;PO4 1 mmol/kg/d; Mg 0.2 mmol/kg/d; * **Trace elements**: Zinc, manganese, Fe — given as multivitamin preparation. * **Essential fatty acids**: 15 g each of arachidonic acid and linoleic acid/day. * Adjust each requirement according to bloods and extent of illness.
27
What preop preparation is needed for living donor transplant (e.g kidney)?
1. Assess Immune compatibility (HLA class 1 and II) 2. Assess future risk of organ failure in donor e.g. HTN, DM 3. Assess Function, check both kidneys functioning 4. Assess structure - CTA, assess access 5. Rule out communicable diseases - HIV, CJD, CMV, EBV 6. Rule out malignancy 7. psychosocial support
28
How to increase graft survival in transplant recipients?
1. Living donor better than cadeveric donor 2. preservation 1. cooling 2. Wisconsin solution 3. HLA / ABO / other immune comapatibility 4. recipient 1. optimize medical co-morbidieties - e.g DM 2. Immunsuppression
29
Types of transplant rejections, diagnosis and treatment
**HYPERACUTE** occurs within minutes due to presence of pre-formed Abs against donor HLA or ABO Ags Rx difficult – can try plasmapheresis & Ig infusion if Dx made early **Acute early rejection** 5/7 (& up to 10 days) after transplant Cell-mediated hypersensitivity involving _CD8 cells_ Manifests as: deterioration in renal fx Ix: Bx Rx: steroids **Acute late rejection** Occurs \>10 days in pts suppressed with prednisone & azathioprine Caused by binding of Ig and complement Manifests as: deterioration in renal fx Ix: Bx Rx: steroids **Chronic / late rejection** Months or years after initial transplant Accumulation of T-cells & macrophages → delayed hypersensitivity Manifests as: deterioration in renal fx Resistant to therapy; graft loss will eventually occur
30
Indications for liver transplantation
* Acute liver failure * Cirrhosis with complications (e.g. variceal bleeding). MELD \>15 needed (start assessment once MELD 10) * Liver neoplasm * HCC * Large adenoma * liver based Metabolic diseases with sytemic effects * Wilson * Hemochromatosis * Amyloidosis * Alpha 1 antitrypsin def * Cystic fibrosis
31
immunesupressive drugs
Immunosuppressive drugs **Antimetabolites** – eg Azathioprine, cyclophosphamide inhibit nucleic acid synthesis → limit ability of activated lymphocytes to clonally expand **Corticosteroids**: Anti-inflammatory effect → Suppress T-cell activation (↓ TH1 + 2 cell activation) → ↓ cytokine production (esp IL-2) / chemokines, alter phospholipase A2 activity → ↓ PG, LT, PAF levels Suppress mast cell degranulation ↓ capillary permeability indirectly by inhibiting mast cells and basophils ↓ expression of COX-II and PG synthesis **Calcineurin inhibitor**s – eg Cyclosporine, tacrolimus Inhibit the production & release of IL-2 by TH cells.. & interfere with release of IL-1 by macrophages.. & B cell proliferation I**nhibitors of mammalian target of rapamycin (mTOR**) – eg sirolimus **Polyclonal antithymoblast or antilymphocyte globulin (ALG) & antithymocyte globulin (ATG)** **Monoclonal Ab therapy**
32
Causes of malignancy in transplant patients
Transplant aptients are at risk of malignancy due to multipe reasons: 1. Immunosuression related 1. decreases the abiltiy of NK and T cells to identify and remove malignancy 2. reduces ability to to fight viral mediated malignancies 2. cancer in native kidney in patients with previous dialysis - unknown mechanism 3. Transmission of occult malignanacy from donor - rare 4. Recurrence of previous malignancy
33
which cancers are common in transplant recipients?
* Skin * cutaneous SCC * BCC * Melanoma * Merkel cell cancer * Kaposi's scarcoma (HHV 8) * Lymphoma (EBV) * HCC (Hep B/C) * TCC bladder (cyclophosphamide related) * Cervical cancer (HPV) * Anal cancer (HPV) * Kidney cancer - native kidney in patients who have had previous dialysis - unkown mechanism.
34
What is MTP? when would you activate it in trauma?
MTP is transfusion of 10 units of PRBC in 24 hrs (some experts consider it to be 10 units in 6 hrs). Several scoring systems have been validated, but the critical factor is recognizing that massive transfusion may be needed. It should be activated if the clinicican is concerned about massive transfusion need. ABC (assessment of blood consumption criteria) is 75% sensitive nad 86% specific. 2 of the following needs ot be met: 1. Penetrating injury 2. Posiitve FAST 3. BP \<90 4. Pulse \>120 Hypothermia should be prevented. Tranexemic acid shold be given if within 3 hrs from injury.
35
What MTP regime does your hospital use?
**Box 1** * PRC x2 * FFP x 2 * *give tranexemic acid if within 3 hrs of trauma* * *check FBC, Coag, ABG, K and Ca* ​**Box 2** * PRC x 4 * FFP x 4 * Cryo x 3 **Box 3** * PRC x 4 * FFP x 4 * Platelets x 1 (if needed - i.e. platelet count \<75) * *check FBC, Coag, ABG, K and Ca -. continue checking every 30 mins* *​Box 2 and 3 keeps cycling* ***Other factors: correct if*** INR \>1.5 --\> FFP 4 U fibrinogen \<1g/dl --\> Cryo x 3 Platelets \<75 --\> platelet x 1 ionized Ca \<1 --\> give calcium 10 mls **Rationale for the above regime:** * 1:1:1 for red cells, plasma and platelets * FFP takes time to thaw hence only 2 units in box 1 * Platelets drops last, often dosen't drop to low levels and scarce hence platelets are given last and only if platelet count \<75
36
what are keloids and how are they managed?
Keloids represent an abnormal tissue resopnse to trauma secondary to exagerrated fibroblast and collagen formation. **Management** *_Prevention_* * limit scars * silicone gel sheet dressing * try to make incisions in cosmetically less sensitive areas *_Treatment_* * Intralesional triamcenalone (40mg) or 5FU * Cryo * Radiation * Re-excise
37
cause and treatment of dupuytrens contracture
Pathogenesis of unkown but associated with proliferation of myofibroblasts causing contaction along with deposition of collagen. ultimately leads to contracture. Can be idiopathic, alc, liver disease, vibration tool use. Treatment may be: * Non-operative * Physiotherapy * Local injections of Triamcinolone * Irradiation * Operative * Fasciotomy * Z-plasty * Full thickness excision with grafting * Amputation of non-functional finger
38
stages of wound healing
HEMOSTATIS * 5-10 mins * platelet clot * fibrin mesh iNFLAMMATION * up to 3 days * recruitment of inflammatory cells EPITHLIALIZATION * up to 2 days * epithelial migrate along fibrin mesh up to dermis level FIBROPLASIA * 3-10 DAYS * fibroblast recruitment * collagen synthesis * contracture * Angiogenesis MATURATION * strength reaches 80% by 6 months * Collagen crosslinking, remodelling and wound contracture,
39
pathophys of atherosclerosis
The pathophysiology of atherosclerosis can be described in a histological step-wise fashion; 1.Fatty streaks •Focal thickening of the intima with accumulation of lipid-laden macrophages (foam cells) and extracellular matrix 2.Fibrous cap •Lesion becomes a well defined lipid core with a fibrous cap 3.Vasa-vasorum •Eventually the vasa-vasorum from nearby adventitia in-grows to supply to lesion, weakening the walls and causing remodelling 4.Fibrous plaque •Smooth muscle hypertrophy and consolidation of the deep lipid core characterises the fibrous plaque, which may have a relatively thin surface, vulnerable to rupture 5.Intra-plaque haemorrhage •Plaque neovascularization results in spontaneous haemorrhage and subsequent rupture and thrombo-embolism.
40
causes of marginal ulcers
●Poor tissue perfusion due to tension or ischemia at the anastomosis ●Presence of foreign material, such as staples or nonabsorbable suture ●Excess acid exposure in the gastric pouch due to gastrogastric fistulas ●Nonsteroidal anti-inflammatory drug use ●Helicobacter pylori infection ●Smoking treatment - * PPI 6 weeks * sucralfate * h pylori * smoking cessation perforation treatement- * stable - revise gastro jej * unstable - graham patch, drain and feeding tube
41
what are the sites of inetrnal herniation after RYGB?
three principal sites: 1. A mesenteric defect at the jejunojejunostomy 2. A space between the transverse mesocolon and Roux-limb mesentery (ie, Petersen's defect) 3. A defect in the transverse mesocolon in patients with a retrocolic Roux-limb
42
key principles in managing head injury
**Prevent secondary brain damage by preserving CPP** * intubate GCS \<9 * Prevent seizures * stop anticoagulation * ICP monitoring * Prevent hypoxia * Maintain PaCo2 \<30 * Nurse head end up * Hypertonic saline/ Mannitol * ventriculostomy/ decompressive craniectomy
43
How do you interpret TEG
44
NF1 signs and underlying pathology
Patients with NF-1 have a mutation in the Neurofibronin Gene on Chromosome 17q. This is a tumour suppressor gene and mutations lead to unchecked RAS activity. Diagnosis - must have 2 or more of the following criteria: (CAFESPOTS Fhx) * Cafe-au-lait spots (6) * Axillary or inguinal freckling * Fibromatous lesions (2) * Eye signs (Lisch spots) * Skeletel abnormalities; sphenoid dysplasia, bowing of tibia * Phaechromocytomas * Optic Tract gliomas * Family history of NF-1
45
Describe the virulence mechanisms of infective organisms
Virulence factors may be classified into those that promote adhesion, those that promote immune evasion, those that promote spread, and those that have toxic effects. **Adhesion factors:** •Vibrio cholera, H pylori, and Streptococcus pyogenes all have adhesion molecules **Immune evasion:** •Encapsulated bacteria; Neisseria, Haemophilus, Streptococci, E. coli, Klebsiella **Facilitate spread:** * Hyaluronidase elaborated by Staphylococcus aureus, Streptococcus pyogenes, and Clostridium perfringens * DNAase by staph aureus * Protease and collagenase by clostridium perfringens **Toxins:** * Alpha toxin by staph aureus and clostridium * Super-toxins by Staph and Strep that cross-link and hyper-activate lymphocytes causing massive cytokine release * Endotoxins on the surface of gram-negative e. coli