PLAN JAUNE Flashcards

(59 cards)

1
Q

CHAPITRE 4 - PLAN JAUNE

Schéma de synthèse ?

A
How well did you know this?
1
Not at all
2
3
4
5
Perfectly
2
Q

CHAPITRE 4 - PLAN JAUNE

Schéma de synthèse, quels sont les points clefs tactiques et opératifs ?

A

POINTS CLÉS TACTIQUES
L’identification opérationnelle du risque par famille d’agent – La levée de doute au moyen de l’AP4C et
du détecteur radiologique doit être effectuée dans les premières minutes et complétée par l’identification des symptômes ;

L’extraction immédiate et le triage réflexe doivent être réalisés par les premiers engins présentés ;

Le déshabillage et la décontamination d’urgence au plus vite vont sauver les victimes.

POINTS CLES OPERATIFS
►Manœuvre interservices à cinétique lente nécessitant une importante manœuvre logistique ;
►Autonomie d’action de 90 minutes à prévoir sans renforts zonaux ;
►Contraintes de mouvement liées au zonage et au port des EPI ;
►Intervenants en tenue NRBC nécessitant l’anticipation des relèves ;
►Importance de l’anticipation du post-accidentel (gestion des effets et matériels contaminés, dont les véhicules
d’intervention) et mise en place d’un suivi adapté des intervenants.

How well did you know this?
1
Not at all
2
3
4
5
Perfectly
3
Q

CHAPITRE 4 - PLAN JAUNE
TITRE 1 - REMARQUES LIMINAIRES
1. APPELLATION

Comment se décline le plan jaune ?

A

Ce plan constitue la déclinaison du plan de secours national pour nombreuses victimes (NOVI) en ambiance NRBC, appelé «NOVI NRBC» , lui-même décliné en un plan de secours interservices à l’échelon de la zone de défense et de sécurité de Paris et, plus particulièrement, de l’agglomération parisienne (petite couronne).
À la BSPP, il prend le nom de « Plan jaune ».

How well did you know this?
1
Not at all
2
3
4
5
Perfectly
4
Q

CHAPITRE 4 - PLAN JAUNE
TITRE 1 - REMARQUES LIMINAIRES
2. CADRE INTERSERVICES

La dimension interservices – voire interministérielle – est essentielle car l’action de porter secours à des personnes contaminées, éventuellement blessées, ne peut se réaliser :

Dans ce cadre, la BSPP :

A

►Sans le concours des forces de sécurité intérieures (FSI) pour la tenue des périmètres de sécurité, le maintien voire le rétablissement de l’ordre public (éventuellement pour la neutralisation de personnes malveillantes)
►sans le concours des partenaires de la médicalisation préhospitalière
►sans la synergie avec les structures hospitalières réalisant la prise en charge médicale
►sans la conduite d’une investigation judiciaire qui commence dès le déploiement des secours

►réalise des actions exclusives (seuls les pompiers de Paris peuvent effectuer ces actions)
►réalise des actions en collaboration avec d’autres services ou acteurs (médicalisation sur le terrain)
►contribue à l’action des autres parties prenantes (gestion du sas interservices4, soutien aux enquêteurs en milieu toxique, par exemple)

How well did you know this?
1
Not at all
2
3
4
5
Perfectly
5
Q

CHAPITRE 4 - PLAN JAUNE
TITRE 1 - REMARQUES LIMINAIRES
3. DE LA PLANIFICATION À LA CONDUITE DES OPÉRATIONS

Ce plan établit un ensemble de principes fondamentaux de l’action en cas de ?

A

contamination par agents chimiques
ou radiologiques et d’actions obligatoires à réaliser, éventuellement en mode réflexe. Mais, comme tous les plans de secours préétablis, il ne peut envisager tous les cas de figure et ne doit pas brider l’analyse de situation ni se substituer au discernement et à l’intelligence de situation des COS successifs et de leurs subordonnés.

l constitue davantage une boîte à outils dans laquelle puiser pour répondre aux besoins de l’intervention.
Au regard des moyens NRBC, limités en nombre, la BSPP est en mesure de déployer simultanément deux interventions NRBC du niveau d’un groupe et une intervention majeure (plan jaune). Compte-tenu des délais de demande et de mise à disposition des moyens zonaux et nationaux, la BSPP doit disposer d’une autonomie d’action
estimée à 90 minutes. Pour cela la réponse opérationnelle devra être adaptée dès la demande d’un plan jaune.

How well did you know this?
1
Not at all
2
3
4
5
Perfectly
6
Q

CHAPITRE 4 - PLAN JAUNE
TITRE 1 - REMARQUES LIMINAIRES
4. OBJECTIF : PRENDRE EN CHARGE DE NOMBREUSES
VICTIMES EN AMBIANCE NRBC

La prise en charge de victimes en ambiance NRBC est opérationnellement la plus contraignante si la matière dispersée est contaminante.

En effet, qu’elle soit chimique ou radiologique, la contamination résulte de ?

A

la persistance de cette matière quelle que soit sa forme (solide, liquide ou visqueuse) sur un support (objet, vêtement, peau…) et de sa capacité de transfert sur d’autres supports qui ne se trouvaient pas dans la zone initiale de rejet.

En résumé :
►Un gaz ne contamine pas.
►Les formes solides, liquide, pulvérulente ou visqueuse d’un produit inconnu doivent alerter sur un risque de
contamination

How well did you know this?
1
Not at all
2
3
4
5
Perfectly
7
Q

CHAPITRE 4 - PLAN JAUNE
TITRE 1 - REMARQUES LIMINAIRES
4. OBJECTIF : PRENDRE EN CHARGE DE NOMBREUSES
VICTIMES EN AMBIANCE NRBC

Schéma explicatif de la contamination ?

A

64 BSP 396 - Concepts opérationnels d’organisation des secours à nombreuses victimes
►Le caractère persistant signifie que la disparition de la matière après le déshabillage et la décontamination
d’urgence n’est parfois pas totale ou suffisante. Cette première étape peut alors être complétée par ; une
décontamination approfondie
En résumé :
►Un gaz ne contamine pas.
►Les formes solides, liquide, pulvérulente ou visqueuse d’un produit inconnu doivent alerter sur un risque de
contamination
65

How well did you know this?
1
Not at all
2
3
4
5
Perfectly
8
Q

CHAPITRE 4 - PLAN JAUNE
TITRE 2 - CONCEPT ET PRINCIPES
1. CONCEPT

Quel est l’origine du PJ ?

A

1 - Ce concept est issu de l’attentat au sarin à Tokyo, Japon, en 1995. L’absence de détection d’un agent chimique de guerre contaminant (pendant au moins les trois premières heures) avait occasionné l’hospitalisation, sans décontamination approfondie, de milliers de personnes intoxiquées, provoquant la contamination de tous les hôpitaux de Tokyo et des alentours.

2 - Dénombrement des victimes et victimes-impliqués. Instruction ministérielle relative à la procédure d‘élaboration d’un bilan victimaire.

How well did you know this?
1
Not at all
2
3
4
5
Perfectly
9
Q

CHAPITRE 4 - PLAN JAUNE
TITRE 2 - CONCEPT ET PRINCIPES
1. CONCEPT

L’intervention pour traiter de nombreuses victimes d’atteintes chimiques ou radiologiques est basée sur un concept qui, depuis 1996, fonde toute la réponse de l’État en cas de contamination chimique et qui s’articule autour des deux éléments suivants, indissociables :

A

►Le déshabillage et la décontamination d’urgence sauvent les personnes, individuellement ;

►La décontamination de masse – ou approfondie – sur le terrain protège les hôpitaux.

How well did you know this?
1
Not at all
2
3
4
5
Perfectly
10
Q

CHAPITRE 4 - PLAN JAUNE
TITRE 2 - CONCEPT ET PRINCIPES
2. PRINCIPES

Du concept du PJ découlent les principes de l’intervention applicables et valables pour tous les services :

A
How well did you know this?
1
Not at all
2
3
4
5
Perfectly
11
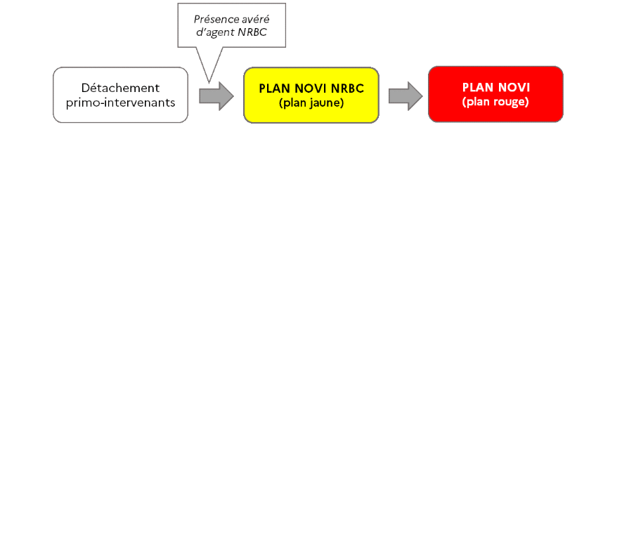
Q

CHAPITRE 4 - PLAN JAUNE
TITRE 2 - CONCEPT ET PRINCIPES
2. PRINCIPES

Pour la BSPP, le plan jaune s’inscrit dans un processus global de prise en charge des victimes, entre un détachement primo-intervenant (départ normal, premier échelon ETARE, premier échelon IGH, premier échelon INTERFER, etc.) et un plan NOVI (Plan rouge ou équivalent ; PR alpha) :

A
How well did you know this?
1
Not at all
2
3
4
5
Perfectly
12
Q

TITRE 3 - DÉCLENCHEMENT, COMPOSITION ET
ENGAGEMENT
1. DÉCLENCHEMENT

Comment se déclenche le PJ ?

A

Les moyens du plan jaune ne sont déclenchés que sur demande d’un COS (niveau OGC à minima) et non plus envoyés d’emblée. En l’absence d’un OGC, un premier COS de niveau chef d’agrès ou chef de garde incendie, peut demander un complément de départ à caractère chimique ou tout complément de départ qu’il jugera nécessaire.

Il n’est en effet pas possible de déterminer à distance la certitude d’une contamination. Seul un détachement déjà engagé et effectuant les actions suivantes peut supposer la présence d’une contamination.
❶ Une appréciation générale de la situation
❷ Les symptômes communs présentés par plusieurs victimes
❸ Une action de détection d’alerte

How well did you know this?
1
Not at all
2
3
4
5
Perfectly
13
Q

TITRE 3 - DÉCLENCHEMENT, COMPOSITION ET
ENGAGEMENT
1. DÉCLENCHEMENT

Ou se situe la ZDI ?

A

Pour mémoire, une zone de déploiement initial (ZDI) est située par défaut à une distance minimale d’environ 500 mètres du lieu de l’intervention en prenant en compte le sens du vent2. Cette ZDI est cruciale pour empêcher tout transfert de contamination. L’activation d’une ZDI permet aussi de redistribuer les forces dans le cas d’une relève
complète d’un dispositif précédent, déclaré présent dans une zone contaminée

How well did you know this?
1
Not at all
2
3
4
5
Perfectly
14
Q

TITRE 3 - DÉCLENCHEMENT, COMPOSITION ET
ENGAGEMENT
2. COMPOSITION DES MODULES DU PLAN JAUNE

Composition des modules dans l’ordre de déclenchement du PJ ?

A

9 modules :

EXTV
EVAL
CDT
PRV
SAS
PRI
DCT
APOP
SOUT

How well did you know this?
1
Not at all
2
3
4
5
Perfectly
15
Q

TITRE 3 - DÉCLENCHEMENT, COMPOSITION ET
ENGAGEMENT
2. COMPOSITION DES MODULES DU PLAN JAUNE

Composition en détails en ZEX ?

A
How well did you know this?
1
Not at all
2
3
4
5
Perfectly
16
Q

TITRE 3 - DÉCLENCHEMENT, COMPOSITION ET
ENGAGEMENT
2. COMPOSITION DES MODULES DU PLAN JAUNE

Composition en détails en ZC ?

A
How well did you know this?
1
Not at all
2
3
4
5
Perfectly
17
Q

TITRE 3 - DÉCLENCHEMENT, COMPOSITION ET
ENGAGEMENT
2. COMPOSITION DES MODULES DU PLAN JAUNE

Composition en détails en ZS ?

A
How well did you know this?
1
Not at all
2
3
4
5
Perfectly
18
Q

TITRE 3 - DÉCLENCHEMENT, COMPOSITION ET
ENGAGEMENT
3. ENGAGEMENT DU PLAN JAUNE PAR LE CO

Les moyens déjà présents sur les lieux de l’intervention au titre d’un autre ordre de départ (hors équipes spécialisées NRBC ou ressources « rares ») sont considérés comme ?

Au contraire, l’engagement de certains moyens, qualifiés de « ressources rares voire uniques » doit être apprécié différemment :

A

« primo-intervenants » (exemple : départ normal). Ils ne sont pas inclus dans les modules du plan jaune mais peuvent être employés pour l’extraction ou tout autre action si et seulement si la tenue portée leur permet un engagement en sécurité.

►Si des moyens NRBC (principalement les VI NRBC et les VLR CDG NRBC du GAS et des GIS) sont déjà
engagés, alors ils sont obligatoirement défalqués des modules restant à envoyer.
►De même, les moyens de la chaîne de commandement (autour d’un OSG COS et d’une VPC TAC GIS) déjà engagés doivent être défalqués des modules à envoyer au titre du plan jaune, sauf demande expresse du COS
de relève de tout ou partie de son dispositif de commandement.

How well did you know this?
1
Not at all
2
3
4
5
Perfectly
19
Q

TITRE 3 - DÉCLENCHEMENT, COMPOSITION ET
ENGAGEMENT
3. ENGAGEMENT DU PLAN JAUNE PAR LE CO

Certains moyens sont uniques :

A

►Le VAS, armé par le GSS, au comptoir pharmacie en zone de soutien ;
►Le VA NRBC, armé par le GAS, au sas interservices ;
►Le VPC Appui, armé par le GAS pour compléter la structure de commandement ;
►Le CMO Santé, armé par la division Santé et le GSS, pour compléter la structure de commandement ;
►Le VAC et le VSTI, armés par le GSS, pour fournir un soutien en communications au module commandement ;
►La BSN (berce transportant le lot PRV NRBC), armée par le GSS, composante majeure du GSN, pour compléter, en matériels, le comptoir pharmacie et le point de regroupement des victimes.
De plus, certains moyens ne sont pas armés : le VL du médecin-chef plan jaune (MCPJ). Ce moyen ne peut être armé que par du personnel médical qualifié DSM disponible et sur le parc de véhicule de service courant.

Considérant l’hypothèse d’une simultanéité comme faible, le volume d’un plan jaune comprend les moyens uniques.

How well did you know this?
1
Not at all
2
3
4
5
Perfectly
20
Q

TITRE 3 - DÉCLENCHEMENT, COMPOSITION ET
ENGAGEMENT
3. ENGAGEMENT DU PLAN JAUNE PAR LE CO

Pour le personnel des modules intervenant au titre du plan jaune, l’équipement en EPI doit être réalisé

A

avant la présentation sur intervention, soit depuis le lieu de départ (CS, autre), soit idéalement en ZDI. Cette information doit figurer sur l’ordre de départ, par le CO.

How well did you know this?
1
Not at all
2
3
4
5
Perfectly
21
Q

TITRE 3 - DÉCLENCHEMENT, COMPOSITION ET
ENGAGEMENT
3. ENGAGEMENT DU PLAN JAUNE PAR LE CO
TITRE 4 - PRINCIPALES MISSIONS A EFFECTUER SUR UN SITE

Les actions à mener ont pour objectif de répondre à l’idée de manœuvre du COS, qui s’appuie sur :

A

►une marche générale des opérations NRBC, succession d’étapes réflexes et cohérentes, pour ce qui concerne l’engagement tactique, individuel et collectif, du personnel de la BSPP ;

►une organisation planifiée qu’est le plan jaune, nécessaire au déploiement d’une centaine de SPP.

How well did you know this?
1
Not at all
2
3
4
5
Perfectly
22
Q

TITRE 4 - PRINCIPALES MISSIONS A EFFECTUER SUR UN SITE

Les deux temps préalables de toute manœuvre NRBC, facteurs de succès, sont détaillés ci-après :

Les deux principes tactiques incontournables, également facteurs de succès, sont détaillés ensuite :

A

►protection des sapeurs-pompiers et tenues d’intervention NRBC ;
►évaluation du risque NRBC.

►prise en charge appropriée et différenciée des personnes (victimes blessées ou avec des symptômes, impliqués, intervenants) ;
►zonage de l’intervention

How well did you know this?
1
Not at all
2
3
4
5
Perfectly
23
Q

TITRE 4 - PRINCIPALES MISSIONS A EFFECTUER SUR UN SITE1. TEMPS PRÉALABLES DE LA MANŒUVRE
1.1. Engagement en EPI approprié

A
How well did you know this?
1
Not at all
2
3
4
5
Perfectly
24
Q

TITRE 4 - PRINCIPALES MISSIONS A EFFECTUER SUR UN SITE1. TEMPS PRÉALABLES DE LA MANŒUVRE
1.1. Engagement en EPI approprié
1.1.1 S’équiper

Comment et ou s’équiper ?

A

L’habillage en EPI est réalisé individuellement, au sein de chaque équipage d’engin. Le contrôle croisé, par binôme constitué ou de circonstance, demeure la règle, comme en matière de port d’EPI contre l’incendie2. L’attention est portée sur les interfaces (masque/tenue ; gants/tenue).

Si le sas interservices est déjà activé, l’engagement en zone (d’exclusion ou contrôlée) se fait par ce sas où les spécialistes contrôlent visuellement le personnel qui s’engage en ZEX. Si le sas n’est pas activé, l’engagement en zone se fait sous la responsabilité de chaque chef d’agrès.

25
TITRE 4 - PRINCIPALES MISSIONS A EFFECTUER SUR UN SITE1. TEMPS PRÉALABLES DE LA MANŒUVRE 1.1. Engagement en EPI approprié 1.1.2 Se déséquiper Comment et ou se déséquiper ?
►le personnel primo-intervenant sans EPI NRBC se déshabille au pré-sas3 puis se dirige vers le sas interservices dès son activation ; le personnel engagé en tenue NRBC sera pris en charge par les spécialistes au sas interservices ►la sortie de zone (d’exclusion ou contrôlée) se fait exclusivement au sas interservices ►le personnel laisse en amont du sas le matériel collectif susceptible d’être réemployé en zone ►il est susceptible d’être contrôlé (recherche d’éventuelles traces de contamination sur les effets de la tenue, notamment bottes et gants) par les spécialistes NRBC armant le sas puis déshabillé
26
TITRE 4 - PRINCIPALES MISSIONS A EFFECTUER SUR UN SITE1. TEMPS PRÉALABLES DE LA MANŒUVRE 1.1. Engagement en EPI approprié 1.2. Évaluation du risque NRBC Comment est réalisé la détection NRBC ?
27
TITRE 4 - PRINCIPALES MISSIONS A EFFECTUER SUR UN SITE1. TEMPS PRÉALABLES DE LA MANŒUVRE 1.1. Engagement en EPI approprié
28
ANNEXE II - PLAN SCHÉMATIQUE DU ZONAGE D'UNE INTERVENTION NRBC
29
ANNEXE III - STRUCTURE DE COMMANDEMENT DU PLAN JAUNE
30
ANNEXE V - PLANS SCHÉMATIQUES DU PRE-SAS ET DU SAS INTERSERVICES 1. OBJECTIFS Quel est son objectif ?
Le sas interservices a pour objectif d’assurer la sécurité des intervenants entre une zone présentant un risque de contamination (zone d’exclusion, zone contrôlée) nécessitant des équipements de protection adaptés et une zone propre (zone de soutien).
31
ANNEXE V - PLANS SCHÉMATIQUES DU PRE-SAS ET DU SAS INTERSERVICES 2. DÉPLOIEMENT OPÉRATIONNEL DU SAS INTERSERVICES Comment s'organise t-il ?
PHASE 1 : Absence de point d’entrée/sortie identifié. Les intervenants s’engagent pour les missions qui leurs sont dévolues sans attendre la mise en place du sas. PHASE 2 : Initiation du pré-sas par les premiers intervenants non spécialistes, non équipés d’EPI NRBC PHASE 3 : Engagement du module 2 (évaluation de la menace / 1 VI NRBC). PHASE 4 : Engagement du module 4 (sas interservices / 1 GIC + 1 VA NRBC + 1 VSAV). PHASE 5 : Montée en puissance du sas vers un sas interservices.
32
ANNEXE Comment s'organise la montée en puissance du SAS interservice ?
33
ANNEXE Quelles sont les missions des FSI dans le plan jaune ?
34
ANNEXE Outre les sapeurs-pompiers de Paris engagés, les intervenants sont (liste non exhaustive) :
►les policiers, quel que soit le service (DOPC, DSPAP, BRI-PP ou RAID, DRPP) voire des gendarmes (emprises des palais nationaux) ►le personnel des UMH des SAMU ►le personnel des vecteurs des AASC (CRF, PCPS, OM, etc.) ►les militaires de la force Sentinelle ►le personnel de la RATP ou de la SNCF ou des opérateurs publics de transports, si l’évènement touche une des emprises de ces services
35
2.2. zonage de l’intervention. Le zonage approprié et connus de tous les services intervenants demeure une des clés du succès de la manœuvre globale : Pour la réussite de la manœuvre, l’établissement d’un périmètre de sécurité doit être : Les étapes d’un périmètre de sécurité sont les suivantes :
►adapté au sens du vent, aux dimensions de l’évènement et à son évolution potentielle ; ►tenable par les intervenants (secours d’abord ; police ensuite) ; ►identifiable et identifié par tous les intervenants. 1re étape : il s’agit d’une phase « réflexe » 2e étape : au regard de la situation, des premiers renseignements et des premières levées de doute NRBC, le COS identifie un zonage plus précis de l’intervention, en lien avec la police 3e étape : le périmètre de sécurité et le zonage de l’intervention sont établis (zones d’exclusion, contrôlée et de soutien) en lien avec la police, sur le terrain et sur les représentations graphiques (cartes), partagées par tous les acteurs. En fonction de la situation, ces contours sont à adapter en cohérence avec les cycles de la manœuvre définie par le COS. 4e étape : vers un retour à la normale. Il s’agit de la réduction puis de la levée du périmètre de sécurité dans la limite des missions de secours.
36
TITRE 5 - DÉPLOIEMENT TACTIQUE DU DISPOSITIF SECOURS 1. ORGANISATION GÉNÉRALE DU COMMANDEMENT Sur le terrain, le COS de site dispose de trois adjoints, nommés « directeurs des secours » ?
►Directeur des Secours Incendie et Sauvetage (DSIS) ; ►Directeur des Secours Médicaux (DSM) ; ►Directeur des Secours NRBC (un officier NRBC BSPP ou un chef de groupe NRBC). Ces adjoints dirigent les actions définies au titre de l’idée de manœuvre du COS, chacun dans son domaine. Ils s’attachent à coordonner leurs actions.
37
TITRE 5 - DÉPLOIEMENT TACTIQUE DU DISPOSITIF SECOURS 1. ORGANISATION GÉNÉRALE DU COMMANDEMENT L’existence de trois zones, plus ou moins étanches les unes par rapport aux autres, impose de doubler les fonctions de commandement dans les zones, pour compenser le fait que la circulation d’une zone à l’autre n’est plus possible (points de situation au PCTAC sans les cadres présents en zone d’exclusion). Concrètement, le COS a tout intérêt à organiser ces fonctions miroirs comme suit :
►Un officier, présent en zone de soutien, peut-être le miroir du DSIS ; ►Le MCPJ, au PRV (en ZC) constitue le poste-miroir du DSM ; ►Le premier chef de groupe NRBC (en zone contrôlée) fait fonction de miroir de l’officier NRBC BSPP (ou d’un chef de groupe NRBC), DS NRBC.
38
TITRE 5 - DÉPLOIEMENT TACTIQUE DU DISPOSITIF SECOURS 2. ORGANISATION TACTIQUE RECOMMANDÉE PAR ZONE 2.1. En zone d’exclusion 2.1.1 Extraction et tri visuel. Quel est l'objectif principal ?
Dans cette zone, l’objectif principal des sapeurs-pompiers de Paris est d’extraire les personnes de l’espace (ouvert ou confiné) dans lequel existe le risque NRBC (toxique et/ou contaminant). En ce sens, l’extraction constitue une action de sauvetage caractérisée. Au niveau du tri visuel, il faut connaître rapidement l’emplacement du point de regroupement des victimes (PRV) et du point de regroupement des impliqués (PRI) pour diriger correctement les personnes extraites de la zone d’exclusion. En fonction de la cinétique de l’intervention, un déshabillage de la couche externe peut être initié dès la zone de tri visuel.
39
TITRE 5 - DÉPLOIEMENT TACTIQUE DU DISPOSITIF SECOURS 2. ORGANISATION TACTIQUE RECOMMANDÉE PAR ZONE 2.2. En zone contrôlée Dans cette zone, l’objectif principal des sapeurs-pompiers de Paris est multiple :
►sauver les sauvables (au PRV) ; ►décontaminer (au PRV, au sas interservices et dans les unités de décontamination) ; ►contrôler les personnes (aux différents sas) ; ►limiter tout risque de transfert de contamination vers la zone de soutien. Le tout pour permettre la sortie hors de cette zone de toutes les personnes s’y trouvant et leur garantir une prise en charge médicale, sanitaire ou psychologique adaptée à leur état. Cette zone et surtout les points géographiques cités ci-dessus doivent absolument être matérialisés et repérables, de manière efficace et non ambigüe.
40
TITRE 5 - DÉPLOIEMENT TACTIQUE DU DISPOSITIF SECOURS 2. ORGANISATION TACTIQUE RECOMMANDÉE PAR ZONE 2.2. En zone contrôlée 2.2.1 Médicalisation de l’avant Quel est sont enjeux ?
C’est tout l’enjeu du plan jaune donc l’effort du COS auquel concourent tous les acteurs : réaliser une prise en charge préhospitalière capable de : ►sauver les personnes contaminées et dont le pronostic vital est engagé ; ►sauver les personnes touchées par d’autres types de blessures (blast, brûlures, plaies par balle, etc.), tout en préparant leur médicalisation préhospitalière sur le terrain, avant une évacuation vers une structure hospitalière adaptée. Au PRV, les SPP posent les bracelets SINUS ainsi que les FMA pour les UA et les victimes ayant reçu des antidotes. Au sas PRI, les SPP en appuie des FSI, posent les bracelets SINUS sur les impliqués.
41
TITRE 5 - DÉPLOIEMENT TACTIQUE DU DISPOSITIF SECOURS 2. ORGANISATION TACTIQUE RECOMMANDÉE PAR ZONE 2.2. En zone contrôlée 2.2.2 Décontamination La décontamination est un geste secouriste contribuant à la prise en charge médico-sanitaire générale des personnes contaminées. À ce titre, il ne s’agit pas d’un geste de spécialiste NRBC mais bien d’un savoir-faire fondamental du sapeur-pompier de Paris. De plus, cette double action participe à l’objectif stratégique de l’État visant à protéger au maximum le réseau hospitalier en décontaminant les contaminés sur les lieux de l’intervention. Concrètement, la décontamination comprend plusieurs gestes distincts :
La décontamination d’urgence : ►Le déshabillage ►La décontamination sèche Elle doit être réalisée le plus tôt possible après le moment du contact du produit contaminant avec la personne contaminée. La décontamination approfondie
42
TITRE 5 - DÉPLOIEMENT TACTIQUE DU DISPOSITIF SECOURS 2. ORGANISATION TACTIQUE RECOMMANDÉE PAR ZONE 2.2. En zone contrôlée 2.2.2 Décontamination Les ordres de grandeur de flux par berce de décontamination, indiqués ci-dessous, sont à relativiser, tellement les paramètres d’entrée sont difficiles à maîtriser :
►BUMD à 4 couloirs pour victimes valides : 80 par heure ; ►BUMD format mixte : 40 victimes valides et 6 victimes invalides par heure ; ►BUMD à 2 couloirs pour victimes invalides : 12 par heure (format possible seulement si 2 BUMD sont engagées). Toutefois, la décontamination en douche présente des aspects opérationnels susceptibles de ralentir voire de contraindre la manœuvre globale. De plus, la décontamination en douche doit être également appréhendée du point de vue des personnes contaminées et non simplement comme une suite de gestes techniques (déshabillage + douche + rhabillage). En effet, être déshabillé dans la rue et prendre une douche, quasiment nu, sur la voie publique, en même temps que des personnes inconnues, ne constituent pas un acte naturel. Les équipes de la berce de décontamination doivent faire preuve de beaucoup d’empathie et d’attention à la dignité humaine.
43
TITRE 5 - DÉPLOIEMENT TACTIQUE DU DISPOSITIF SECOURS 2. ORGANISATION TACTIQUE RECOMMANDÉE PAR ZONE 2.2. En zone contrôlée 2.2.3 Contrôle de contamination Comment est-elle mis en oeuvre ?
Cette action n’est pas systématique et ne pourra être mise en œuvre qu’après identification de la nature de l’agent chimique ou radiologique et de la possibilité de le détecter avec les appareils à la disposition des sapeurs-pompiers. Cette action concerne toutes les personnes entrées en zone d’exclusion et contrôlée.
44
TITRE 5 - DÉPLOIEMENT TACTIQUE DU DISPOSITIF SECOURS 2. ORGANISATION TACTIQUE RECOMMANDÉE PAR ZONE 2.2. En zone contrôlée 2.3 Commandement La zone des postes de commandement (zone PC) s’implante obligatoirement en zone de soutien, donc, potentiellement, en un lieu éloigné des espaces où sont déployés les forces et les centres de gravité de la manœuvre (PRV, etc.). Ce pool commandement comprend :
►l’officier supérieur de garde du groupement territorialement compétent, COS ; ►le poste de commandement tactique ; ►le directeur des secours médicaux (DSM) ; ►le directeur des secours NRBC (DS NRBC, officier NRBC BSPP ou chef de groupe NRBC) ; ►le centre de mise en œuvre (CMO) Santé, en tant que PC subordonné au PC TAC GIS ; ►le poste de commandement des appuis (PC APP), en tant que PC subordonné au PC TAC GIS ; ►les officiers nécessaires à la conduite de l’opération (off. ZDI, Sécurité, etc.). À ce groupe s’agrègent : ►le Commandant des Opérations de Police et de circulation (COPC) et son véhicule PC ; ►le Commandant des Opérations de Police judiciaire (COPJ) et son véhicule PC (DRPJ) ; ►le responsable du détachement des AASC (CRF ou PCPS), et son véhicule PC ; ►le cas échéant, le responsable de la RATP ou de la SNCF, et son véhicule PC ; ►potentiellement : le Préfet de Police et son véhicule PC (TC 1000).
45
TITRE 5 - DÉPLOIEMENT TACTIQUE DU DISPOSITIF SECOURS 2. ORGANISATION TACTIQUE RECOMMANDÉE PAR ZONE 2.2. En zone contrôlée 2.3 Commandement Contrairement à la pratique habituelle qui veut que le COS puisse effectuer le « tour du feu » de la zone d’intervention, la présence de contamination (au sol, dans les espaces où se déploient les SPP) – et donc l’obligation de s’équiper en tenue d’intervention complète et d’être contrôlé et déséquipé – ne militent pas pour laisser au COS cette liberté de mouvement. Ceci doit être compensé par :
►le doublement (postes « miroir ») des principales fonctions : DSIS, DS NRBC, DSM ; ►l’emploi de moyens de visualisation (caméras fixes, ou mobiles par drones, terrestres ou aériens) ; ►la mise en place de réseau de phonie pour fluidifier la circulation de l’information et des ordres.
46
TITRE 5 - DÉPLOIEMENT TACTIQUE DU DISPOSITIF SECOURS 2. ORGANISATION TACTIQUE RECOMMANDÉE PAR ZONE 2.2. En zone contrôlée 2.3 Commandement 2.3.3 Appui logistique Comment se réalise l'appui à l'engagement des intervenants ? Comment se réalise l'appui à la médicalisation des victimes
Les engins contribuant à l’appui à l’engagement des SPP en espace clos ou confiné (CRAC, etc.) sont d’abord recueillis en ZDI puis affectés à l’espace de manœuvre par le COS (PC TAC). D’un point de vue géographique, ces engins doivent être stationnés au plus près du sas interservices.
47
TITRE 5 - DÉPLOIEMENT TACTIQUE DU DISPOSITIF SECOURS 2. ORGANISATION TACTIQUE RECOMMANDÉE PAR ZONE 2.2. En zone contrôlée 2.3 Commandement 2.3.3 Appui logistique Comment se réalise l'appui à la médicalisation des victimes ?
Parmi les engins d’appui, certains alimentent les fonctions médicales (PRV) et de prise en charge (BUMD). La berce de soutien NRBC apporte le lot PRV NRBC sur le terrain. Elle contient du matériel qui n’est pas mis en œuvre par les spécialistes NRBC mais par les non-spécialistes constituant le GSN. Ce lot est constitué : ►de produits pharmaceutiques : antidotes spécifiques aux atteintes chimiques (principalement) ; ►de rampes à oxygène ; ►de tenues de rhabillage (pour les victimes au PRV ou en sortie de douches de décontamination). Les produits pharmaceutiques via le comptoir à pharmacie, viennent compléter tous les antidotes en dotation dans les AR, VPMA et VAS, déployés sur les lieux et mis en œuvre au PRV.
48
TITRE 5 - DÉPLOIEMENT TACTIQUE DU DISPOSITIF SECOURS 2. ORGANISATION TACTIQUE RECOMMANDÉE PAR ZONE 2.2. En zone contrôlée 2.3 Commandement 2.3.3 Appui logistique Comment se réalise l'appui à l’engagement d’autres services ?
Parmi ses principes d’intervention en ambiance NRBC, les forces de sécurité intérieure (FSI), notamment parisienne, se repose sur la capacité des services d’incendie et de secours pour appuyer leurs engagements en zone d’exclusion ou en zone contrôlée. Le contrôle des troupes est réalisé selon les modalités suivantes : ►les FSI assurent elles-mêmes l’autocontrôle des EPI préalable à leur entrée en zone d’exclusion ou contrôlée ; ►chaque chef de détachement doit se signaler au chef du sas interservices (BSPP), si le sas est activé, à défaut au COS (effectif, mission, lieu exact d’engagement, heure d’entrée) ; ►la sortie de zone est obligatoirement réalisée au sas interservices. Dans le cadre de l’autonomie capacitaire, les FSI dispose de personnel formé pour réaliser les opérations de déshabillage des intervenants. De ce fait, la sortie de zone des FSI sera réalisé soit par les sapeurs-pompiers soit par les équipes formées des FSI. La gestion des armes demeure du ressort exclusif des services détenteurs. Un policier prend la fonction d’armurier, en tenue NRBC, et installe une double armurerie : ►un espace, côté zone contrôlée du sas interservices, dit « armurerie zone contrôlée » afin que les policiers y laissent les armes susceptibles de resservir et pour les mettre en sécurité ; ►un autre espace, côté zone de soutien du sas, dit « armurerie zone de soutien » pour entreposer les armes propres qui n’entrent pas en zone et les armes définitivement sorties de zone, après un contrôle de contamination. Il s’agira, en général, d’un véhicule de police stationné en immédiate proximité du sas.
49
TITRE 5 - DÉPLOIEMENT TACTIQUE DU DISPOSITIF SECOURS 2. ORGANISATION TACTIQUE RECOMMANDÉE PAR ZONE 2.2. En zone contrôlée 2.3 Commandement 2.3.3 Appui logistique Une intervention pour nombreuses victimes en ambiance NRBC, outre qu’elle risque de mettre immédiatement la couverture opérationnelle de la BSPP sous tension, peut amener les autorités de niveau stratégique (État, PP) à modifier les paramètres qui permettent à la BSPP de compter sur des renforts extérieurs. Dit autrement, la BSPP doit envisager de conduire a priori une intervention NOVI NRBC d’ampleur avec ses seuls moyens pendant plusieurs heures. Les postes a priori les plus sollicitant pour les intervenants en EPI NRBC sont :
►module extraction : déplacement sous ARI, nombreux mouvements, montées et descentes d’escalier, porter-pompier, brancardage de victimes, risque de contamination de l’EPI certain ; ►module PRV : travail sous APRF, nombreux mouvements de victimes, travail en position inconfortable, transport de victimes sur brancard vers les berces de décontamination (à 4 voire à 2) ►module décontamination : travail en atmosphère viciée et chargée de vapeur chaude ; nombreux mouvements de victimes (ligne des invalides), travail en position inconfortable. Le travail de contrôle aux sas (interservices et impliqués), s’il est moins physique, exige cependant une attention soutenue et un soin méticuleux dans le maniement des appareils de contrôle. Enfin, les conditions météorologiques extrêmes (grand froid, pluie, ou grosses chaleurs, etc.) augmentent la contrainte. Dans le dernier cas, le risque d’hyperthermie maligne d’effort ne doit pas être ignoré. Dans tous les cas, s’il demandera les effectifs propres à renforcer son dispositif (notamment relève de poste : ex : 1 groupe SAP au PRV), le COS doit intégrer l’éventualité de devoir réaliser des relèves de personnel parmi les forces déjà mises à sa disposition (donc au sein même du dispositif) de manière à durer dans le temps.
50
TITRE 5 - DÉPLOIEMENT TACTIQUE DU DISPOSITIF SECOURS 3. POINTS D’ATTENTION TACTIQUES 3.1. Gestion de l’espace terrestre à organiser : les passages de zone à zone Condition sine qua non d’atteinte de l’objectif ... ne suffit pas. Il est obligatoire que les acteurs de terrain organisent, matérialisent et représentent le fuseau de terrain dans lequel manœuvre le COS.
« éviter tout transfert de contamination », la « discipline au feu » transposée au contexte de cette intervention hors normes
51
TITRE 7 - ACTIONS ET ENJEUX AU NIVEAU OPÉRATIF 1. MISSIONS SPÉCIFIQUES DE L’EMO 1.2. Scénarios à préparer en manœuvre future La BSPP doit envisager a priori de conduire une intervention NOVI NRBC d’ampleur avec ses seuls moyens pendant plusieurs heures. Aussi, l’EMO doit :
►préparer la manœuvre suivante (H+4 heures) au moyen d’outils d’aide au commandement (modélisation des effets, tableau de montée en puissance des forces, etc.) ; ►anticiper de potentielles situations d’impossibles opérationnels : ■ plusieurs sites (situation de « 13 Novembre chimique ») ; ■ scénario dimensionnant (1000 victimes et plus) ; ■ dilemme entre évacuer sans décontaminer versus décontaminer au risque de ne pas sauver ; ►préparer la manœuvre de désengagement (lorsque toutes les victimes auront été évacuées) : ■ transfert de responsabilité au COPJ et soutien, si nécessaire, aux enquêteurs ; ■ transfert de gestion de site à d’autres entités (forces armées ou sociétés privées sollicitées pour décontaminer).
52
53
TITRE 7 - ACTIONS ET ENJEUX AU NIVEAU OPÉRATIF 3. PRISE EN COMPTE DES ENJEUX DU NIVEAU STRATÉGIQUE DANS LA MANŒUVRE Une intervention à caractère NRBC ne manquera pas de déclencher une forte réaction de l’exécutif, qui activera le Centre interministériel de Crise (CIC, sous pilotage du Premier ministre ou du ministre de l’Intérieur). Les enjeux suivants sont susceptibles de peser sur la conduite de l’intervention :
►caractérisation de la source en vue d’une attribution de l’attaque (constitution des preuves, enquête sur site, sur les corps, autour des victimes) ; conséquences géopolitiques de l’attentat ; ►actions visant à empêcher une situation insurrectionnelle ou de troubles à l’ordre publique ; ►conséquences politiques de l’attentat ; ►caractérisation des conséquences d’une contamination durable par agent chimique persistant ; conséquences économiques de l’attentat, etc. Il appartient à l’EMO d’absorber cette pression et d’en décharger le(s) COS.
54
55
56
TITRE 5 - DÉPLOIEMENT TACTIQUE DU DISPOSITIF SECOURS 3. POINTS D’ATTENTION TACTIQUES A l'issue de l'intervention ?
Lorsque l’opération de secours est terminée (toutes les victimes ont été évacués), alors le COS prépare le transfert de responsabilité soit vers le COP, soit vers le COPJ, avec l’appui de l’EMO. En ce qui concerne la décontamination des lieux et des moyens laissés sur les lieux, le DOS pourra faire intervenir soit les forces armées, qui disposent d’une compétence et de moyens pour effectuer une décontamination opérationnelle ponctuelle soit des sociétés privées prestataires de service, sollicitées par réquisition ou contractuellement. Il s’agit donc d’une gestion logistique de type post-accidentelle, dans laquelle la BSPP n’est plus menante mais concourante voire uniquement bénéficiaire. Quoiqu’il en soit, engins, équipements et matériels ne pourront quitter la zone d’intervention qu’après un contrôle de non contamination, voire à l’issue d’opérations de décontamination par des moyens extérieurs à la Brigade. Le suivi de cette action extérieure est piloté par l’EMO.
57
TITRE 7 - ACTIONS ET ENJEUX AU NIVEAU OPÉRATIF 1. MISSIONS SPÉCIFIQUES DE L’EMO 1.1. Actions indispensables en conduite Le déclenchement d’un plan de secours pour nombreuses victimes justifie de déclencher le niveau 2 de l’état-major opérationnel (EMO). L’activation de l’EMO permet, de plus, d’absorber la pression inévitable qui viendra du niveau stratégique. En matière d’opération à caractère NRBC, l’EMO doit :
►établir un ordre de conduite d’opération afin de faire connaitre la posture et les actions à entreprendre au niveau de la brigade ; ►appliquer les procédures définies dans le texte relatif à la gestion des attentats ; ►mettre en œuvre si nécessaire la manœuvre de relève d’un dispositif déjà engagé (cas étudié au chapitre précédent) par un dispositif de type plan jaune ; ►anticiper renforts et relèves sur site ; ►activer immédiatement un plan de rappel des : ■ chefs de groupe NRBC de niveau 3 (des GIS, du GAS et du GFIS) et de niveau 4 (état-major, GAS et GFIS), via Sirène 2.0 ; ■ médecins et infirmiers, en mesure de reconstituer une flotte d’AR. ►constituer une réserve capacitaire NRBC, en exprimant immédiatement le besoin au COZ ; ►gérer les ressources rares (médicales, spécialistes NRBC, structures de commandement), surtout en matière de personnel mais également en ce qui concerne certaines dotations matérielles spécifiques (recharge de cartouche d’hydrogène pour les AP4C, par exemple) ; ►avec les CSO, organiser la perception des kits NRBC disponibles dans les LSO de la 38e Cie NRBC (NBCP, NBCL et NBCR ) par des VLR capables de faire fonction de VLR CDG NRBC une fois armés ; ►organiser la manœuvre logistique de vidange des bacs souples d’effluents des berces de décontamination en sollicitant l’envoi de camions issus de sociétés spécialisées (via le COZ et son accès à la base de données PARADES du ministère chargé de l’environnement – MTES) ; ►identifier les sites alternatifs ou complémentaires à la décontamination humide (en berce) : gymnases, piscines, etc. et organiser leur intégration dans un dispositif de secours de terrain ; ►faire face aux cas de présentations spontanées aux hôpitaux, hors de sites de décontamination
58
TITRE 5 - DÉPLOIEMENT TACTIQUE DU DISPOSITIF SECOURS 3. POINTS D’ATTENTION TACTIQUES 3.2. Une manœuvre logistique à gagne S’il n’entre ni dans les missions ni dans les savoir-faire de la BSPP de gérer des matériels contaminés et les déchets, le COS ni, plus globalement, le COB ne peut se satisfaire de cette situation :
Il convient de distinguer ce qui est indispensable de gérer au titre de la conduite de la manœuvre pour le succès de la mission (évacuer toutes les victimes) de ce qui peut être traité à l’issue de l’intervention.
59
TITRE 5 - DÉPLOIEMENT TACTIQUE DU DISPOSITIF SECOURS 3. POINTS D’ATTENTION TACTIQUES 3.2. Une manœuvre logistique à gagne Comment ?
Un plot logistique est pleinement justifié et installé en zone de soutien (aux ordres du PC TAC GIS). l entre pleinement dans les missions de l’EMO d’appuyer et soutenir l’effort du COS par une manœuvre logistique d’envergure en mobilisant éventuellement les ressources humaines et logistiques non immédiatement opérationnelles.