Psy Flashcards

(52 cards)

1
Q

tu starte un antidépresseur
quelle est l’approche CANMAT
quand est ce que tu devrais faire ton premier suivi et
c’est quoi qui devrais te faire à ce suivi là te dire ok on garde le rx idem vs on intervient

A
How well did you know this?
1
Not at all
2
3
4
5
Perfectly
2
Q

5 fdr de suicide

A

SAD PERSONS

Sexe : masculin
AGE
Depression
previous attempt ,

How well did you know this?
1
Not at all
2
3
4
5
Perfectly
3
Q
A
How well did you know this?
1
Not at all
2
3
4
5
Perfectly
4
Q

nomme 3 techniques de contraception d’urgence post agression sexuelle

A

faut juste penser à la contraception d’urgence
MAIS
Sterilet de cuivre si jamais ta besoin de dose bah c’est le plus facile
LEVONORGESTrEL
Ulipristal acetate

How well did you know this?
1
Not at all
2
3
4
5
Perfectly
5
Q

Ce sont quoi les trouble du sommeil non rem

A

somnambulisme , terreur nocturne
s’en rappellera pratiquement pas
contrairement à trouble du sommeil rem ( penser à corps de lewy )

How well did you know this?
1
Not at all
2
3
4
5
Perfectly
6
Q

Critères dsm pour dx dépression en gros

A

> 2 sem , avec chgmt fonctionnement
et
au moins 1 des 2
Humeur depressive
et
ANHÉDONIE

et au moins 5
-Suicide idea
-Anhédonie
-Depressive humeur
-Insomnie
-Fatigue
-Appétit diminué ou chgmt poids
-Culpabilité
-Concentration difficile
-Estime de soi diminué
Chgmt psychomoteur

-Sadifaces + psychomoteur

How well did you know this?
1
Not at all
2
3
4
5
Perfectly
7
Q

Nomme moi 3 classes de médication en tdah

A
How well did you know this?
1
Not at all
2
3
4
5
Perfectly
8
Q

fun fact seul ISRS qui est approved pour tous les troubles anxieux

A

tous ‘’ sauf phobie spécifique bien sure ;)
Paxil , meme si honnetement fuck le paxil
mais i guess qu’en exam dans marde ca pourrait servir

How well did you know this?
1
Not at all
2
3
4
5
Perfectly
9
Q

une patiente est victime d’agression sexuelle avec pénétration
quel investigation tu lui propose

A

Serum et urine bhcg
sinon itss
Séro VIH
Syphylis EIA ou RPR
HbsAG
PCR Chlamydia
PCR gonorrhée

How well did you know this?
1
Not at all
2
3
4
5
Perfectly
10
Q

quel est le traitement classique de la dystonie aigue suite à antipsychotique ?
akathisie?

A

Dystonie aigue : BENZTROPINE !!! ( cogentin)

Akathisie : PROPANOLOL!!! ( mais benztropine semble aussi là )

How well did you know this?
1
Not at all
2
3
4
5
Perfectly
11
Q

Si tu est rendu à thérapie ADJUvant en dépression
Donne moi une molécule que tu pourrais prescrie

A

PENSE à ABILIFY!!!!

How well did you know this?
1
Not at all
2
3
4
5
Perfectly
12
Q

tu dx premier épisode depressif caractérisé
nomme moi 2 tests paracliniques que tu px

A

HÉMOGLOBINE ( pas fsc en exam )
TSH

PAS ECG , pas reste ( sauf si fdr )

How well did you know this?
1
Not at all
2
3
4
5
Perfectly
13
Q

v/f aucune donnée a prouvé efficacité plus que placebo des produits naturels en depression

A

Actually faux ;o
CANMAT sugère en first line le MILLEPERTUIS perforé pour dépression légère

How well did you know this?
1
Not at all
2
3
4
5
Perfectly
14
Q

cHez un patient suicidaire , à l’urgence , intox , n’oubliez pas de doser ……

A

Dosage ACETAMINOPHENE
et
Acide Acétylsalicylique !!!

IS AN OBJ

How well did you know this?
1
Not at all
2
3
4
5
Perfectly
15
Q

v/f trouble d’adapt tu n’aura pas d’atteinte du fonctionnement

A

FAUx il peut en avoir c’est meme un critère

How well did you know this?
1
Not at all
2
3
4
5
Perfectly
16
Q

résume moi les investigations et le management médical pour un patient post exposition à une agression sexuelle avec penetration

A
How well did you know this?
1
Not at all
2
3
4
5
Perfectly
17
Q

comment qu’on traite un syndrome neuroleptique malin

A

selon ton centre : transfert USI ,
mais sinon check photo

How well did you know this?
1
Not at all
2
3
4
5
Perfectly
18
Q

donne le dx différentiel de la schizophrénie selon la durée des sx

A
How well did you know this?
1
Not at all
2
3
4
5
Perfectly
19
Q

quel sera la présentation clinique d’un SYNDROME NEUROLEPTIQUE mALIN

A

RIGIDITY
Altered mental status
Fièvre
dysautonomie avec tachycardie et hypertension

How well did you know this?
1
Not at all
2
3
4
5
Perfectly
20
Q

critères pour phobie spécifique

A

oublie pas que faut que ca impair le fonctionnement

How well did you know this?
1
Not at all
2
3
4
5
Perfectly
21
Q

v/f les ISRS sont la première ligne de traitement pour tous les troubles anxieux

A

FAUX
first souvent c’est ISRS ou ISRN
mais à savoir
en PHOBIE SPÉCIFIQUE , rarement médicamenté , TCC is first line

22
Q

ca ressemble à quoi tes sx si tu d/c trop vite un ISRS

24
Q

je viens d’apprendre ca
relation directe et met à risque exemple de pancréatite et tout

25
consiels non pharmaco insomnie
26
Donne 5 étiologies pouvant être corriger d'hémorragie post partum à rechercher
TONUS rétention de tissu Trauma - lacération Trouble de la coagulation VESSIE PLEINE! -globe vésical
27
en trouble anxieux , autre la pharmacotho énumère des trucs que tu pourrais conseiller ou prescrire au patient
Référence psychosociale ( meme que soit précis genre Thérapie cognitvo-comportementale) , technique d'autogestion assurer un suivi Diminuer consommation
28
v/f en TAG on recommande un traitement de minimum de 12 mois
actually vrai!
29
v/f majorité des troubles anxieux le timeline c'est 6 mois
yeah
30
Autre la prise d'anticuoagulant ou la présence de trouble de coagulation nomme moi 2 fdr d'hémorragie du post partum
grnade multiparité Travail prolongé
31
patient avec DÉpression légère seasonal d,hiver Donne 2 changement NON PHARMACO sur lifestyle possible qui sont prouvé qu,aiderait
EXERCISE is always a good answer LUMINOTHÉRAPIE est actuaallly first line!!! Pis c'est sure que de réduire alcool ou drogue va aider
32
go dx de TAG Critères
encore 6 mois Avec ANXIÉTÉ excessive et inquiétudes Majorité des journées sur plusieurs sujets ET !!!! 3 de ces 6 critères - agitation ou sensation d'être survolté - Irritabilité - Tensions musculaires - Insomnie et trouble du sommeil -Difficulté de concentration -fatigue
33
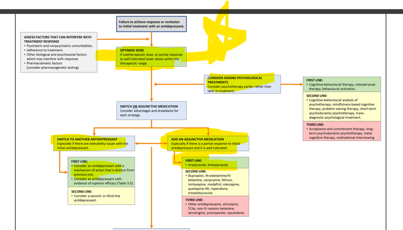
explique moi l'approche canmat pour un patient episode depressif qui au suivi répond pas assez à ton antidepresseur
34
Selon OBJ NOMME 3 affaires particulière à rechercher au questionnaire CHEZ TOUS les patients en deuil
Dépression IDÉES SUICIDAIRES ** CONSO DE SUBSTANCE et L'automédication
35
phobie sociale décrit le dx et ses critères
36
Quel devrait etre ta durée de traitement pharmacologique de dépression
6-12 mois après résolution des sx , si à risque de récidive au moins 2 ans!
37
nomme moi une comorbidité qui pourrait par moment te faire aller directement à débuter par de la GUANFACINE au lieu d'un psychostimulant en tdah
Penser au fait que psychostimulatn peux augmenter TICS ! Donc mettons en sgt je pense que c'est justifié
38
Donne 3 affaires que tu devrais toujours faire pour limiter les risques d'Hémorragie du post partum dans ta PEc active du 3 ième stade
Oxytocyn à la sortie du bb` traction controlée du cordon Évaluer le tonus utérin après l'expulsion du placenta
39
C'est quoi les critères dsm5 pour trouble dépressif persistant ou la dysthymie
40
est ce que tu donne le vaccin hepatite B à une patiente post agreswsion sexuelle avec penetration
si elle est non immune oui
41
Décrit moi le trouble d'adapt particulièrement les critères de chronologie du dsm
dans les 3 mois suivant le stresseur doit pas persister plus que 6 mois apres résolution du stresseur ou de ses conséquences
42
Cite moi un outil validé en tdah pour dx
SNAP 4 c'est un obj.. ca reste que c'est toi qui faut faire le dx apres mais opour get the info
43
à part le critère qui décrit les sx et le nombre de sx d'hyperactivité ou inattention ou impulsivité nomme les autres critères dsm pour dx de tdah !
> 1 milieu is high yield et doit avoir starter avant 12 ans les sx
44
critères dx dsm 5 schizophrénie
sera pas à l'exam mais bon au moins 2 sur 1 mois de idées délirantes hallucinations discours désorganisé comportement désorganisé sx négatifss
45
v/f les produits naturels en dépression sont une option efficace et sans risque
ATTENTIOn mettons millepertuis--) OK EFFICACE EN MILD depression MAIS RISQUE DE SD SEROTONINERGIQUE si utilisé avec pharmacothérapie
46
Différencie moi les 3 types de trouble somatoforme dans dsm leur critères dx
47
donne moi 2 dx différentiel ENDOCRINO et un autre de dépression
endocrino --) HYPOTHYROIDIE of course , sinon genre ins surrénalienne Organique autre bah penser apnée du sommeil ,... voir photo
48
comment qu'on traite dyskinésie tardive
switch mais lui ya pas de cogentin
49
En gros là les critères pour avoir un trouble panique ?
REPEATED , unexpected attaque de panique ET > 1 mois de fear de faire une attaque de panique ou ÉVITEMENT pour ne pas faire d'attaque de panique toujours pas causé par .....
50
Résume moi les grandes lignes des critères dx de AUTISM
51
Critères pour agoraphobie
>6mois avoir anxiété de ne pas être capable de sortir dans transport en public endroit fermé endroit ouvert dehors de chez soi sans quelqun dans une foule ou une ligne d'attente
52