what is risk?
an uncertain event or set of circumstances that, should occur, will have an effect on the achievement of the project’s objectives
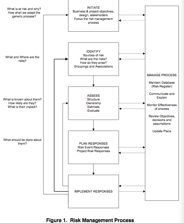
risk management should be a process integral to the project planning/management process
what is the risk management process
IIAPI

what is contained in the risk management plan?
give some examples of risk factors
human
commercial
political
economic
social
legal
environmental
mechanism used for risk identification
+ quick, specific
- subjective - relies on assumptions being identified
activity should be structured, for example around the WBS.
+ cost effective, wide ranging
+ involves those involved with project, assists communication and understanding
- depends on strong facilitation to keep group on track
- impractical ideas
- risks exaggerated
Draws on risks identified in previous projects yes/no/not applicable/unknown
+ uses past experience
+ quick process
- restricted to items on paper
- may be too generic and not up-to-date
structured method of obtaining group consensus on risk. group of experts meet under guidance of a chairperson to provide assessment of risk.
their responses are then circulated to group
+ taps into expert opinion
structure of risks identified
ownership of the risks, between client and contractor
estimation of the probability evaluation raks and prioritises risk
Categorisation of identified risk according to severity
Priorities risk for treatment
The scores developed for each risk in the P-I matrix can now be used as the basis for ranking and prioritising risks for treatment.
what is the P-I matrix?
probability-impact matrix is a tool for estimating level of risk uses assigned numbers to categorise risks and provide overall measure of their severity
process;
1. define ranking scales and criteria for each scale point
4, risks then evaluated and ranked according to P-I scores

Explain P-I process
1. define ranking scales and criteria agreed high/medium/low or five-point scale criteria are project specific
PxI for each impact.
creates a positioning matrix into which each risk can be placed

What is risk evaluation (part of P-I process)?
This process priorities risks for treatment scores from P-I matrix used
High/medium/low categorisation
is there concentration of risk in one area?
how is risk distributed in project?

strategy depends on
strategies should be SMART - specific measurable appropriate realistic time-bound
accept - do nothing
avoid/eliminate - change or abandon goals to remove risk reduce probability
mitigate causes - to reduce impact
if risk has occurred - contingency, budget, float
understand defective components (root causes of risk)
use fishbone diagram
Risk monitoring, control and review
Tools for reporting;
risk register
P-I matrix showing risks top ten rank list of risks
what is risk register?
Which of the following best describes a project risk?
A. An unforeseen event or set of circumstances which, if it occurs, will have an effect on the achievement of the project’s objectives.
B. A current problem that will result in the project going over budget
C. A future event that if it occurs will impact on one or more project objectives
D. A current problem that needs resolving because failure to do so will delay the project.
C. A future event that if it occurs will impact on one or more of the project objectives