Sodium Flashcards

(28 cards)

1
Q

Différencier natrémie et volémie

A

La natrémie est le reflet de la balance corporelle en H2O, et non du contenu en Na+.

La régulation du l’homéostasie de l’eau dépend de :

o La soif
o L’ADH
o La fonction rénale

La volémie est le reflet du contenu corporel en sodium.

How well did you know this?
1
Not at all
2
3
4
5
Perfectly
2
Q

Comment sont approchées les problèmes de natrémie?

A

L’approche des problèmes de la natrémie est donc divisée selon la volémie :

o Hypovolémie (hypotension orthostatique, tachycardie, …)

o Euvolémie (normal)

o Hypervolémie (œdème)

How well did you know this?
1
Not at all
2
3
4
5
Perfectly
3
Q

Les anomalies du contenu et de la concentration en sodium

A
How well did you know this?
1
Not at all
2
3
4
5
Perfectly
4
Q

Hyponatrémie: quand survient-elle?

A

L’hyponatrémie ( Na < 135 mEq/L ) est secondaire à un excès d’eau relatif :

  1. Excès d’eau lorsque le rein est incapable d’éliminer l’excédent d’eau libre
  2. Rétention d’eau sous l’effet d’une stimulation endogène de l’ADH ⇒ Reliée ou non à une diminution du volume circulant efficace
How well did you know this?
1
Not at all
2
3
4
5
Perfectly
5
Q

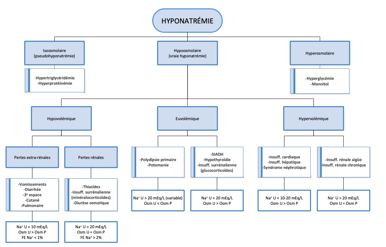
Hyponatrémie: Classer les différentes causes

A

Hyponatrémie hyperosmolaire

Hyperglycémie

Mannitol

Hyponatrémie normoosmolaire (pseudohyponatrémie)

Hyperlipidémie

Hyperprotéinémie

Hyponatrémie hypoosmolaire (la plus fréquente)

Hypovolémique

  • Pertes extra-rénales (digestives, pulmonaires, cutanées, 3e espace)
  • Pertes rénales

Euvolémique

  • SIADH
  • Insuffisance surrénalienne
  • Hypothyroïdie
  • Potomanie

Hypervolémique

  • Insuffisance cardiaque
  • Insuffisance hépatique
  • Insuffisance rénale
  • Syndrome néphrotique
How well did you know this?
1
Not at all
2
3
4
5
Perfectly
6
Q

Hyponatrémie: Nommer les différentes étiologies du SIADH

A

Le SIADH est une entité qui a également de nombreuses étiologies.

Voici les principales :

  • Néoplasies, surtout carcinomes pulmonaires, ORL, digestifs et urologiques
  • Atteintes pulmonaires infectieuses (pneumonie, abcès, tuberculose, …)
  • Atteintes du système nerveux central (méningite/encéphalite, AVC, hématome, hémorragie, …)
  • Médicaments (narcotiques, AINS, antidépresseurs, antipsychotiques, vasopressine, …)
  • Contexte post-opératoire (nausées, douleur, anesthésie générale, …)
How well did you know this?
1
Not at all
2
3
4
5
Perfectly
7
Q

Hyponatrémie: Symptômes

A

Les symptômes d’hyponatrémie sont surtout présents dans les hyponatrémies aigües ou sévères, avec développement d’œdème cérébral.

Le patient pourra alors présenter des nausées, de la léthargie, de la confusion, des céphalées, et dans les cas sévères des convulsions, le coma et l’arrêt respiratoire.

How well did you know this?
1
Not at all
2
3
4
5
Perfectly
8
Q

Hyponatrémie: Approche dx vu dans le cours d’uro

A
How well did you know this?
1
Not at all
2
3
4
5
Perfectly
9
Q

Hyponatrémie: Approche dx présentée en Intégration

2 étapes

A
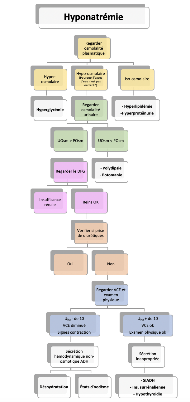
  1. Distinguer la vraie hyponatrémie des autres causes selon l’osmolalité plasmatique
  2. Déterminer la volémie du patient et la réponse du rein
How well did you know this?
1
Not at all
2
3
4
5
Perfectly
10
Q

Hyponatrémie: Approche dx présentée en Intégration

Décrire la première étape

A

Distinguer la vraie hyponatrémie des autres causes selon l’osmolalité plasmatique :

Osmolalité plasmatique abaissée (hyponatrémie hypoosmolaire)

  • VRAIE hyponatrémie

Osmolalité plasmatique normale (hyponatrémie normoosmolaire)

  • Aussi appelée pseudohyponatrémie
  • Hyperlipidémie, hyperprotéinémie (ex : myélome multiple)

Osmolalité plasmatique élevée (hyponatrémie hyperosmolaire)

  • Hyperglycémie
  • Mannitol (aka diurèse osmotique)
How well did you know this?
1
Not at all
2
3
4
5
Perfectly
11
Q

Hyponatrémie: Approche dx présentée en Intégration

Particularité de la diurèse osmotique

A

La diurèse osmotique cause initialement une hyponatrémie, et si elle persiste, elle provoque par la suite une hypernatrémie.

How well did you know this?
1
Not at all
2
3
4
5
Perfectly
12
Q

Hyponatrémie: Approche dx présentée en Intégration

Décrire la deuxième étape

A

Déterminer la volémie du patient et la réponse du rein:

Hypovolémie :

  • Osm urinaire = Osm plasmatique et Na+ urinaire > 20 mEq/L
    • Pertes rénales (ex: diurétiques thiazidiques)
    • Na+ urinaire augmenté par effet direct du diurétique
  • Osm urinaire > Osm plasmatique et Na+ urinaire < 10 mEq/L
    • Pertes extra-rénales (digestives, cutanées, 3e espace, pulmonaires)

Euvolémie :

  • Osm urinaire > Osm plasmatique (ou > 100) et Na+ urinaire > 20 mEq/L
    • SIADH
  • Osm urinaire < Osm plasmatique (ou < 100) et Na+ urinaire > 20 mEq/L (Na+ urinaire variable selon les apports en H2O et Na+,
    donc parfois Na+ urinaire < 20 mEq/L)
    • Potomanie

Hypervolémie :

  • Osm urinaire = Osm plasmatique et Na+ urinaire > 20 mEq/L
    • Insuffisance rénale (aigüe ou chronique)
  • Osm urinaire > Osm plasmatique et Na+ urinaire < 20 mEq/L
    • Insuffisance cardiaque, insuffisance hépatique, syndrome néphrotique
    • Malgré une hypervolémie, le rein perçoit malgré tout un manque de volémie (hypoperfusion relative)
How well did you know this?
1
Not at all
2
3
4
5
Perfectly
13
Q

Hyponatrémie: Traitement

A
  • On doit corriger la natrémie en traitant d’abord la cause sous-jacente (ex: arrêt des diurétiques thiazidiques), et en corrigeant l’excès d’eau.
  • Une restriction hydrique est souvent le seul traitement nécessaire dans les cas légers.
  • L’ajout de diurétiques est indiqué dans le cas d’hyponatrémie hypervolémique.
  • L’utilisation de soluté salin est nécessaire en présence d’hypovolémie ou d’hyponatrémie sévère symptomatique.
    • Ceci doit toutefois être fait avec prudence afin d’éviter la démyélinisation centropontique.
    • Il est donc recommandé de ne pas corriger la natrémie plus rapidement que 0,3-0,5 mEq/L/heure ou 8-10 mEq/ jour.
How well did you know this?
1
Not at all
2
3
4
5
Perfectly
14
Q

Hyponatrémie: Classifier les causes selon le statut acido-basique et la kaliémie

A
How well did you know this?
1
Not at all
2
3
4
5
Perfectly
15
Q

Hypernatrémie: Est secondaire à quoi?

A

L’hypernatrémie ( Na > 145 mEq/L ) est secondaire à :

  • Une perte nette en eau et/ou
  • Une anomalie des mécanismes de compensation (ex : soif, accès à de l’eau)
How well did you know this?
1
Not at all
2
3
4
5
Perfectly
16
Q

Hypernatrémie: Quand se développe-t-elle?

A

L’hypernatrémie se développe lorsque :

Apport en eau inférieur aux pertes

  • Pertes insensibles, digestives ou rénales
  • Brûlures, diaphorèse, diarrhée, diurétiques, diurèse osmotique

Ingestion de sel ou administration de solutés salins hypertoniques

Quantité ou effet de l’ADH insuffisant

  • Diabète insipide
17
Q

Hypernatrémie: Les différentes causes de diabète insipide

A

L’hypernatrémie secondaire aux pertes rénales en H2O de façon inappropriée se nomme le diabète insipide, qui peut être soit d’origine centrale ou néphrogénique.

Central: survient lorsqu’il y a destruction de > 80% des neurones sécrétant l’ADH au niveau de l’hypothalamus/hypophyse postérieure

  • Idiopathique
  • Secondaire à :
    • Trauma crânien
    • Chirurgie
    • Néoplasie

Néphrogénique: survient lorsque les tubules collecteurs ne répondent pas de façon appropriée à l’action de l’ADH

  • Causes héréditaires
  • Causes acquises :
    • Insuffisance rénale chronique
    • Hypercalcémie
    • Post-obstruction des voies urinaires
    • Post-insuffisance rénale aigüe
    • Hypokaliémie
    • Lithium
18
Q

Hypernatrémie: Signes & Symptômes

A

Le diabète insipide se manifeste par une polyurie (plusieurs litres d’urine par jour).

L’hypernatrémie peut causer une irritabilité neuromusculaire avec myoclonies et hyperréflexie, convulsions, coma ou mort.

19
Q

Hypernatrémie: Nommer les étapes de l’approche dx

A
  1. Déterminer la volémie du patient
  2. Est-ce que la soif est présente? Le patient a -t-il accès à un apport en eau?
  3. Évaluation de l’axe hypothalamo-hypophyso-rénal
  4. Distinguer diabète insipide central et néphrogénique
20
Q

Hypernatrémie: Approche dx

Étape 1

A
  • Hypovolémique : pertes rénales ou extra-rénales (digestives, insensibles)
  • Euvolémique (avec accès normal à l’eau) : diabète insipide
  • Hypervolémique : apport élevé en sel
21
Q

Hypernatrémie: Approche dx

Étape 2

A

La soif devrait être présente avec Na > 147 mEq/L

La soif et un accès normal à l’eau devraient contribuer à prévenir l’hypernatrémie

22
Q

Hypernatrémie: Approche dx

Étape 3

A

Un axe normal stimule l’ADH lorsque le Na > 147 mEq/L. Ceci résulte en une osmolalité urinaire (Osmu) > Osm plasmatique (souvent > 700 mOsm/kg)

Hypovolémie

  • Osmu > Osm plasmatique (souvent > 700 mOsm/kg) et Na+ urinaire < 10 mEq/L
    • Pertes d’eau extra-rénales
  • Osmu ≥ Osm plasmatique (souvent > 300 mOsm/kg) et Na+ urinaire > 20 mEq/L
    • Pertes rénales par diurèse osmotique (glucose, mannitol)
  • Osmu < Osm plasmatique et Na+ urinaire > 20 mEq/L
    • Pertes rénales par diurétiques

Euvolémie

  • Osmu < Osm plasmatique et Na+ urinaire > 20 mEq/L (variable)
    • Les pertes d’eau sont d’origine rénale : diabète insipide

Hypervolémie

  • Osmu > Osm plasmatique et Na+ urinaire > 20 mEq/L
    • Apports élevés en sel que le rein tente d’éliminer
23
Q

Hypernatrémie: Approche dx

Étape 4

A

La différence entre le diabète insipide central et néphrogénique est faite par l’administration exogène d’ADH (DDAVP ou desmopressine) :

  • Une augmentation de l’Osmu ≥ 50% témoigne d’une cause centrale
  • Une Osmu inchangée témoigne d’une cause néphrogénique
  • Une Osmu intermédiaire (300-600 mOsm/kg) peut être secondaire à un diabète insipide central ou néphrogénique partiel ⇒ un test de déshydratation pourra être nécessaire pour préciser le diagnostic
24
Q

Hypernatrémie: Traitement

A

On doit corriger la natrémie en traitant d’abord la cause sous-jacente, et en corrigeant le déficit en eau.

  • administrer des solutés hypotoniques
  • augmenter l’apport per os en eau.
  • Ceci doit toutefois être fait avec prudence afin d’éviter de l’œdème cérébral ⇒ Il est recommandé de ne pas corriger la natrémie plus rapidement que 8-10 mEq/jour.
25
Nommer les 2 effets de l'hyperglycémie sur la natrémie
Nous constatons donc 2 effets qui s’opposent: * Sortie osmotique d’eau des cellules qui a tendance à abaisser la natrémie * Perte d’eau urinaire par diurèse osmotique hyponatrique qui a tendance à augmenter la natrémie **La diurèse osmotique par hyperglycémie (ou autre) cause donc initialement une hyponatrémie, et si elle persiste, elle provoque par la suite une hypernatrémie.**
26
Hyperglycémie: Expliquer la sortie d'eau des cellules
Une hyperglycémie fait sortir l’eau des cellules par effet osmotique : * Cette sortie d’eau intracellulaire dilue le Na et la natrémie diminue. * La natrémie diminue environ de 1 mmol/L pour chaque tranche d’augmentation de la glycémie de 3 mmol/L. * On peut aussi calculer la concentration plasmatique corrigée de Na avec la formule suivante : Concentration plasmatique corrigée de Na = Na mesurée + [3/10 x (glycémie – 5)]
27
Hyperglycémie: Expliquer la perte urinaire par diurèse osmotique
Lors d’hyperglycémie, la concentration (et donc la quantité) de glucose augmente dans le filtrat glomérulaire : * Lorsque la glycémie dépasse 10-12 mmol/L, la capacité de réabsorption du glucose par le tubule (proximal) est dépassée et le glucose excédentaire demeure dans le tubule et est excrété dans l’urine (*glycosurie*). * Ce glucose demeurant dans la lumière tubulaire est osmotiquement actif et attire de l’eau. Le rein excrétera donc de l’eau sucrée : c’est la *diurèse osmotique* qui se manifeste par la polyurie. * Dans ce liquide, on retrouve également du Na puisque la présence persistante de glucose dans le liquide tubulaire proximal entrave la réabsorption de Na à ce niveau (cette réabsorption proximale de Na est iso-osmotique et est partiellement inhibée par la présence anormale d’un osmole non réabsorbé, le glucose en l’occurrence). * La diurèse osmotique contiendra donc du glucose, de l’eau et du Na. * Il y a une perte de Na urinaire mais la perte d’eau est quantitativement plus importante que la perte de Na (perte hyponatrique); autrement dit, la concentration de Na sera relativement moindre que la quantité d’eau. * La perte corporelle d’eau entraine ainsi une hypernatrémie.
28
Le sodium est-il principalement extracellulaire ou intracellulaire?
Le sodium est un électrolyte à prédominance extracellulaire.