TEV Flashcards

(71 cards)

1
Q

Causas de TEV

A

TVP - 2/3 dos casos; TEP - 1/3 dos casos

How well did you know this?
1
Not at all
2
3
4
5
Perfectly
2
Q

TEV é mais comum em qual raça?

A

Caucasianos e afro-americanos

How well did you know this?
1
Not at all
2
3
4
5
Perfectly
3
Q

Tríade de Virchow

A

Estase sanguínea, Lesão Endotelial, Hipercoagulabilidade

How well did you know this?
1
Not at all
2
3
4
5
Perfectly
4
Q

Fatores de risco - TEV (17)

A

AVC
ICC
IVP
TEV Prévio
Idade
Imobilização Pós-operatória
Viagem prolongada
Gravidez
Trauma grave
Tabagismo
Obesidade
Quimioterapia
Cateteres
Câncer
Trombofilias
Sepse
Doenças Inflamatórias crônicas

How well did you know this?
1
Not at all
2
3
4
5
Perfectly
5
Q

TVP - Quadro clínico

A

Oligossintomático (até 50%), Dor e edema assimétricos, Phlegmasia cerulea dolens

How well did you know this?
1
Not at all
2
3
4
5
Perfectly
6
Q

Como ocorre o Phlegmasia cerulea dolens?

A

Oclusão total ou suboclusão maciça das veias (femoral, poplítea e ilíaca) -> Hipertensão venosa -> edema intenso -> Obstrução do fluxo arterial -> Isquemia -> Necrose do membro

How well did you know this?
1
Not at all
2
3
4
5
Perfectly
7
Q

A trombofilia hereditária ou residual constitui um fator de risco relativo de maior importância do que a existência de Neoplasia?

A

Falso

How well did you know this?
1
Not at all
2
3
4
5
Perfectly
8
Q

Score de Wells para TVP

A

Câncer ativo ou tratado nos últimos seis meses - 1 pt;
Paresia, paralisia ou imobilização recente nos MMII - 1 pt;
Acamado recente por mais de 3 dias OU cirurgia maior nas últimas 4 semanas - 1 pt;
Palpação dolorosa ao longo do trajeto de veias de SVP - 1 pt;
Edema de toda extremidade - 1 pt;
Edema de panturrilha (Circunferência 3 cm > que contralateral) - 1 pt;
Cacifo + na perna sintomática - 1 pt;
Veias colaterais superficiais não varicosas - 1 pt;
TVP prévia - 1 pt;
Presença de diagnóstico diferencial mais provável - -2 pt

-2 a 0: Baixa Probabilidade
1 - 2: Média probabilidade
≥ 3: Alta probabilidade

Simplificado: ≥ 2 - Provável; <2 - Improvável

How well did you know this?
1
Not at all
2
3
4
5
Perfectly
9
Q

DIagnóstico diferencial de TVP (6)

A

Linfedema, Celulite, Alterações articulares, Tromboflebite superficial, Ruptura muscular, Cisto de Baker

How well did you know this?
1
Not at all
2
3
4
5
Perfectly
10
Q

Diagnóstico de TVP

A

D-Dímero - Risco de falso positivo (S: 95%, E: 40%); Exame de imagem: USG com Doppler venoso

How well did you know this?
1
Not at all
2
3
4
5
Perfectly
11
Q

Para pessoa > 50 anos, o D-dímero deve ser multiplicado por quanto?

A

x10

How well did you know this?
1
Not at all
2
3
4
5
Perfectly
12
Q

Quadro clínico de TEP (7)

A

Dispneia em repouso ou aos esforços
Dor torácica pleurítica
Edema assimétrico de MMII
Esforço respiratório
Tosse seca
Estertores
Hemoptise

How well did you know this?
1
Not at all
2
3
4
5
Perfectly
13
Q

V ou F: 90% dos pacientes com TEP fatal são assintomáticos para TVP

A

Verdadeiro

How well did you know this?
1
Not at all
2
3
4
5
Perfectly
14
Q

Escore de Wells TEP (7)

A

Sinais clínicos de TVP - 3 pt;
Diagnóstico alternativo menos provável - 3 pt;
FC > 100 bpm - 1,5 pt
Imobilização - 1,5 pt
TEP ou TVP prévias - 1,5 pt
Hemoptise - 1 pt
Câncer - 1 pt

< 2 pts - Baixa probabilidade
2-6 pts - Média probabilidade
> 6 pts - Alta probabilidade

How well did you know this?
1
Not at all
2
3
4
5
Perfectly
15
Q

Diagnóstico de TEP (2)

A

D-dímero
Exames de imagem (Angio TC de tórax com protocolo para TEP, Cintilografia pulmonar de ventilação/perfusão e Ecocardiograma)

How well did you know this?
1
Not at all
2
3
4
5
Perfectly
16
Q

Ecocardiograma - o que avalia? (3)

A

Disfunções e Sobrecarga de Ventrículo direito, Pode identificar trombos em câmaras cardíacas, tronco e/ou ramos de artéria pulmonar, VE pequeno

How well did you know this?
1
Not at all
2
3
4
5
Perfectly
17
Q

Sinal de pior prognóstico identificado no ecocardiograma

A

Sobrecarga pressórica pulmonar

How well did you know this?
1
Not at all
2
3
4
5
Perfectly
18
Q

Drogas de escolha para maioria dos casos de TEV

A

DOACS (anticoagulantes orais diretos): Rivaroxabana, Apixabana, Edoxabana (inibem fator Xa), Dabigatrana (inibe IIa)

How well did you know this?
1
Not at all
2
3
4
5
Perfectly
19
Q

Manejo de TVP isolado distal

Sarah

A

Enoxaparina (LMWH ou HBPM) 1 mg/kg, via SC, 12/12h por 5 dias [ou 1,5 mg/kg/dia via SC]

OU se precisar (ex; CA)

Rivaroxabana (DOAC) 15 mg, VO, de 12/12 horas por 21 dias, depois 20 mg 1 vez ao dia
Manejo Ambulatorial

How well did you know this?
1
Not at all
2
3
4
5
Perfectly
20
Q

Manejo de TVP não ameaçadora ao membro

A
  • Enoxaparina (HBPM) 1 mg/kg, via SC, 12/12h por 5 dias (D1: 25/04) [ou 1,5 mg/kg/dia via SC]

OU

  • Rivaroxabana (DOAC) 15 mg, VO, de 12/12 horas por 21 dias, depois 20 mg 1 vez ao dia
  • Considerar manejo ambulatorial
How well did you know this?
1
Not at all
2
3
4
5
Perfectly
21
Q

Manejo de TVP ameaçadora ao membro

A
  • Heparina não fracionada (HFN): bolus de 80 UI/kg EV seguido de infusão contínua 18 UI/kg/h, ajustar INR (meta: 1,5 a 2,5x o controle)

OU

  • Enoxaparina (HBPM) 1 mg/kg, via SC, 12/12h por 5 dias (D1: 25/04) [ou 1,5 mg/kg/dia via SC]
  • Considerar Trombólise dirigida por cateter
How well did you know this?
1
Not at all
2
3
4
5
Perfectly
22
Q

TEP hemodinamicamente estável - tratamento

A
  • Iniciar anticoagulação;
  • Escore de Alto risco + Disfunção ventricular direita: Monitorar FC, FR, PA e SatO2 e administrar LMWH lead in (Enoxaparina);
  • Escore de baixo risco e sem DVD: DOAC (Rivaroxabana) + alta precoce
How well did you know this?
1
Not at all
2
3
4
5
Perfectly
23
Q

Manejo de TEP Hemodinamicamente instável ou com êmbolos no coração direito

A

UFH iv + Tratamento trombolítico; DOAC quando estabilizar

How well did you know this?
1
Not at all
2
3
4
5
Perfectly
24
Q

Tipos de terapia trombolítica no TEP (3)

A

Trombolítico sistêmico, Trombólise via cateter, Trombectomia

How well did you know this?
1
Not at all
2
3
4
5
Perfectly
25
Tratamento trombolítico para pacientes instáveis hemodinamicamente com TEP
Trombólise Sistêmica - alteplase, tenecteplase ou estreptoquinase
26
Doses de ENOXAPARINA SC e HEPARINA SÓDICA IV
ENOXAPARINA SC: 1 mg/kg de 12/12h ou 1,5 mg/kg, 1x/dia; HEPARINA SÓDICA IV: 80UI/kg em bolus, seguido de 18 UI/kg/h
27
Caso, após o tratamento trombolítico, o paciente com TEV ou TEP continue com D-dímero ou APA positivos, o que vai definir a continuidade de seu tratamento é:
Risco alto ou não de hemorragia; Preferências do paciente, levando em conta risco-benefício
28
Em caso de câncer concomitante à TEV, o tratamento deve ser:
Indefinido ou até o câncer inativar
29
V ou F: após 3 meses de tratamento trombolítico para TEV ou TEP idiopáticas e reavaliação, encontrarmos D-dímero negativo, não há mais a necessidade de prosseguir com o tratamento
Falso Caso o paciente tenha baixo risco de hemorragia, se ele preferir, pode continuar o tratamento trombolítico de maneira indefinida
30
TEP - Epidemiologia
Homem, 70 anos
31
Alterações cardíacas a partir da TEP
Sobrecarga de VD, Dilatação de VD, Lesão miocárdica, Abaulamento do septo, Diminuição do VE
32
Morte por TEP - principais motivos (2)
Oclusão da A pulmonar, Isquemia do sistema de condução His-Purkinjie
33
Classificação de TEP quanto a localização do êmbolo (4)
"Em sela" ou "Cavaleiro", Lobar, Segmentar, Subsegmentar
34
Fatores que determinam TEP hemodinamicamente instável (3)
PCR, Choque obstrutivo, Hipotensão persistente
35
Sinais de hipoperfusão (5)
Rebaixamento de nível de consciência, Oligúria, Tempo de enchimento capilar aumentado, Pele fria, Aumento de lactato sérico
36
Tríade clássica de TEP
Dispneia, Dor pleurítica, Hemoptise
37
Achados que indicam hipertensão pulmonar no exame físico
B2 Hiperfonética, Sopro em foco tricúspide
38
Ausculta pulmonar na TEP
Pulmão limpo (dispneia não explicada por achados de ausculta)
39
V ou F: Sibilos ou estertores bilaterais excluem o diagnóstico de TEP
Falso Pneumonia e broncoespasmo podem ser pensados, mas não exclui TEP
40
TVP proximal e TVP distal
Proximal: Veias poplíteas, femorais e ilíacas; Distal: Veias tibiais, fibulares, musculares da panturrilha
41
Exame físico para TVP distal
Palpação da panturrilha: - O examinador pressiona suavemente os músculos da panturrilha contra a tíbia. Sinal de dor → Sugere TVP distal. - Sinal de Homans (caiu em desuso por baixa especificidade): Dorsiflexão passiva do pé + preensão com quirodáctilos da parte central da panturrilha. Presença de dor na panturrilha → sinal positivo, Pode indicar TVP distal.
42
Sinal de Bancroft
Dor à Palpação da panturrilha próximo a superfície óssea
43
Sinal da Bandeira
Menor mobilidade da panturrilha
44
Exame físico para TVP proximal
Veia poplítea (atrás do joelho) Paciente em decúbito dorsal com o joelho levemente fletido. Palpação na região posterior do joelho. Sensibilidade aumentada ou endurecimento pode sugerir TVP poplítea. Veia femoral superficial e femoral comum (virilha e coxa) Paciente em decúbito dorsal, com a perna relaxada. Palpação ao longo da coxa, na linha da veia femoral (abaixo do ligamento inguinal). Presença de endurecimento, dor e edema unilateral da coxa pode indicar TVP proximal.
45
Por que a estase sanguínea pode levar a TVP?
O sangue circula mais lentamente, favorecendo o contato prolongado dos fatores de coagulação, aumentando o risco de formação do coágulo.
46
V ou F: O estrogênio favorece a produção de fatores de coagulação
Verdadeiro, trombina; além de redução de antitrombina e proteína S.
47
Quais são os fatores de alto risco para TEP? (7)
- TEP prévio - IAM até 3 meses - Artroplastia do quadril ou joelho - Fratura de MMII - Lesão medular - Politrauma - Internação há 3 meses (por ICC ou FA).
48
Quais são os fatores de risco intermediário para TEP? (15)
- ICC - Artroscopia de joelho - AVC com sequelas - Insuficiência respiratória aguda - Infecções (ITU, pneumonia, HIV) - Cateter venoso central - Neoplasia - QTP - Parto e puerpério - Uso de anticoncepcionais - Uso de eritropoietina - Doenças autoimunes - Trombofilias - Trombose venosa superficial - Hemotransfusão - DII.
49
Quais são os fatores de baixo risco para TEP? (8)
- Idade avançada - HAS - Viagem prolongada ou imobilidade (>6h sentado) - Obesidade - DM - Gravidez - Cirurgia laparoscópica - Veias varicosas - Repouso no leito por mais de 3 dias.
50
O que é D-dímero?
O D-dímero é produzido a partir da degradação da fibrina pela enzima plasmina.
51
O que um D-dímero muito alto indica?
Mal prognóstico: TVP proximal e TEP (4 a 3x mais chance).
52
Como é realizado o teste de compressão para TVP e TEP?
Avaliação estabelecida a partir do exame de USG com doppler venoso. O transdutor é posicionado sobre a veia suspeita e aplica-se pressão gradual. Se houver compressão, exclui TVP; caso contrário, é positivo.
53
Quais são os valores de oximetria na TEP? (5)
- Oximetria de pulso média ↓ - PaO2 ↓ - PA média ↓ - Gradiente alvéolo-arterial ↑ - PaCO2 ↓ (aumento da ventilação).
54
Quais são os sinais de TEP no ECG? (5)
Sinais inespecíficos - Elevação de pressão das câmaras direitas - Inversão da onda T em V1 - Segmento ST alterado em V1 a V4 - BRD - S1Q3T3. ## Footnote Diagnóstico diferencial: SCA.
55
Quais são os achados de raio X para TEP? (6)
Achados inespecíficos: - Cardiomegalia - Atelectasia basal - Infiltrado/derrame pleural - Sinal de Westermark - Corcova de Hampton - Sinal de Fleischner.
56
O que a angioTC de tórax identifica na TEP?
Identifica o coágulo como defeito de enchimento da artéria pulmonar com contraste. ## Footnote Diagnóstico alternativo: pneumonia.
57
O que a cintilografia pulmonar de ventilação e perfusão (VIQ) identifica no TEP?
Identifica defeitos de perfusão em locais com ventilação normal. 2 ou mais defeitos centrais em forma de cunha na fase de perfusão com ventilação normal → > 80% chance de TEP.
58
Quais exames são usados para estratificar o TEP?
Dosagem de peptídeo natriurético tipo B, dosagem de troponina, ECO.
59
Escore de Genebra
- TEP ou TVP prévio - 1pt - FC 75-94 ou > 94 bpm - 1 ou 2 pt - Cirurgia ou fratura no mês - 1pt - Hemoptise - 1pt - Neoplasia ativa - 1pt - Dor unilateral de membro inferior - 1pt - Edema unilateral e dor à palpação de trajeto venoso - 1pt - Idade > 65 anos - 1pt 0 a 1 - baixo 2 a 4 - intermediário > 4 - alto
60
Como é classificada a TEP quanto à gravidade?
TEP maciço, TEP submaciço, TEP de menor gravidade.
61
Quais são as características da TEP maciça? (3)
- Choque obstrutivo com PAS < 90mmHg ou necessário inotrópicos para manter acima de 90mmHg - Sinais de hipoperfusão - Hipotensão persistente com PAS < 90 ou queda de PAS > 40mmHg em tempo > 15 minutos não explicada por outro motivo.
62
Como é feito o cálculo do escore PESI? (11)
É uma ferramenta para avaliar a gravidade da TEP. - Idade - Idade em anos - Alteração aguda do nível de consciência - 60 - Neoplasia - 30 - Pressão sistólica < 100mmHg - 30 - FC > 110bpm - 20 - Frequência respiratória > 30 - 20 - Temperatura < 36°C - 20 - Sat Arterial de O2 < 90% - 20 - Sexo masculino - 10 - Insuficiência cardíaca - 10 - DPOC - 10 Classe I ≤ 65 - baixo risco tratamento domiciliar Classe II 66-85 - baixo risco, tratamento domiciliar Classe III 86-105 - risco intermediário - avaliar Classe IV 106-125 - alto risco - necessita monitorização e internação Classe V > 125 - muito alto risco
63
Quais são as dosagens de Rivaroxabana e Apixabana?
Rivaroxabana: 15mg de 12/12h por 21 dias, seguido de 20 mg 1x/dia. Apixabana: 10 mg de 12/12h por 1 semana, seguido de 5 mg de 12/12h.
64
Quais são os fatores de risco para sangramentos? (15)
Idade Sangramento prévio Câncer Insuficiência renal Insuficiência hepática Plaquetopenia AVC prévio Diabetes Anemia Terapia antiplaquetária Comorbidades Cirurgia recente Quedas frequentes Abuso de álcool Uso de AINE
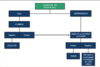
65
Explique o fluoxograma inicial para TEP
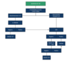
66
Explique o fluoxograma de TVP
67
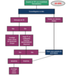
Fluoxograma de TEP de alta ou média probabilidade
## Footnote depende se tem instabilidade ou estabilidade hemodinâmica
68
Fluoxograma de TEP hemodinamicamente instável
69
Sítios de origem TEP
Veias femorais superficiais ou comuns, Veias pélvicas, Veia poplítea
70
Exame padrão-ouro para TVP
Flebografia
71
Varfarina - Classe e Alvo terapêutico
Antagonista de vitamina K INR: 2,0-3,0