Functions of the Nervous System
Name functons of the nervous system
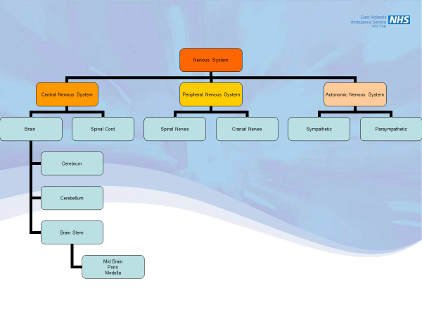
System Organisation
Central Nervous System
consists of what
Brain & Spinal Cord
System Organisation
Peripheral Nervous System
consists of What
12 pairs of cranial nerves,
31 pairs of spinal nerves,
Autonomic nervous system
Draw diagram of the perpheral and Central nervous system

Draw diagram of the perpheral, Central nervous system and Autonomics

The Autonomic Nervous System
controls what ?
Sympathetic & Parasympathetic

Components of the PNS
Draw Diagram

Sympathetic & Parasympathetic
which reactions from each

Central Nervous System
Cerebrum
Contains and does What?
Cerebrum
•Each hemisphere is divided into 4 lobes
what are they
•Each hemisphere is divided into 4 lobes
Frontal
Cerebrum
Thalamus does what
•Thalamus – receives sensory impulses from the body and redistributes them to the cerebrum
•

Cerebrum
Hypothalamus does what?
•Hypothalamus – controls the autonomic n.s., appetite, thirst, body temperature, emotion.

Cerebellum
contains what?
does what?

Brain Stem
Mid Brain
•
Pons
Medulla Oblongata
Reflex centres

Meninges
3 protective membranes
Cerebrospinal Fluid

CSF
Consists of:
Consists of:

CSF
Functions:

Functions:
Spinal Cord

Peripheral Nervous System
P.N.S
Made up of what
Mixed nerves
what are efferent and afferent nerves?
Spinal Nerves
31 pairs of spinal nerves

Spinal Nerves
Spinal nerves leave the vertebra via
•Spinal nerves leave the vertebra via intervertebral foramen corresponding with their position on the spinal column
•
•This is with the exception of the 1st cervical pair which leaves between the occipital bone and atlas

Cranial Nerves
how many
do what
