Asthma Flashcards

(63 cards)

1
Q

Was ist Asthma, wie wird es charakterisiert und was sind die Symptome?

A
How well did you know this?
1
Not at all
2
3
4
5
Perfectly
2
Q

Was ist die Pathophysiologie von Asthma Bronchiale?

A
How well did you know this?
1
Not at all
2
3
4
5
Perfectly
3
Q

Überblick über eine Typ-2-gesteuerte Asthmareaktion

A

Beteiligte Zellen:

TH2-Zellen

ILC2 (innate lymphoid cells, Gruppe 2)

Freigesetzte Zytokine (Typ-2-Zytokine):

IL-4

IL-5

IL-13

Wirkungen:

Rekrutierung von Effektorzellen (z. B. Eosinophile)

Klassenwechsel von B-Zellen → Bildung von IgE nach Antigenexposition

Treiben die Asthma-Pathophysiologie an:

Schleimproduktion

Subepitheliale Fibrose

Bronchiales Remodelling

Überempfindlichkeit der Atemwege

Hypertrophie der glatten Muskulatur

Quelle: Dtsch Arztebl 2021; 118(50): [20]
DOI: 10.3238/PersPneumo.2021.12.17.05

How well did you know this?
1
Not at all
2
3
4
5
Perfectly
4
Q

Was sind die Entwicklungsfaktoren von Asthma

A
How well did you know this?
1
Not at all
2
3
4
5
Perfectly
5
Q

Was für Phänotypisierung von Asthma gibt es?

Was lässt sich über das Lebensalter des Auftretens (im Vergleich zu COPD sage

A

Asthma eher früher transient

How well did you know this?
1
Not at all
2
3
4
5
Perfectly
6
Q

Diagnostik Asthma?

A
How well did you know this?
1
Not at all
2
3
4
5
Perfectly
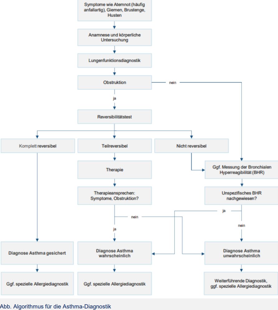
7
Q

Beschreibe den Asthma Diagnose Algortihmus

A
How well did you know this?
1
Not at all
2
3
4
5
Perfectly
8
Q

Prüfungsrelevant: Grenzen Sie Asthma Bronchiale von COPD ab anhand von mindestens 3 Unterschieden.

A
How well did you know this?
1
Not at all
2
3
4
5
Perfectly
9
Q

Was ist der grosse Marker für Asthma im Vergleich zu COPD?

A

Bei Asthma ist die Bluteosinophilie erhöht.

How well did you know this?
1
Not at all
2
3
4
5
Perfectly
10
Q

Was ist der Unterschied zwischen Asthma Bronchiale im Vgl. zu COPD mit Hinblick auf Ansprechen der Obstruktion auf Cortikosteroide?

A
How well did you know this?
1
Not at all
2
3
4
5
Perfectly
11
Q

Welchen pharmakologischen Angriffspunkt greifen wir bei der chronischen Entzündung an?

A
How well did you know this?
1
Not at all
2
3
4
5
Perfectly
12
Q

Welchen pharmakologischen Angriffspunkt greifen wir bei der Bronhcokonstriktion an?

A
How well did you know this?
1
Not at all
2
3
4
5
Perfectly
13
Q

Bitte differenzieren Sie die anti-inflammatorischen Wirkstoffe?

A
How well did you know this?
1
Not at all
2
3
4
5
Perfectly
14
Q

Bitte nennen Sie die Handelsnamen der Inhalatorischen Corticosteroide (ICS)?

A
How well did you know this?
1
Not at all
2
3
4
5
Perfectly
15
Q

Was ist die pharmakoligische Wirkung von Inhalative Glukokortikoide (ICS)?

A
How well did you know this?
1
Not at all
2
3
4
5
Perfectly
16
Q

Warum wirken ICS und OCS vor allem bei Asthma und nicht bei COPD?

A

Da sie vom Wirkmechanismus her die bronchiale Hypsensitivität behandelt, welche weitestgehend bei Asthma und nicht bei COPD vorkommt.

How well did you know this?
1
Not at all
2
3
4
5
Perfectly
17
Q

Was sind UAW (Unerwünschte Arzniemittelwirkungen) von inhalativen Glukokortikoide (ICS)?

Wie könnten dieses UAWs reduziert werden?

A
How well did you know this?
1
Not at all
2
3
4
5
Perfectly
18
Q

Welches Biological ist bei allergischem Asthma zugelassen und wie wirkt es?

A
How well did you know this?
1
Not at all
2
3
4
5
Perfectly
19
Q

Welche Asthma Medikation ist bei eosinophilem Asthma zugelassen, wie wirkt es und was sind die Nebenwirkungen?

A
How well did you know this?
1
Not at all
2
3
4
5
Perfectly
20
Q

In welche Wirkstoffgruppen unterteilen sich die Athma Biologicals?

A
How well did you know this?
1
Not at all
2
3
4
5
Perfectly
21
Q

Welche Wirkstoffgruppe mit welchen Wirkstoffen werden bei welchen Indikationengegeben?

A
How well did you know this?
1
Not at all
2
3
4
5
Perfectly
22
Q

Wirksamkeit der Biologika am Beispiel Mepolizumab. Wo ist es eher wirksam?

A

Höheres Lebensalter
eher beim Typ-2 Asthma

How well did you know this?
1
Not at all
2
3
4
5
Perfectly
23
Q

Was für UAWs lassen sich erwarten bei Leukotrien-Rezeptorantagonist (LTRA): Montelukast?

Besonderheit zur Einnahme.

A
How well did you know this?
1
Not at all
2
3
4
5
Perfectly
24
Q

Welcher pharmakotherapeutischer Angriffspunkt (mithin Medikamente) einen Asthma und COPD?

A

Bronchokontraktion –> durch beta-2-Rezeptor Agonisten und muskarinrezeptor-Antagonisten

How well did you know this?
1
Not at all
2
3
4
5
Perfectly
25
Nenne SABA und LABA und wie oft müssen diese genommen werden pro Tag?
26
Was für Pulverinhalatoren - ICS/LABA gibt es?
27
Wird eine LABA oder LAMA Monotherapie empfohlen?
Nein.
28
Was sind Leitlinien?
29
Wie erkennt man das Erreichen und der Erhalt einer Asthma-Remission?
30
Wie wird Stufentherapie anhand der Symptomfrequenz und Lungenfunktion klassifiziert?
31
Frau J., 23 Jahre Frau J. klagt seit Wochen über zunehmende Atemnot und Brustenge (> 4x pro Woche), die sie in ihren täglichen Aktivitäten einschränkt. Weiters berichtet die Frau auch mehrfach in den frühen Morgenstunden wegen Atemnot zu erwachen. Welcher Asthmastufe ordnen Sie Frau J. zu?
Stufe 4 - Mittelschweres Asthma
32
Es wird keine SABA-Monotherapie mehr empfohlen modifiziert nach Global Initiative for Asthma. Global Strategy for Asthma Management and Prevention, 2022. WARUM?
33
Was ist besser Monotherapie SABA vs. LABA/ICS?
34
Was ist die medikamentöse Asthma-Stufentherapie (ab 12 J) nach GINA?
Reliever Bedarfstherapie 1: ICS-Formenterol (Track 1) SABA immer mit ICS (Track 2)
35
Neue Therapiestrategie: MART- Konzept
Maintenance and reliever therapy (MART) mit low-dose ICS-Formoterol
36
Wie ist die Asthma Therapie mit dem MART Konzept im Vergleich zur GINA Therapie?
37
Vergleichstabelle der Dosierungen ICS (ab 12 Jahren)
38
Wie ist die GINA Therapie für Kinder (6-11J)?
39
Was ist das Problem bezüglich Leukotrien-Rezeptor-Antagonisten?
Der Einsatz von LTRA (Leukotrien-Rezeptor-Antagonisten) wird aufgrund neuropsychiatrischer Nebenwirkungen kritisch gesehen und nur mehr in Einzelfällen verordnet
40
Was bedeutet Asthmakontrolle?
41
Was ist das Vorgehen bei Therapieversagen?
42
Auswahl des Inhalationssystem? Welches für wen?
43
Welche Biologika gibt es?
1.) Anti-IgE 2.) Anti-IL-5 (R) 3.) Anti-IL-4 (R) 4.) Anti-TSLP
44
Frau J., 23 Jahre Frau J. klagt seit Wochen über zunehmende Atemnot und Brustenge (> 4x pro Woche), die sie in ihrer täglichen Aktivitäten einschränkt. Weiters berichtet die Frau auch mehrfach in den frühen Morgenstunden wegen Atemnot zu erwachen. Welche Therapie empfehlen Sie?
✅ Kurzempfehlung für Frau J. Ich würde eine Therapie mit niedrig dosiertem ICS-Formoterol als MART beginnen: Das gleiche Präparat wird täglich genommen und bei Bedarf inhaliert. Damit steigt die Steroidgabe automatisch bei vermehrtem Bedarf, was Exazerbationen nachweislich reduziert.
45
Was ist die Definition für einen Asthmaanfall und einen Status Asthmatikus?
Definitionen Ein Asthmaanfall ist meist durch eine innerhalb von Minuten entstehende Atemwegsobstruktion mit akut zunehmender Dyspnoe, Husten und Pfeifen über der Brust charakterisiert. Die Symptome können einzeln oder in Kombination auftreten. Der Status asthmaticus ist definiert als ein trotz adäquater Therapie schwer zu durchbrechender Asthmaanfall, der mindestens 24 Stunden anhält (lebensbedrohlich)
46
Was für Stufen des Asthmaanfalls gibt es?
47
Wie werden Asthmaanfälle behandelt? Leicht Mittelschwer Schwer
48
Welche antiinflammatorischen Wirkstoffklassen gibt es bei Asthma?
49
Welche Sympathomimetika als Bronchodilatoren werden eingesetzt (LABA)?
50
Wie ist die Verbindung von Asthma Schweregrad und Stufe der Therapie?
51
Was wird in welcher Stufe eingesetzt?
52
Was ist bei einem akuten Asthmaanfall zu machen (Behandlung)?
53
Wie behandeln bei Asthma bronchiale – Kinder (6–11 J.), Stufe 3? A) Nur SABA bei Bedarf (Monotherapie) B) Hochdosiertes ICS/LABA + Biologika C) Mitteldosiertes ICS als Monotherapie D) Kein Controller, nur Triggermeidung
C) Mitteldosiertes ICS als Monotherapie
54
.Offene Frage Asthma: 3 Merkmale für leicht bis mittelschwere Asthma nennen
Symptome treten mehr als 2-mal pro Woche, aber nicht täglich auf. Nächtliche Symptome (Aufwachen wegen Husten oder Atemnot) höchstens 1- bis 2-mal pro Monat (leicht) bzw. häufiger, aber nicht jede Nacht (mittel). Lungenfunktion (FEV₁ oder PEF) ≥ 80 % des Sollwertes (leicht) bzw. 60–80 % des Sollwertes (mittel). Symptome führen zu einer gewissen Einschränkung der Alltagsaktivität, aber nicht zu starker Behinderung.
55
Drei Therapiemaßnahmen bei Asthma nennen (WS + Dosierung)
. Inhalatives Kortikosteroid (ICS) Wirkstoff (WS): Budesonid Dosierung: z. B. 200–400 µg 2×/Tag (niedrig dosiert; individuell nach Schweregrad steigerbar) Ziel: Entzündungshemmung, Langzeitkontrolle 2. Kombination ICS + LABA (Langwirksames β₂-Sympathomimetikum) WS: Budesonid + Formoterol Dosierung (MART-Schema): 2×/Tag 1 Hub als Dauertherapie zusätzlich bei Bedarf 1 Hub als Reliever (max. 8–12 Hübe/Tag) Ziel: Dauertherapie + schnelle Symptomlinderung in einem Inhalator 3. Bedarfsmedikation (Reliever) WS: Salbutamol (SABA, kurzwirksames β₂-Sympathomimetikum) Dosierung: 100–200 µg (1–2 Hübe) bei Bedarf, max. 4×/Tag Ziel: schnelle Bronchodilatation bei akuter Atemnot ⚠️ Heute nur noch in Kombination mit ICS empfohlen, nicht als Monotherapie.
56
Was bedeutet Status astmaticus?
Der Status asthmaticus ist definiert als ein trotz adäquater Therapie schwer zu durchbrechender Asthmaanfall, der mindestens 24 Stunden anhält (lebensbedrohlich)
57
Fallbeschreibung: Ein 22-jähriger Student kommt in die Praxis. Er berichtet über seit 2 Jahren bekanntes Asthma bronchiale. Bisher nimmt er bei Bedarf ein kurzwirksames β2-Sympathomimetikum (SABA). In den letzten Wochen musste er das Spray an 4 Tagen pro Woche verwenden, auch nachts wird er 1–2 Mal pro Woche wegen Husten und Atemnot wach. Lungenfunktion: FEV1 80 % des Solls. Frage: a) Welche Therapieanpassung ist nach dem Asthma-Stufenmodell jetzt indiziert?
Eskalation von Stufe 1 → Stufe 2: Beginn einer Dauertherapie mit niedrig dosiertem inhalativem Kortikosteroid (ICS). SABA bleibt als Bedarfsmedikation.
58
Fallbeschreibung: Ein 22-jähriger Student kommt in die Praxis. Er berichtet über seit 2 Jahren bekanntes Asthma bronchiale. Bisher nimmt er bei Bedarf ein kurzwirksames β2-Sympathomimetikum (SABA). In den letzten Wochen musste er das Spray an 4 Tagen pro Woche verwenden, auch nachts wird er 1–2 Mal pro Woche wegen Husten und Atemnot wach. Lungenfunktion: FEV1 80 % des Solls. Frage: b) (optional) Wie würde die nächste Eskalationsstufe aussehen, wenn die Symptomkontrolle unter dieser Maßnahme weiterhin unzureichend wäre?
Falls keine ausreichende Kontrolle: Stufe 3 → Kombination aus niedrig dosiertem ICS + langwirksamem β2-Agonisten (LABA). Formoterol (relativ schneller Wirkeintritt) 2x pro Tag (Wirkdauer 12 h)
59
Was sind Zwei typische UAWs von ICS und wie können Sie verhindert werden?
UAWs: Mundsoor, Heiserkeit. Verhinderung: Mund ausspülen nach Inhalation, Spacer verwenden.
60
Zählen Sie 4 Unterschiede von Asthma und COPD auf
1. Asthma reversibel / COPD progredient 2. Asthma ICS helfen meist / COPD ICS helfen nicht 3. Asthma kann schon im frühen Alter auftreten / COPD zumeist ab 6 Lebensdekade 4. Asthma episodisch / COPD chronisch Asthma = jung, reversibel, allergisch, episodisch COPD = älter, irreversibel, Raucher, chronisch
61
Bei Asthma - Warum ist keine SABA-Monotherapie empfohlen?
Keine antientzündliche Wirkung Asthma ist eine entzündliche Erkrankung. SABA beseitigt nur die Symptome (Bronchodilatation), nicht die Entzündung. Die Entzündung schreitet weiter fort → langfristig höheres Risiko für Exazerbationen. Erhöhtes Risiko für schwere Asthmaanfälle Studien belegen: Häufiger SABA-Gebrauch (≥3 Inhalatoren pro Jahr) → erhöhtes Risiko für schwere Exazerbationen und sogar Mortalität. Tachyphylaxie / Maskierung der Erkrankung Kurzfristige Symptomfreiheit täuscht Sicherheit vor. Patienten wenden das Spray häufiger an und merken nicht, dass das Asthma schlechter kontrolliert ist. ✅ Alternative Stattdessen wird heute empfohlen: ICS-Formoterol als Reliever (bei Bedarf), auch schon in Stufe 1. Vorteil: schnelle Bronchodilatation (durch Formoterol) plus entzündungshemmende Komponente (ICS). 📌 Fazit SABA-Monotherapie ist nicht mehr empfohlen, weil sie die Entzündung unbehandelt lässt und dadurch das Risiko für Exazerbationen und Todesfälle erhöht. → Stattdessen: ICS-basiertes Schema, auch schon bei mildem Asthma.
62
20.Welches LABA gibt man 2x am Tag? a. Indacterol b. Formoterol c. Vilanterol d. Olodaterol e. Salbutamol
b. Formoterol
63