Thyrotoxicosis - Causes
Thyrotoxicosis - Eye signs
Thyroid Storm Treatment
Additional interventions
Cholestyramine
Blocks enterohepatic recirculation of thyroid hormone
Dose: 4 g PO Q6 hours
L-Carnitine
Blocks entry of thyroid hormone into cells
Dose: 1 g PO Q12 hours
Thyroid Storm - Clinical criteria
Burch-Wartofsky Scale
Score > 45 high likelihood, 25-44 impending, <25 unlikely
Thyroid Storm - precipitants
Untreated / undiagnosed or non-compliant + stressor => thyrois storm
Hypothyroidism Causes
Primary causes:
With goitre (reduced thyroid hormone and elevated TSH):
Secondary Causes: (rare)
Hypothyroid - Bloods
High TSH and Low T4 - primary hypothyroidism
Others
Myxodema Coma - Clinical findings
Myxoedema PPt
Myxoedema Crisis - Rx
Supportive
Specific
Interpreting Thyroid tests

Diabetes diagnostic criteria
Serum osmolality
275-295 mOsm/kg
2[Na+] + glucose/18 +BUN/2.8
Estimated
2[Na] + glucose + urea
Corrected Sodium
135-145
[1.6 x (glucose -5.6)] /5.6
Estimated
Na + (glucose -5 /3)
Cerebral Oedema
RF
Mx
DKA Mx and Therapeutic End Points
Mx
Therapeutic Goals
Resolution
HHS
Mx
DKA vs HHS

Hypercalcaemia
Serum levels >3mmol/l symptomatic
Calc:
Sx: Stones, Bones, Moans, Groans
Signs: ECG - short QT interval
Mx
Excretion
Osteoclast inhibition (dec Ca release)
Adrenal Insufficiency Causes
PRIMARY - high ACTH, low cortisol (hence hyperpigmentation)
SECONDARY - severe stressor
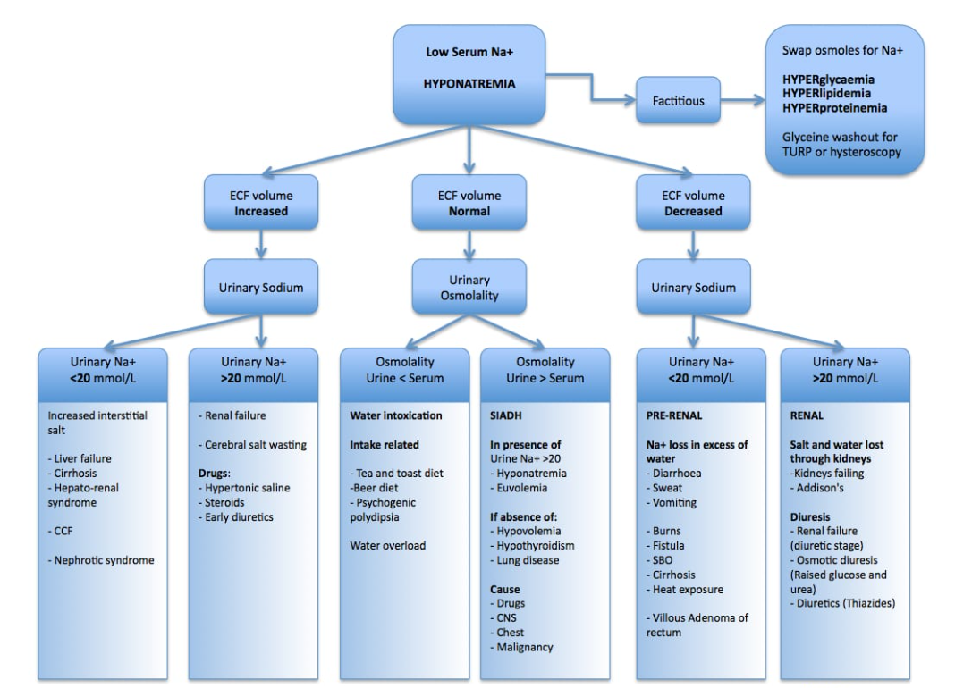
Hyponatraemia Causes
Def
Causes
SIADH
Essential criteria:
Causes
Tests
Low serum osmolality
Urine osmolality > 100mOsm/l (impaired water excretion)
Urine Na > 30mmol/l
Urine vs Serum osmolality
In context of hyponatraemia:
Serum osmolality - if > 280 mosm/kg indicates spurious causes
Urine osmolality
•if serum hypo-osmolality confirmed +
Urine osmlolality < 100 mosm/kg
Urine osmolality > 100 mosm/kg
Urinary Na+
Sodium Correction
Seek and treat underlying cause
Euvolaemia - fluid restrict
Hypovolaemia - Volume replacement IV saline
3% Saline for treatment/prevention seizures
Consider loop diuretic to increase free water loss
Na correction
Acute hyponatraemia or chronic severe - rapid correction
•Na < 115
•Na > 115
-aim to increase 5-8mmol/L each day for 48-72 hours
Sodium dose
•amount of Na+necessary to raise the serum [Na+] to 125 mmol/L approximated by
Na = (125-Na) X TBW x 0.6
•where Na+ is in mmol/L, TBW is total body water in (L) = body weight x 0.6