Metabolic Flashcards

(13 cards)

1
Q

Metabolic alkalosis

A

Increased H+ losses
1. GI loss - V/D, dehydration, ileostomy
2. Renal loss - diuretics, Bartter / Gitelmans syndrome

Increased base
1. CSL overtransfusion
2. HCO3 infusion
3. Antacid, milk alkali syndrome,
3. Endocrine - Cushing’s, Steroids, Hyperaldosteronism

Significance:
HCO3 > 50mmol/l can cause severe hypoventilation, decreased cardiac contractility and output, arrhythmias and seizures

Inciting and maintainence factors
Maintenace facotrs include: K/Cl/Mg depletion, steroid use and hypovolaemia

How well did you know this?
1
Not at all
2
3
4
5
Perfectly
2
Q

Metabolic Alkalosis - Chloride deplete vs Non-deplete

A
How well did you know this?
1
Not at all
2
3
4
5
Perfectly
3
Q

Rhabdomyolysis

A

Rhabdomyolysis = breakdown of skeletal muscle w/ leakage of potentially toxic intracellular contents into the systemic circulation

Myoglobin = nephrotoxic, rapidly excreted in the urine, also rapidly metabolised to bilirubin, serum levels can normalise in 8 hours

Causes
Trauma
Drugs

*​toluene
*​phencyclidine
*​amphetamines
*​cocaine
*​heroin
*​theophylline
*​simvastatin
*​arsenic
*​alcohol - usually withdrawal
Toxins
*​snake envenomation
*​spider envenomation (rare)
Sepsis
*​usually mild in most cases
*​may be severe in necrotising fasciitis and toxic shock syndrome
Post-ischaemia
*​from prolonged use of arterial tourniquet > 1hr
Thermal
*​neuroleptic malignant syndrome
*​accidental hyperthermia
*​malignant hyperthermia
*​exertional (without heat stroke)
*​frostbite
*​ Severe serotonin syndrome
Seizures
Inflammatory myopathies
*​autoimmune
*​viral
Thyroid storm
Hypokalaemia

*​only if K+ < 2.5 mmol/L

Assessment
* Tender swollen muscles
* Tenderness or tense compartments
* Dark discolouration of urine

Ix
* Elevated CK 100% sensitive, > 1000 but usually > 10,000
* UEC - ARK / high K
* High PO4 / uric acid
* Hypocalcaemia
* Inc myoglobin level
* Bedside UA + ve for blood but nil on micro
*

Management
* Rx lifethreatening hyperkalaemia as a priority
* Anuric
* HD
* Oliguria
* IVF aim UO >2ml/kg/hr
* Monitor UO
* NaHCO3 for severe acidosis as myoglobin more toxic when acidosis present
* Treat underlying cause - thermal regulation / seizures / fasciotomy / amputation / ABx for sepsis

How well did you know this?
1
Not at all
2
3
4
5
Perfectly
4
Q

SIADH

A

Essential criteria
* Hyponatraemia
* Hypotonicity - serum osmolality < 275mOsm/kg
* Urine [Na] > 30mmol/l w/ normal salt and dietary intake
* Urine osmolaltiy > 100mOsm/L
* Clinical euvolaemia
* Absence of renal / hepatic / cardiac / thyroid disease
* Absence of drugs affecting water handling ie duiretics

Supplemental criteria
* Elevated serum ADH
* Correction with water restriction
* Urinary osmolality does not decrease with fluid challenge
* Serum uric acid levels may be < 0.24 mmol/L
* Correction of [Na+] leads to normalisation of renal uric acid handling
* Fractional sodium excretion >0.5%
* Fractional urea excretion >55%
* Low serum urate
* Fractional uric acid excretion >12%

How well did you know this?
1
Not at all
2
3
4
5
Perfectly
5
Q

SIADH Causes

A

Tumours
Lung - bronchogenic, oat cell
Haem- lymphoma, leikaemia, thymoma
Pancreatic

Neurological (ADH release at impaired osmoreceptors)
CNS tumour
Trauma
SAH
infection - meningitis
GBS
SLE
AIDS

Pulmonary
Pneumonia
TB
Abscess
PPV

Drugs
Carbamazepine
Second generation antideppresants - fluoxetine, paroxetine, amitriptyline
Tramadol
Antipsychotics - haloperidol, fflupehanazine
Amphetamines
Chemo -vincirstine, cyclophosphamide,
Barbiturates
PPI - omeprazole

Idiopathic

How well did you know this?
1
Not at all
2
3
4
5
Perfectly
6
Q

High Lactate

A
How well did you know this?
1
Not at all
2
3
4
5
Perfectly
7
Q

Resp Acidosis

A
How well did you know this?
1
Not at all
2
3
4
5
Perfectly
8
Q

Resp Alkalosis

A
How well did you know this?
1
Not at all
2
3
4
5
Perfectly
9
Q

HAGMA

A
How well did you know this?
1
Not at all
2
3
4
5
Perfectly
10
Q

NAGMA

A
How well did you know this?
1
Not at all
2
3
4
5
Perfectly
11
Q

LAGMA

A
How well did you know this?
1
Not at all
2
3
4
5
Perfectly
12
Q

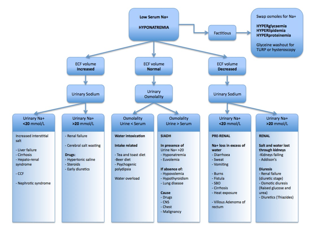
Hyponatraemia

A
How well did you know this?
1
Not at all
2
3
4
5
Perfectly
13
Q

HyperK+

A
How well did you know this?
1
Not at all
2
3
4
5
Perfectly