Resus Flashcards

(52 cards)

1
Q

fever and lymphoma (could be any long term disease)
What factors influence abx choice

A
  • allergies
  • recent sensitivities
  • likely source
  • local guidenlines
  • presence of indewelling lines
  • ?neutropenia
How well did you know this?
1
Not at all
2
3
4
5
Perfectly
2
Q

Sepsis
Steps in management with end points

A

end points are hr under 100, BP over 100 systolic, MAP over 65, UO 0.5ml/kg/hr

  1. fluid bolus 500ml/1l normal saline
  2. insert central line if needing ionotropes and norad 5mcg/min
  3. broad spectruam abx eg taz 4.5g
How well did you know this?
1
Not at all
2
3
4
5
Perfectly
3
Q

Paeds life support algorithm

What do you do ‘during CPR’
What are the drugs?

A

During CPR:
Airway adjuncts/o2/waveform capnography
IO or IV access
Plan actions before interrupting CPR

Drugs
Shockable - adrenaline 10mcg/kg every second shock and amioderone 5mg/kg after third

Non shockable - adrenaline 10mcg/kg immediately then every second

How well did you know this?
1
Not at all
2
3
4
5
Perfectly
4
Q

With choking what are the features of an effective cough?

A
  • crying/speech
  • loudness of cough
  • can take breathe before coughing
  • child alert
How well did you know this?
1
Not at all
2
3
4
5
Perfectly
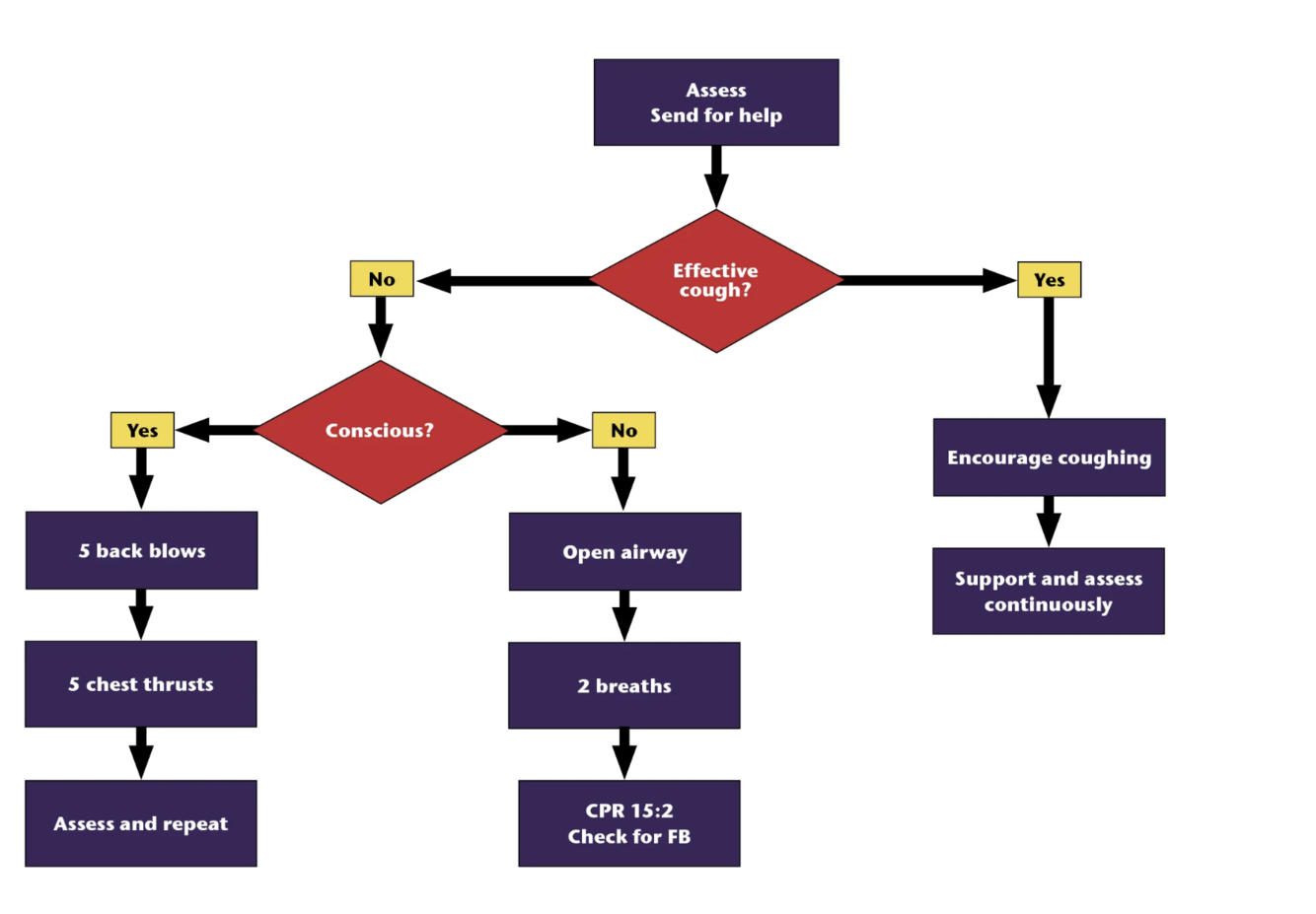
5
Q

choking child algorithm

A

NB - BLS is 15:2 with 2 rescue breaths

How well did you know this?
1
Not at all
2
3
4
5
Perfectly
6
Q

hyperkalaemia treatment

A

Protect heart
* IV Ca gluconate 10ml/10%/10 mins

Lower K
* IV HCO3 50-100mmol – K reduction
* IV insulin 10U / dextrose 50mL 50% - K reduction
– salbutamol

Increase excretion
diuretics

How well did you know this?
1
Not at all
2
3
4
5
Perfectly
7
Q

Anaphylaxis algorithm

A
How well did you know this?
1
Not at all
2
3
4
5
Perfectly
8
Q

What is the treatment for hyperkalaemia in arrest?

A

All quicker than normal hyperkalaemia:

  1. Protect the heart: give 10 mL calcium chloride 10% IV by rapid bolus injection or 30ml of calcium gluconate
  2. Shift potassium into cells: Give glucose/insulin: 10 units short-acting insulin and 25 g glucose IV by rapid injection. Monitor blood glucose.
  3. Give sodium bicarbonate: 50 mmol IV by rapid injection (if severe acidosis or renal
    failure).
  4. Consider dialysis
How well did you know this?
1
Not at all
2
3
4
5
Perfectly
9
Q

What are the specific modifications to ALS for the following?

A
How well did you know this?
1
Not at all
2
3
4
5
Perfectly
10
Q
A
  • Commence CPR 15:2 – 2 rescuers, 100/min
  • Apply 100% O2 via BVM / intubate OK
  • IV access and fluid bolus O.9% saline 20ml/kg (or similar) (200ml)
  • IV adrenaline 10mcg/kg (12 month old approx. 10kg – accept 100mcg)
  • Seek and treat hypoglycaemia with IV 5ml/kg 10% dextrose (ie 50ml 10%)
  • IV antibiotics OK – ceftriaxone / cefotaxime – 50-100/kg
How well did you know this?
1
Not at all
2
3
4
5
Perfectly
11
Q

what are the benefits of parental presence during resus?

Disadvantages?

A

Benefits

  • allows parents to see all treatment being provided
  • allows initiation of grieving process if unsuccessful**

Disadvantages

  • can worsen staff grief and be highly emtive
  • potential for interference
How well did you know this?
1
Not at all
2
3
4
5
Perfectly
12
Q

what are the causes of post cardiac arrest hypotension?

A
  • Cardiogenic
  • Hypovolemic
  • Obstructive - tampandae, pneumpthorax
  • Maldistributive - SIRS
How well did you know this?
1
Not at all
2
3
4
5
Perfectly
13
Q

What are the priorities of post cardiac arrest care

A

ABCDE
normoglycaemia
normothermia
ECG
Treat cause
sats 94-98

How well did you know this?
1
Not at all
2
3
4
5
Perfectly
14
Q

main features and interpretation

A

Sinus rhythm, rate ~70,
left axis deviation, LBBB with positive modified sgarbossa criteria
* STEMI-equivalent and may benefit from PCI

How well did you know this?
1
Not at all
2
3
4
5
Perfectly
15
Q

what is the initial management and assessment of a new born?

A
  1. clamp umbilicus
  2. prevent heat loss - keep warm with towel
  3. gentle stimulation eg rubbing back
  4. APGAR 1 and 5 mins
  5. open aiway

Check
* Tone
* HR
* Breating

How well did you know this?
1
Not at all
2
3
4
5
Perfectly
16
Q

what is the initial rate of face mask ventilations for newborn?

A

40-60 a minute

How well did you know this?
1
Not at all
2
3
4
5
Perfectly
17
Q

what are the two most important indications for starting CPR on newborn?

A
  • absent pulse
  • HR under 60 despite 30 seconds of assisted ventilation
How well did you know this?
1
Not at all
2
3
4
5
Perfectly
18
Q

what are the methods for determining HR of a newborn?

A
  1. listen to the heart
  2. feel for pulsations at base of umbilicus
How well did you know this?
1
Not at all
2
3
4
5
Perfectly
19
Q

what is the ratio of chest compressions to ventilations in newborn?

A

3:1

How well did you know this?
1
Not at all
2
3
4
5
Perfectly
20
Q

how do you differentiate umbilical vein from artery

A

vein is larger and thin walled

How well did you know this?
1
Not at all
2
3
4
5
Perfectly
22
Q

What are the Termination of resus rules for stopping OOHCA

A
  1. No ROSC
  2. No Shock administered
  3. OHCA not witnesed by ambos
  4. OHCA not witnessed by bystanders
  5. no bystander CPR performed
23
Q

what are the pros and cons of mechanical CPR devices

A

Pros

  • Useful for prolonged CPR
  • minimises interruptions
  • useful in difficult setting eg car

Cons
* no rosc benefit
* no mortality benefit
* no outcome on neurology
* blunt force trauma
* device malfunction
* training to attach

24
Q

what is the best ecmo for respiratory or cardiac failure

A

cardiac - VA
resp - VV

25
what are the contraindications to ECMO
* poor baseline * terminal illness * not enough resources * futile
26
what features are predictive of survival in OOHCA
1. VF/VT on ambo arrival 2. bystander CPR 3. ROSC in field 4. mild therapeutic hypothermia 5. PCI if stemi
27
28
what are the uses for waveform capnography in cardiac arrest
1. identifies ROSC 2. asseses qualityof chest compressions 3. confirms rate of compressions 4. adjunct for prognostication 5. confirms tracheal position placement
29
what groups would benefit from ECMO
1. treatment resistant in respiratory arrest eg life threatening asthma 2. treatment resistant cardiac failure eg severe myocarditis 3. life threatenin poisoning eg calcium channel blockers 4. environmental eg hypothermia
30
inclusion critera for paeds ECMO
1. failure of treatment methods for support or cardio or respiratory failure 2. reversible condition 3. temporising measure to facilitate definitive treatment eg surgery
31
what are the prognosticating factors post hanging
1. down time and time to first BLS/first aid 2. cardiac arrest at scene 3. co-morbidities 4. other injuries 5. estimated height of hanging
32
33
why is the chest compressions to ventilation ratio different across ages
younger people tend to have A/B issues over C
34
what is a hypertensive emergency?
over 180/120 with signs of end organ damage or over 220
35
abnormalities
splinter haemorrhages cotton wool spots papilloedema
36
What are the four stages of hypothermia
37
38
What can cause an elevated CVP
fluid overload pregnancy PE vasopressors RVF tampanade PEEP
39
40
interpret and diagnosis
Emphysematous pyelonephritis - Enlarged left kidney - Air in kidney - Surrounding fat stranding
41
What are the Infusion rates for Adrenaline NORAD
Adrenaline 1-20mcg/min NORAD 2-30mcg/min (2-30ml/hr)
42
paeds bradycardia algorithm
43
status algorithm
44
Paeds SVT algorithm
45
Paeds VT algorithm
46
newborn life support
47
adult ALS guideline What do you do during cpr and what are the drugs
During CPR: Airway adjuncts/o2/waveform capnography IO or IV access Plan actions before interrupting CPR Drugs Shockable - adrenaline 1mg every second shock and amioderone 300mg after third shock
48
adult bradycardia algorithm
49
adult tachyarrthymia algorithm
50
what are the end points for sepsis treatment?
* hr under 100 * BP over 100 systolic * MAP over 65 * UO 0.5ml/kg/hr
51
equation for baby weight
over 1 year = age + 4 X 2 under 1 year = age in months /2 + 4
52
How can you rapidly raise sodium
100ml 3 % raised by 2-3 mmol/l Eg if seizing