BB EOYS6 Flashcards

(74 cards)

1
Q

If in A&E and a TIA occurs, which antiplatelet would you prescribe? [1]

A

Clopidogrel

How well did you know this?
1
Not at all
2
3
4
5
Perfectly
2
Q

Vestibular system

Which of the following is most sensitive to vertical acceleration when sensing movement?

Utricle
Crista
Saccle
Ampulla

A

Which of the following is most sensitive to vertical acceleration when sensing movement?

Utricle
Crista
Saccle
Ampulla

How well did you know this?
1
Not at all
2
3
4
5
Perfectly
3
Q

Which of the following is most sensitive to horizontal acceleration when sensing movement?

Utricle
Crista
Saccle
Ampulla

A

Which of the following is most sensitive to horizontal acceleration when sensing movement?

Utricle
Crista
Saccle
Ampulla

How well did you know this?
1
Not at all
2
3
4
5
Perfectly
4
Q

Meniere’s disease is associated with

A. loss of vestibular hair cells

B. damage to the vestibular nuclei

C. damage to cranial nerve VIII

D. damage to Scarpa’s ganglion

E. excess endolymph in the membranous labyrinth

A

Meniere’s disease is associated with

A. loss of vestibular hair cells

B. damage to the vestibular nuclei

C. damage to cranial nerve VIII

D. damage to Scarpa’s ganglion

E. excess endolymph in the membranous labyrinth

How well did you know this?
1
Not at all
2
3
4
5
Perfectly
5
Q

Which of the following is correct regarding vestibular nuclei?

A. There are six

B. They are located beneath the floor of the third ventricle

C. They receive afferent fibers from the spinal ganglion

D. They project only to the cerebellum

E. They are connected to the 3rd, 4th, and 6th cranial nerve nuclei by the medial longitudinal fasciculus

A

Which of the following is correct regarding vestibular nuclei?

A. There are six

B. They are located beneath the floor of the third ventricle

C. They receive afferent fibers from the spinal ganglion

D. They project only to the cerebellum

E. They are connected to the 3rd, 4th, and 6th cranial nerve nuclei by the medial longitudinal fasciculus

How well did you know this?
1
Not at all
2
3
4
5
Perfectly
6
Q

Which sensory receptor is most sensitive to angular acceleration?

A. Crista
B. Utricle

C. Saccule

D. Organ of Corti

A

Which sensory receptor is most sensitive to angular acceleration?

A. Crista
B. Utricle

C. Saccule

D. Organ of Corti

How well did you know this?
1
Not at all
2
3
4
5
Perfectly
7
Q

Linear acceleration is transduced in the:

A. Cupula

B. Cristae

C. Maculae

D. Organ of Corti

E. Scarpa’s ganglion

A

Linear acceleration is transduced in the:

A. Cupula

B. Cristae

C. Maculae: the maculae are more sensitive to linear, not angular acceleration

D. Organ of Corti

E. Scarpa’s ganglion

How well did you know this?
1
Not at all
2
3
4
5
Perfectly
8
Q

Make the best match between the below listed condition and the visual field defect. Match: occlusional of the left posterior cerebral artery

A. Contralesional superior quadranopia with macular sparing

B. Contralesional inferior quadranopia with macular sparing

C. Contralesional homonymous hemianopia with macular sparing

D. Bitemporal hemianopia

E. Inability to recognize objects or colors

A

Make the best match between the below listed condition and the visual field defect. Match: occlusional of the left posterior cerebral artery

A. Contralesional superior quadranopia with macular sparing

B. Contralesional inferior quadranopia with macular sparing

C. Contralesional homonymous hemianopia with macular sparing

There will be macular sparing because the caudal and lateral striate cortex receives a collateral blood supply from branches of the middle cerebral artery

D. Bitemporal hemianopia

E. Inability to recognize objects or colors

How well did you know this?
1
Not at all
2
3
4
5
Perfectly
9
Q

Which of the basal ganglia nuclei receive direct cortical input?

A. Claustrum and amygdala.

B. Centromedian nucleus and subthalamic nucleus.

C. Substantia nigra pars compacta and globus pallidus external.

D. Globus pallidus internal and substantia nigra pars reticulata.

E. Caudate and putamen

A

Which of the basal ganglia nuclei receive direct cortical input?

A. Claustrum and amygdala.

B. Centromedian nucleus and subthalamic nucleus.

C. Substantia nigra pars compacta and globus pallidus external.

D. Globus pallidus internal and substantia nigra pars reticulata.

E. Caudate and putamen

How well did you know this?
1
Not at all
2
3
4
5
Perfectly
10
Q

The spinocerebellum contains the…

A. vermis and intermediate zone of the anterior and posterior lobes.

B. Vermal and floccular parts of the flocculonodular lobe.

C. Lateral portions of the cerebellum.

D. Posterior lobe and interposed nuclei.

E. Anterior lobe and dentate nuclei.

A

The spinocerebellum contains the…

A. vermis and intermediate zone of the anterior and posterior lobes.

B. Vermal and floccular parts of the flocculonodular lobe.

C. Lateral portions of the cerebellum.

D. Posterior lobe and interposed nuclei.

E. Anterior lobe and dentate nuclei.

How well did you know this?
1
Not at all
2
3
4
5
Perfectly
11
Q

The lateral vestibular nuclei are functionally analogous to the…

A. Red nucleus

B. Purkinje cells

C. Basal ganglia

D. Thalamus

E. Deep cerebellar nuclei

A

The lateral vestibular nuclei are functionally analogous to the…

A. Red nucleus

B. Purkinje cells

C. Basal ganglia

D. Thalamus

E. Deep cerebellar nuclei

How well did you know this?
1
Not at all
2
3
4
5
Perfectly
12
Q

The diagnosis “Definite Alzheimer’s Disease” is established by:

A. autopsy of the patient’s brain
B. behavioral analysis
C. PET analysis
D. CAT analysis
E. MRI analysis

A

The diagnosis “Definite Alzheimer’s Disease” is established by:

A. autopsy of the patient’s brain
B. behavioral analysis
C. PET analysis
D. CAT analysis
E. MRI analysis

How well did you know this?
1
Not at all
2
3
4
5
Perfectly
13
Q

Which of the following is not a visible boundary of the hypothalamus in a hemisected brain?

A. The median eminence

B. The mammillary body
C. The optic chiasm
D. The internal capsule
E. The anterior commisure

A

Which of the following is not a visible boundary of the hypothalamus in a hemisected brain?

A. The median eminence

B. The mammillary body
C. The optic chiasm
D. The internal capsule
E. The anterior commisure

How well did you know this?
1
Not at all
2
3
4
5
Perfectly
14
Q

The hypothalamic sulcus is the rostral continuation of what anatomical feature of he brainstem?

A. The tuberculum cinereum

B. The stria medullaris
C. The sulcus limitans
D. The lateral sulcus
E. The dorsal paramedian sulcus

A

Which of the following hypothalamic nuclei is most important for encoding the set point for daily circadian rhythms?

A. supraoptic nucleus

B. arcuate nucleus
C. suprachiasmatic nucleus
D. preoptic anterior nucleus
E. paraventricular nucleus

How well did you know this?
1
Not at all
2
3
4
5
Perfectly
15
Q

Inhibition of ACTH secretion by cortisol is an example of what type of neuroendocrine feedback loop?

A. ultra-short loop feedback

B. short-loop feedback
C. indirect long-loop feedback
D. direct long-loop feedback
E. indirect ultra-long loop feedback

A

Inhibition of ACTH secretion by cortisol is an example of what type of neuroendocrine feedback loop?

A. ultra-short loop feedback

B. short-loop feedback
C. indirect long-loop feedback
D. direct long-loop feedback
E. indirect ultra-long loop feedback

How well did you know this?
1
Not at all
2
3
4
5
Perfectly
16
Q

Leptin receptors are most abundant in which of the following hypothalamic nuclei?

A. paraventricular

B. periventricular
C. preoptic/anterior
D. ventromedial
E. arcuate

A

Leptin receptors are most abundant in which of the following hypothalamic nuclei?

A. paraventricular

B. periventricular
C. preoptic/anterior
D. ventromedial
E. arcuate

How well did you know this?
1
Not at all
2
3
4
5
Perfectly
17
Q

A successful new diet drug might have which of the following effects in the hypothalamus?

A. Activates NPY receptors

B. Blocks αMSH receptors
C. Activates leptin receptors
D. Stimulates AGRP synthesis
E. Reduces CART synthesis

A

A successful new diet drug might have which of the following effects in the hypothalamus?

A. Activates NPY receptors

B. Blocks αMSH receptors
C. Activates leptin receptors
D. Stimulates AGRP synthesis
E. Reduces CART synthesis

How well did you know this?
1
Not at all
2
3
4
5
Perfectly
18
Q

The postcommissural fornix projects to which structure?

A. Substantia innominata.

B. Mammillary bodies
C. Ventromedial nuclei of the hypothalamus
D. Nucleus basalis of Meynert
E. Anterior cingulate cortex.

A

The postcommissural fornix projects to which structure?

A. Substantia innominata.

B. Mammillary bodies
C. Ventromedial nuclei of the hypothalamus
D. Nucleus basalis of Meynert
E. Anterior cingulate cortex.

How well did you know this?
1
Not at all
2
3
4
5
Perfectly
19
Q

Which structure is NOT part of the Papez circuit?

A. Anterior nucleus of the thalamus
B. Ventral nucleus of the thalamus
C. Cingulate gyrus
D. Hippocampus
E. Mammillary bodies

A

Which structure is NOT part of the Papez circuit?

A. Anterior nucleus of the thalamus

B. Ventral nucleus of the thalamus
C. Cingulate gyrus
D. Hippocampus
E. Mammillary bodies

How well did you know this?
1
Not at all
2
3
4
5
Perfectly
20
Q

A 50-year old patient with recent damage to the hippocampus from a stroke would likely have all of the following deficits EXCEPT:

A. Difficulty learning new facts

B. Difficulty describing a recent event

C. Difficulty learning a new vocabulary word

D. Difficulty recalling a childhood memory

E. Difficulty remembering a face

A

A 50-year old patient with recent damage to the hippocampus from a stroke would likely have all of the following deficits EXCEPT:

A. Difficulty learning new facts

B. Difficulty describing a recent event

C. Difficulty learning a new vocabulary word

D. Difficulty recalling a childhood memory

The hippocampus is involved in the formation of new memories, but not in the storage of old memories after they have been consolidated.

E. Difficulty remembering a face

How well did you know this?
1
Not at all
2
3
4
5
Perfectly
21
Q

Short term memories can involve all of the following processes EXCEPT:

A. Regulation of gene expression

B. Activation of second-messenger systems

C. Modulation of membrane channels

D. Modulation of transmitter release

A

Short term memories can involve all of the following processes EXCEPT:

A. Regulation of gene expression

Regulation of gene expression is associated with long-term memories and not short-term memories.

How well did you know this?
1
Not at all
2
3
4
5
Perfectly
22
Q

Classical conditioning is an example of:

A. Semantic memory

B. Episodic memory

C. Implicit memory
D. Declarative memory

E. Nonassociative memory

A

Classical conditioning is an example of:

A. Semantic memory

B. Episodic memory

C. Implicit memory
D. Declarative memory

E. Nonassociative memory

How well did you know this?
1
Not at all
2
3
4
5
Perfectly
23
Q

A 43-year old cerebral vascular accident patient was diagnosed as having persistent unilateral spatial agnosia or “visual neglect”. What cerebral region was most likely involved?

A. Non-dominant parietal-occipital cortex

B. Dominant parietal-occipital cortex
C. Dorsal prefrontal cortex
D. Dominant temporal-occipital cortex
E. Non-dominant temporal-occipital cortex

A

A 43-year old cerebral vascular accident patient was diagnosed as having persistent unilateral spatial agnosia or “visual neglect”. What cerebral region was most likely involved?

A. Non-dominant parietal-occipital cortex

B. Dominant parietal-occipital cortex
C. Dorsal prefrontal cortex
D. Dominant temporal-occipital cortex
E. Non-dominant temporal-occipital cortex

How well did you know this?
1
Not at all
2
3
4
5
Perfectly
24
Q

A delta fibers transmit primarily

A. burning diffuse pain information

B. pricking localized pain information

C. aching diffuse pain information

D. visceral pain information

E. phantom pain information

A

A delta fibers transmit primarily

A. burning diffuse pain information

B. pricking localized pain information This answer is CORRECT!

A delta fibers carry sharp/pricking pain, all the others are carried by C fibers

C. aching diffuse pain information

D. visceral pain information

E. phantom pain information

How well did you know this?
1
Not at all
2
3
4
5
Perfectly
25
This photo shows the strucutres inside of a semi-circular canal. Label A-C
A: **ampulla** B: **cupulla** C: **crista**
26
This photo shows the strucutres inside of a semi-circular canal. Label A-E
A: ampulla B: endolymph C: membranous labyrinth D: perilymph E: bony labyrinth
27
Ampulla Hair cells Endolymph Crista Cupulla
Ampulla Hair cells Endolymph Crista **Cupulla**
28
Whta is the arrow pointing to Ampulla Hair cells Endolymph Crista Cupulla
Ampulla Hair cells Endolymph **Crista** Cupulla
29
Which artery undergoing stenosis is attributable to 10% of all stroke? [1]
Carotid artery
30
# Vestiublar system anatomy: The vestibular system is connected with the **spinal cord** via which tracts? [2] The vestibular system is connected with the **cerebellum** via the which lobe [1] and which nucleus [1]? The vestibular system is connected to which CNs? [3]
The vestibular system is connected with the **spinal cord** via which **medial and lateral vestibulospinal** tracts The vestibular system is connected with the **cerebellum** via the **floccculonodular lobe and fastigial nucleus** The vestibular system is connected to **CN III, IV & VI**
31
Which of the following numbers depicted the vestibular tracts [1]
2c
32
Label A-F
A: (Macula of) **utricle** B: (Macula of) **saccule** C: **cochlea** D: **posterior semilunar canal** E: **Stapes** F: **Malleus and incus**
33
Name and describe the function of the two types of solution found within the vesitubular apparatus.
**Endolymph** * inside the **semicircular canals** and moves, and provides most of the **signalling** for the **vestibular hair cells** **Perilymph** * fills the **scalae tympani and vestibuli.**
34
What is the difference in ion concentration between endolymph and perilymph? [2]
**Perilymph**: has similar concentrations of ions to plasma; **high sodium and low potassium** **Endolymph**: extremely **low sodium and high potassium**
35
Describe how the semicircular canals function to detect angular acceleration/deceleration of the head
There are three semicircular canals: **anterior, posterior, and lateral**. located in a different plane and each connect to an **ampulla** (widening of the canal) which conncects to the **utricle** Within each ampulla there are **hair cells** and **cristae** with a **gelatinous cupula** above the hair cells * crista Each canal is a **continuous endolymph filled loop**, when the head rotates endolymph displaces the gelitinous cupula and **excites the hair cells** causing **depolarisation or hyperpolarisation** Movement **towards** the kinocilium causes the opening of channels and a subsequent **depolarization** of the cell. Movement **away** from the kinocilium causes the closure of channels leading to **hyperpolarization** of nerve fibers.
36
Describe the function of the utricle / saccle [1] What is the macula of the utricle and saccle and what substance does it contain? [2]
Saccule and utricle is to **keep the head vertically oriented with respect to gravity** **Macula of utricle / saccle**: cilia of hair cells embedded in a gelatinous mass. Contains calcium carbonate crystals call **otoliths**
37
What is the difference in function betweenthe utricle and saccule? [2] Describe how the saccule and utricle keep the head vertically oriented with respect to gravity [3]
Utricle: **longitudinal acceleration**, Saccule: **acceleration** along the **vertical** axis Mechanism: * **otoliths** provide the **inertia**, so that when movement to one side occurs, the otolith-gel mass causes the hair cells to deviate * The hair cells are **excited, or inhibited**, by bending of the **stereocilia towards or away** from the kinocilium, just as the hair cells in the semi-circular canals * Linear acceleration of the head causes a shear force **between the otolithic membrane and macula**, causing **displacement of the hair bundles.**
38
Describe how the VOR works
Automatically sensing **head rotations** and elicits a **compensatory adjustment in the opposite direction of the eyes** Causes innervation on the **medial-lateral** **rectus** **muscles** (adduction / abduction), the **inferior rectus-superior oblique pair** (depression and extorsion, elevation and intorsion) and the **superior rectus-inferior oblique pair** (elevation and intorsion, depression and extorsion via the **ascending medial longitudinal fasciulus**
39
The axonal connections between the vestibular and oculomotor nuclei that mediate the VOR travel in a tract called the []
The axonal connections between the vestibular and oculomotor nuclei that mediate the VOR travel in a tract called the **medial longitudinal fasciculus (MLF)**
40
# Central pathways of the vestibular system Where do the superior and medial vesibitular subnuclei recieve input from? [1] Where do the lateral, inferior and medial vesibitular subnuclei receive inputs from? [1]
superior and medial: **semi-circular canals** lateral, inferior and medial: **saccule and utricle** (together aka maculae)
41
Where does input from the: **semi-circular canals** to the superior and medial vestibular subnuclei project to? [4] Where does input from the: **saccule and utricle** to the lateral, inferior and medial vesibitular subnucleii project to? [3]
Semi-circular goes to **ocular nuclei** and **reticular formation**, **gaze centres** and **tectal nuclei** (double check which pathways these are sent via) Saccule and utricle goes to **spinal motor nuclei** via the **lateral and medial VSTs**, which are involved in **postural balance**
42
The superior and lateral vestibular nuclei also interact with which structure in the brain [] ?
The superior and lateral vestibular nuclei also interact with the **flocculo-nodular lobe of the cerebellum**
43
Describe the neuronal connections that determine our conscious appreciation of equilibrium and head position.
Second order **vestibular neurones** project to the **contralateral ventral posterior nucleus** of the **thalamus**, and from there the **somatosensory cortex and posterior parietal cortex**.
44
What is the name given to the region of the cortex where there is convergence of the vestibular and proprioceptive signals? What is important to rememver about this?
**Parietal insular vestibular cortex** Remember that this is responsible for the **contralateral side of the body/limb**.
45
Describe the features of benign paroxysmal positional vertigo (BPPV) [1] Describe the physiopathlogy behind BPPV? [1]
A brief, 60 second, intense sensation of vertigo that occurs because of a specific positional change of the head Dislodged otolith from the utricle, which then gets stuck in the ampulla, making it sensitive to gravity. In certain positions, the otolith can stimulate the cupula, causing abnormal sensations. These persist until the crystals relocate elsewhere or disperse
46
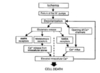
Describe the symptoms of Menieres disease [3] Describe the pathophysiology of Menieres disease
Inner ear fluid balance disorder that causes episodes of **vertigo, fluctuating hearing loss, tinnitus** and the **sensation of fullness in the ear** Caused by an **imbalance** between the **production and reabsorption of endolymph**, which eventually **ruptures the membranes**, causing **changes in ion concentration of the solute**, leading to **depolarisation** of the **endolymph fluid**, ultimately **killing** the **hair cells.**
47
An infection to which structure causes a labyrinthitis? [1] Name two symptoms [2]
* Labyrinthitis is an infection or inflammation of the **semi-circular canals** causing **dizziness and loss of balance**
48
What is vestibular neuritis? [1] What is a perilymph fistula? [1]
* Vestibular neuritis is a **viral infection of the vestibular nerve** * Perilymph fistula is a **leakage of inner ear fluid into the middle ear**. It can occur after head injury or physical exertion, or is idiopathic
49
Describe 6 tests that can be conducted to test for balance disorders [6]
* **Hallpike’s Manoeuvre**: With the patient lying in supine position, the head is lowered quickly below the horizontal plane of the table and turned to one side. The patient then sits up and the test is repeated, turning the head to the other side. If there is vestibular dysfunction, the patient will develop nystagmus and complain of vertigo within 10 seconds of head movement * **Audiometry** * **The caloric test**: weak nystagmus or the absence of nystagmus may indicate an inner ear disorder. The way to remember the correct response is COWS: cold water in the ear should cause the nystagmus to be away from this ear, whereas warm water causes the nystagmus to be flickering towards this ear * **Imaging of the head and brain** * **Posturography**: this requires the individual to stand on a tilt table, capable of movement within a controlled visual environment. Body sway is recorded in response to movement of the platform and/or visual environment * **Videonystagmography** * **Electronystagmography**
50
Which of the following is caused by 'imbalance of production and absorbtion of endolymph, which ulitmately can result in tympanic membrane bursting' benign paroxysmal positional vertigo (BPPV) labyrinthitis ménière's disease vestibular neuritis perilymph fistula
Which of the following is caused by 'imbalance of production and absorbtion of endolymph, which ulitmately can result in tympanic membrane bursting' benign paroxysmal positional vertigo (BPPV) labyrinthitis **ménière's disease** vestibular neuritis perilymph fistula
51
What does this image depict? benign paroxysmal positional vertigo (BPPV) labyrinthitis ménière's disease vestibular neuritis perilymph fistula
What does this image depict? benign paroxysmal positional vertigo (BPPV) labyrinthitis **ménière's disease** vestibular neuritis perilymph fistula
52
What does this image depict? benign paroxysmal positional vertigo (BPPV) labyrinthitis ménière's disease vestibular neuritis perilymph fistula
What does this image depict? **benign paroxysmal positional vertigo (BPPV)** labyrinthitis ménière's disease vestibular neuritis perilymph fistula
53
What is the name for this test of vestibular function / dysfunction? [1]
Hallpike’s Manoeuvre:
54
How do you perform Hallpikes manouevre? [1]
With the patient lying in supine position, the head is lowered quickly below the horizontal plane of the table and **turned to one side.** The patient then sits up and the test is repeated, turning the **head to the other side**. If there is vestibular dysfunction, the patient will **develop nystagmus** and complain of vertigo within 10 seconds of head movement
55
The caloric test assesses the function of which reflex? [1]
Vestibular-ocular reflex
56
A 17-year-old female presents with worsening hearing on her right side. The clinician identifies a significant amount of cerumen impaction in the right external auditory canal. The patient is positioned supine, and her head is elevated 30 degrees. The right auditory meatus is irrigated with warm water. After a large piece of cerumen dislodges, the clinician continues to irrigate; however, the patient states she "feels funny." What will most likely be seen on an ocular exam? A. Fast beating nystagmus towards the right B. Fast beating nystagmus towards the left C. Conjugate eye deviation towards the right D. Conjugate eye deviation towards the left
A 17-year-old female presents with worsening hearing on her right side. The clinician identifies a significant amount of cerumen impaction in the right external auditory canal. The patient is positioned supine, and her head is elevated 30 degrees. The right auditory meatus is irrigated with warm water. After a large piece of cerumen dislodges, the clinician continues to irrigate; however, the patient states she "feels funny." What will most likely be seen on an ocular exam? **A. Fast beating nystagmus towards the right** B. Fast beating nystagmus towards the left C. Conjugate eye deviation towards the right D. Conjugate eye deviation towards the left
57
A 14-year-old female is being evaluated after a high-speed motor vehicle collision. She was unresponsive at the scene and was immediately intubated by EMS for airway protection. Upon arrival at the hospital, she remains unresponsive though she has not required any sedation during transport. She has an intact gag reflex upon suctioning. Which of the following clinical findings is most likely to be present in this patient? A. Stimulation of the left ear with cold water causes left nystagmus B. Stimulation of the left ear with cold water causes right nystagmus C. Stimulation of either ear with cold water causes rotary nystagmus D. Stimulation of the right ear with warm water causes left nystagmus
**B. Stimulation of the left ear with cold water causes right nystagmus** This patient has suffered a traumatic brain injury (TBI). With an intact gag reflex, CN IX and X are intact, as is the vestibulo-ocular reflex (CV VIII and III/IV). Therefore, one would expect a positive response to caloric testing, which can be remembered by recalling the pneumonic "COWS," cold opposite, warm same.
58
Label A-C
A: ampullae B: utricle C: saccle
59
Label A-D
A: Ampulla B: Cupulla C: Crista D: Vestibulocochlea nerve
60
Name 3 nociceptive channels and what they are activated by [6]
**Acid-sensing ion channel (ASIC)** channel: * cation channel activated by **pH changes** and other stimuli - important in **inflammatory** response **(TRPM8)channel (cold and menthol receptor 1):** * ion channel activated by cold temperature and cooling agents (**menthol**). **Transient receptor potential cation channel subfamily V member 1 (TRPV1) channel (capsaicin receptor/vanilloid receptors 1):** * Non-selective cation channel that is activated by **temperature, acid, capsaicin, and mustard/wasabi**.
61
Which type of Na channel is particularly important for nociceptive function [1] State the gene that codes this channel [1]
Loss of **NaV1.7** (sodium channel subunit). **SCN9A** gene (encode sodium channel NaV1.7).
62
Loss of NaV1.7 can lead to which disease? [1]
**Congenital insensitivity to pain (CIP)**: Rare condition in which individual cannot feel pain so often have wounds, broken bones, health issues not detected.
63
Name a disease if NaV1.7 is overexpressed / gain of function occurs [1]
**Inherited erythromelalgia (IE):** A painful neuropathy involving severe chronic burning pain sensations in hands and feet.
64
# Neuropathy pain (loss of sensory fibres) Name a disease that is caused by insensitivty to pain from a deficit in nerve growth factor [1] Which gene mutates to create this disease? [1]
**Congenital insensitivity to pain with anhidrosis (CIPA)** * **TRKA gene** codes for **TrKA receptor** to create **nerve growth factor (NGF)** * NGF is crucial for development of **Adelta and C-fibres**
65
come back transmission !
66
Different sensory neurons have distinct projections in the dorsal horn. State what they are
Lamina found within dorsal horn: Lamina I to V * **Aβ**: project deepest - **lamina IV & V** * **Aδ** project middle: **lamina I** * **C fibres** project into **lamina I & II**
67
# Transmission Describe the Aδ nociceptor pathway onto the dorsal horn [2]
Aδ nociceptor axon projects on to **Lamina I** via **excitatory glutamate synapse** on to either **NMDA or AMPA receptors**
68
# Transmission Describe the C-fibre nociceptor pathway [2]
C fibres activate lamina I cells via **gluatmata onto excitatory interneurons in lamina II**, which then excites **lamina I dendrite with glutamate**
69
# Pathophysiology of ICH What are potential complications of ICH? [3]
**herniations** (if bleed big enough) * subfalcine hernia; * transtentorial hernia (ascending or descending) * tonsillar hernia **Raise ICP** - reduces brain perfusion **Hydrocephalus**: blood into ventricles can clog up CSF drainage pathways / cerebral aquaduct is block
70
# Management of ICH What would need to check what medicaton a patient is on and why? [2]
Confirm if on aspirin and warfarin & stop. Warfarin worsens the severity of hemorrhage and dramatically increases the risk of mortality from ICH.
71
# Ischaemic stroke pathophysiolgoy Describe the ischaemic stroke cascade at microscopic level [4]
Cellular ischaemia: - Na / K+ pump failure - Causes depolarisation - Causes Ca2+ food in - Cascade of enzymes that respond to ischaemia (like caspases) - Causes cell death
72
Which cause of ischaemic stroke increases in younger patients? [1]
Carotid dissections
73
Risk factors for stroke? What are the key medical conditions that increase risk of stroke? [4]
**Hypertension** **Hypercholesteroamia** **Diabetes** Cardiac - **AF**
74
TIA treatment?