Lecture 11 Flashcards

(24 cards)

1
Q

Describe the M-H graph for a diamagnet and a paramagnet

A

Paramagnet: magnetisation in the direction of the field
Diamagnet: magnetisation in the opposite direction to the field

How well did you know this?
1
Not at all
2
3
4
5
Perfectly
2
Q

Describe the graph of magnetic susceptibility against temperature for a diamagnet and a paramagnet

A

Paramagnet: susceptibility temperature dependent

How well did you know this?
1
Not at all
2
3
4
5
Perfectly
3
Q

For paramagnetic there is ____ magnetisation when there is no applied field as the magnetic moments are oriented _______.

A

Zero
Randomly

How well did you know this?
1
Not at all
2
3
4
5
Perfectly
4
Q

Give the quantum mechanical equation for the magnetic moment of an orbiting electron

A

µ = magnetic moment
L = angular momentum

How well did you know this?
1
Not at all
2
3
4
5
Perfectly
5
Q

Electrons have an intrinsic ____ angular momentum.

A

Spin

How well did you know this?
1
Not at all
2
3
4
5
Perfectly
6
Q

Give the equation for the magnetic moment of an electron in terms of spin

A

µ = magnetic moment
g = g-factor
s = spin angular momentum

How well did you know this?
1
Not at all
2
3
4
5
Perfectly
7
Q

What is the value of the electron g-factor?

A

g = 2.0023

How well did you know this?
1
Not at all
2
3
4
5
Perfectly
8
Q

Give the equation for the effective magnetic moment of atom with a total angular momentum

A

µ_eff = effective magnetic moment
g = g-factor
µ_B = Bohr magneton
J = total angular momentum

How well did you know this?
1
Not at all
2
3
4
5
Perfectly
9
Q

Give the equation for the energy of a magnetic moment in a B-field

A

E = energy
µ = magnetic moment
B = magnetic field

How well did you know this?
1
Not at all
2
3
4
5
Perfectly
10
Q

How many allowed J-states are there (for J_z)?

A

(2J +1): -J to +J

How well did you know this?
1
Not at all
2
3
4
5
Perfectly
11
Q

Give the equation for the energy of a magnetic moment in a B-field in terms of J_z

A

E = energy
g = g-factor
µ_B = Bohr magneton
J = total angular momentum
B = magnetic field

How well did you know this?
1
Not at all
2
3
4
5
Perfectly
12
Q

Describe the energy states of a two-level spin system in zero field and in a magnetic field greater than 0

A
How well did you know this?
1
Not at all
2
3
4
5
Perfectly
13
Q

Give the equation for the number density of atoms in the lower state of a two-level spin system

A

N1 = number density of atoms in the lower state
N = number density
x = E/kT

How well did you know this?
1
Not at all
2
3
4
5
Perfectly
14
Q

Give the equation for the number density of atoms in the upper state of a two-level spin system

A

N2 = number density of atoms in the upper state
N = number density
x = E/kT

How well did you know this?
1
Not at all
2
3
4
5
Perfectly
15
Q

Give the equation for net magnetisation in terms of the distribution of energy in a two-level spin system

A

M = magnetisation
N1 = number density of atoms in lower state
N2 = number density of atoms in upper state
N = number density

How well did you know this?
1
Not at all
2
3
4
5
Perfectly
16
Q

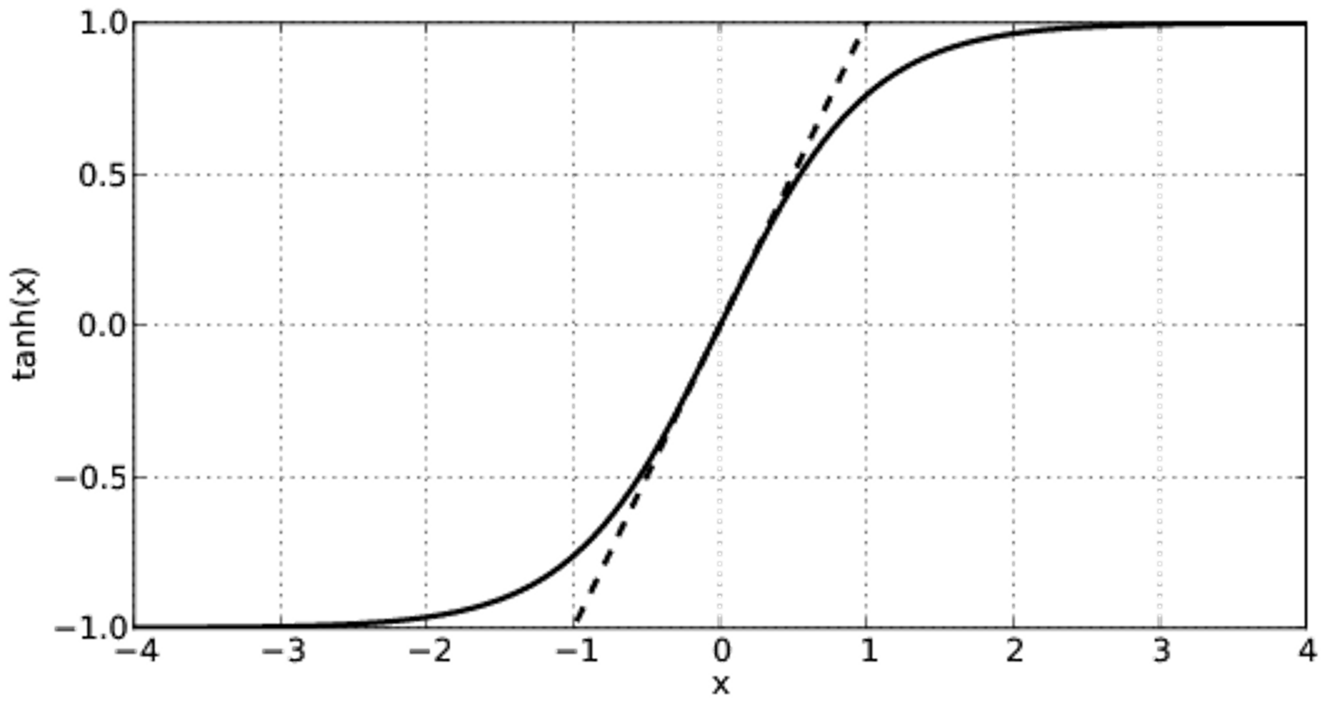
Describe the shape of a tank(x) function

17
Q

Give the equation for the magnetisation of a paramagnet in terms of temperature

A

M = magnetisation
N = number density
T = temperature

18
Q

Give the equation for the susceptibility of a paramagnet in terms of temperature

A

χ = susceptibility
C = Curie constant
T = temperature

19
Q

Describe the energy levels of all the possible total angular momentum states in a magnetic field

20
Q

Give the equation for the magnetisation over all the energy levels in a material

A

M = magnetisation
N = number density
g = g-factor
J = total angular momentum

21
Q

Describe the shape of a graph of the Bohr magnetisation per ion against B/T for a paramagnet

A

Experimental results for different temperatures all fall on the same curve depending on the ion being measured.

The magnetisation saturates at the correct number of Bohr magnetons per ion compared the magnetisation equation.

22
Q

Give the equation for the susceptibility of conduction electron in a metal

A

χ = susceptibility
M = magnetisation
B = magnetic field
N = number density
T = temperature

23
Q

Describe the graph of the free electron density of states

A

At T = 0 all states fill up to the Fermi energy with two electrons of opposite spin per state.

24
Q

What happens to the density of energy states when an electric field is applied?

A

The energy of electron states is lowered by µB when the magnetic moment is parallel to B (red).

The energy of electron states is raised by µB when the magnetic moment is antiparallel to B (blue).

Hatched area = number of moment up electrons - number of moment down electrons