Érythrodermie Flashcards

(23 cards)

1
Q

Définition érythrodermie

A

Érythème et desquamation atteignant > 80-90% BSA

How well did you know this?
1
Not at all
2
3
4
5
Perfectly
2
Q

Manifestations systémiques d’érythrodermie (10+)

A

Aigue
Oedème périphérique (50%)
Tachycardie (40%)
Insuffisance cardiaque
Perte de fluides et protéines
Troubles de thermorégulation
hyper > hypothermie
(KS éruptives)

Chronique
Cachexie
hypermétabolisme compensatoire avec perte de chaleur excessive
Anémie
Hépatomégalie (20%)
Alopécie diffuse
KPP
Dystrophie unguéale
Ectropion

*splénomégalie rare, surtout en associatioin avec lymphome

How well did you know this?
1
Not at all
2
3
4
5
Perfectly
3
Q

Proportion des cas idiopathiques d’érythrodermie

A

25-30%

How well did you know this?
1
Not at all
2
3
4
5
Perfectly
4
Q

Étiologies les plus fréquentes d’érythrodermie chez l’adulte (5+)

A

Idiopathique (25%)
Dermatites (24%)
DA (9%)
DCA (6%)
DS (4%)
dermatite actinique chronique (3%)
Psoriasis (20%)
Réactions médicamenteuses (19%)
CTCL (8%)

How well did you know this?
1
Not at all
2
3
4
5
Perfectly
5
Q

Taux de récidive d’érythrodermie

A

20-30% à 1 an

How well did you know this?
1
Not at all
2
3
4
5
Perfectly
6
Q

DDx clinique érythrodermie adulte (15+)

A

Idiopathique

Dermatites
DA
DCA
DS
Dermatite actinique chronique
Stase avec id

Psoriasis

PRP

Réactions médicamenteuses

CTCL
Sézary
MF érythrodermique

Dermatoses bulleuses
PF
PB
Pemphigus paranéoplasique

GVHD

Connectivites auto-immunes
LE aigu ou subaigu
DM

Néoplasique
Mastocytose
Histiocytose langerhansienne
HES

Paranéoplasique
SLP
Lymphomes non Sézary
ATLL
lymphome T angioimmunoblastique
Thymomes
Cancers d’organes solides à un stade tardif

Autres
Sarcoïdose
Papuloérythrodermie d’Ofuji
LP
Infection à dermatophyte
Gale norvégienne
Immunodéficiences primaires
Ichtyoses

How well did you know this?
1
Not at all
2
3
4
5
Perfectly
7
Q

DDx clinique érythrodermie pédiatrique (5+)

A

Ichtyoses
Épidermolytique
Érythrodermie congénitale ichtyosiforme
Netherton
Conradi-Hünermann-Happle
(TTD, KID, Sjögren-Larsson, neutral lipid storage disease with ichtyosis)

Dermatites
DA
DS

Psoriasis

Immunodéficiences
Omenn
WAS
IPEX
SCID
Agammaglobulinémie
Déficits du complément

Infections
SSSS
Neonatal toxic shock-like exanthematous disease
Candidose cutanée congénitale

Médicamenteux

Autres (rares)
PRP
GVHD
Mastocytose cutanée diffuse
AEC syndrome
Dermatose nutritionnelle (kwashiorkor)

How well did you know this?
1
Not at all
2
3
4
5
Perfectly
8
Q

Distinction clinique des étiologies fréquentes d’érythrodermie adulte

A

Psoriasis
Plaques pré-existantes de psoriasis
Épargne du visage central
Atteinte unguéale (taches d’huile, criblures, onycholyse)
Pustules sous-cornéennes
Arthrite inflammatoire

DA
Lésions pré-existantes des plis
Prurit sévère, prurigo nodulaire
Lichénification incluant paupières

Médicamenteux
Exanthème morbiliforme ou scarlatiniforme précédant
Oedème facial
Purpurique dans les zones dépendantes

CTCL
Prurit intense, prurigo nodulaire
Teinte violacée et changements pigmentaires (mélanoérythrodermie)
Infiltration ou oedème (faciès léonin)
KPP douloureuse fissurée
Alopécie
Adénopathies

PRP
Érythème saumoné
Îlots d’épargne
KPP cireuse
Papules kératosiques périfolliculaires

How well did you know this?
1
Not at all
2
3
4
5
Perfectly
9
Q

Médication pouvant causer une érythrodermie (25+)

A

Fréquent
Allopurinol
Beta-lactames
Carbamazépine et oxcarbamazépine
Or
Phénobarbital
Phénytoïne
SSZ
Sulfonamides

Moins fréquent
Captopril et lisinopril
Carboplatin et cisplatin
Immunothérapie (ipi, nivo, pembrolizumab)
Cytarabine
Dapsone
HCQ et chloroquine
Isoniazide
Isotrétinoïne et acitrétine
Lithium
Mercure
Minocycline
Omeprazole et lansoprazole
Ribavirine
Telaprevir
Thalidomide
Tocilizumab
Vancomycine

How well did you know this?
1
Not at all
2
3
4
5
Perfectly
10
Q

Changements unguéaux avec érythrodermie (8)

A

Ongles brillants (shiny) (#1)
Décoloration
Ongles cassants
Ongles ternes
Hyperkératose sous-unguéale
Lignes de Beau
Paronychies
Hémorragies en flammèche

*changements unguéaux présents chez 40% des érythrodermies

How well did you know this?
1
Not at all
2
3
4
5
Perfectly
11
Q

Changements capillaires avec érythrodermie (2)

A

Alopécie diffuse non cicatricielle
20% des érythrodermies chroniques
cuir chevelu ou ailleurs

Alopécie cicatricielle
Sézary ou MF érythrodermique

How well did you know this?
1
Not at all
2
3
4
5
Perfectly
12
Q

Facteurs ayant un potentiel d’exacerber une érythrodermie (2)

A

Exposition UV
Médication

How well did you know this?
1
Not at all
2
3
4
5
Perfectly
13
Q

Trouvailles spécifiques à un psoriasis érythrodermique (6)

A

Déclencheurs
sevrage CS (CSA ou MTX)
infection
phototoxicité, DC

Plaques pré-existantes de psoriasis

Épargne du visage central

Atteinte unguéale
taches d’huile
criblures
onycholyse

Pustules sous-cornéennes

Arthrite inflammatoire

How well did you know this?
1
Not at all
2
3
4
5
Perfectly
14
Q

Implications de la présence d’un clone de lymphocyte T dans le sang périphérique

A

CTCL
ou
Sénescence immune avec diminution du répertoire TCR

How well did you know this?
1
Not at all
2
3
4
5
Perfectly
15
Q

Triade du Sézary (3)

A

Érythrodermie
Cellules de Sézary dans le sang périphérique
Adénopathies généralisées

How well did you know this?
1
Not at all
2
3
4
5
Perfectly
16
Q

Trouvailles spécifiques à un CTCL érythrodermique (7)

A

Sézary ou MF érythrodermique

Prurit intense, prurigo nodulaire
Teinte violacée et changements pigmentaires (mélanoérythrodermie)
Infiltration ou oedème (faciès léonin)
KPP douloureuse fissurée
Alopécie
Adénopathies

Cellules de Sézary dans le sang périphérique

17
Q

Distinction entre Sézary et MF érythrodermique

A

Sézary
Érythrodermie
Clone de lymphocyte T dans le sang périphérique

Et 1 parmi :
≥1000 Sézary cells/mm3
Ratio CD4:CD8 ≥10:1
% augmenté de CD4+ avec phénotype anormal
≥40% CD4+/CD7−
≥30% CD4+/CD26−

18
Q

Trouvailles spécifiques à un PRP érythrodermique (5)

A

Érythème saumoné
Îlots d’épargne
KPP cireuse
Papule kératosiques périfolliculaires (genoux, coudes, dos des doigts)

Histologie classique

19
Q

Description papuloérythrodermie d’Ofuji (6+)

A

H âgés
Papules rouge-brun monomorphes (souvent confluentes)
Épargne des plis (deck chair sign)

Déclencheurs
Inconnu (#1)
CTCL (#2)
Atopie
Autres lymphomes
LT
Hodgkin
LB
Médication
DDi
ASA
Infections
VIH
HCV
dermatophytes
strongyloïdose
Paranéoplasique
gastrique >
poumon, colon, CHC, prostate, rein, larynx

20
Q

Prise en charge initiale d’une érythrodermie

A

Évaluation du besoin d’hospitalisation
Évaluation nutritionnelle
Correction des débalancements électrolytiques
Prévention de l’hypothermie
Prévention et traitement des infections secondaires

21
Q

Approche en érythrodermie adulte (7)

A

Histoire
Dermatose pré-existante
DC
Médication

Paraclinique
Biopsie cutanée avec IFD
Biopsie ganglionnaire au besoin
FSC avec frottis
Bilan hépatique et rénal
Cytométrie de flux
Clonalité TCR sanguin
Imagerie (TEP-CT)

22
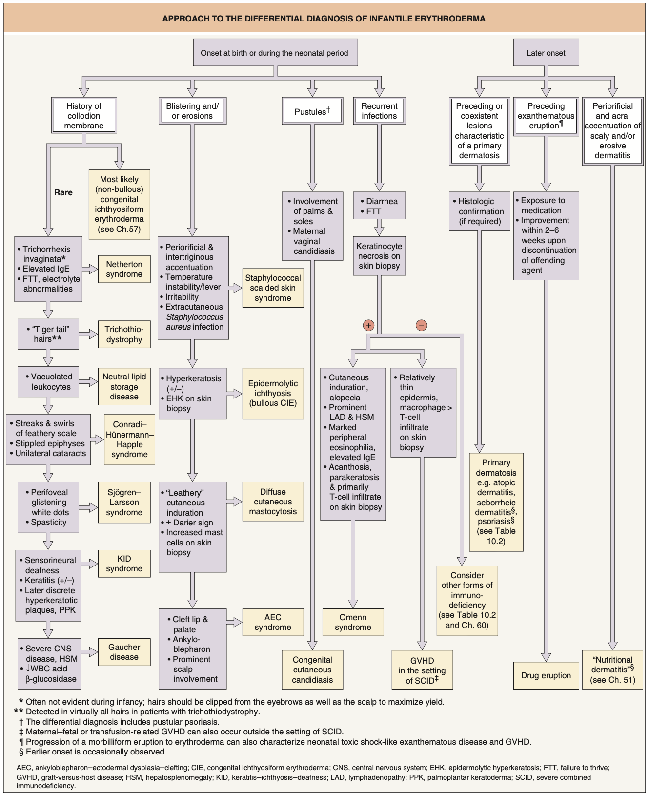
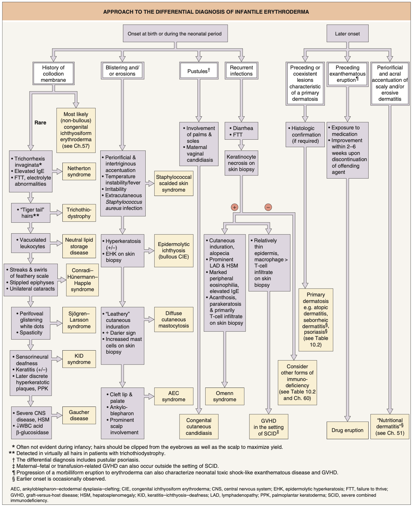
Q

Approche en érythrodermie néonatale

A

Collodion
Érythrodermie ichtyosiforme congénitale (#1)

Trichogramme
trichorrhexis invaginata (Netherton)
tiger tail (TTD)

Frottis
leucocytes vacuolés (neutral lipid storage disease)

Examen ophtalmologique
cataractes UL (Conradi-Hünermann-Happle)
perifoveal glistening white dots (Sjögren-Larsson)
kératite (KID)

RX
stippled epiphyses (Conradi-Hünermann-Happle)

Bulles ou érosions
Infection à staphylocoque (SSSS)
Biopsie cutanée (ichtyose épidermolytique)
Darier (mastocytose cutanée diffuse)
Fente labio-palatine (AEC)

Pustules
Atteinte PP (candidose congénitale)

Infections récidivantes
Nécrose kératinocytaire à la biopsie (Omenn, GVHD en SCID)

23
Q

Approche en érythrodermie infantile

A

Lésions pré-existantes de dermatose primaire

Éruption exanthémateuse précédente

Accentuation périorificielle et acrale d’une dermatose squameuse et érosive (dermatose nutritionnelle)